QQ登录

只需一步,快速开始

微信登录,快人一步

扫码登录更安全

登录 | 注册帐号 | 找回密码

茂名论坛

  • 关注抖音号
  • 关注公众号
  • 下载APP
  • 扫码关注抖音号
  • 扫码关注公众号
  • 扫码关注APP
快捷导航
查看: 47123|回复: 0

[今日关注] 《税务行政处罚“首违不罚”事项清单》发布!今天起施行

 关闭 [复制链接]
发表于 2021-4-1 21:29 | 显示全部楼层 |阅读模式

国家税务总局

关于发布《税务行政处罚“首违不罚”事项清单》的公告

国家税务总局公告2021年第6号


  为贯彻落实中共中央办公厅、国务院办公厅《关于进一步深化税收征管改革的意见》、国务院常务会有关部署,深入开展2021年“我为纳税人缴费人办实事暨便民办税春风行动”,推进税务领域“放管服”改革,更好服务市场主体,根据《中华人民共和国行政处罚法》、《中华人民共和国税收征收管理法》及其实施细则等法律法规,国家税务总局制定了《税务行政处罚“首违不罚”事项清单》。对于首次发生清单中所列事项且危害后果轻微,在税务机关发现前主动改正或者在税务机关责令限期改正的期限内改正的,不予行政处罚。税务机关应当对当事人加强税法宣传和辅导。

  

  现将《税务行政处罚“首违不罚”事项清单》予以发布,自2021年4月1日起施行。

  

  特此公告。


国家税务总局

2021年3月31日

  

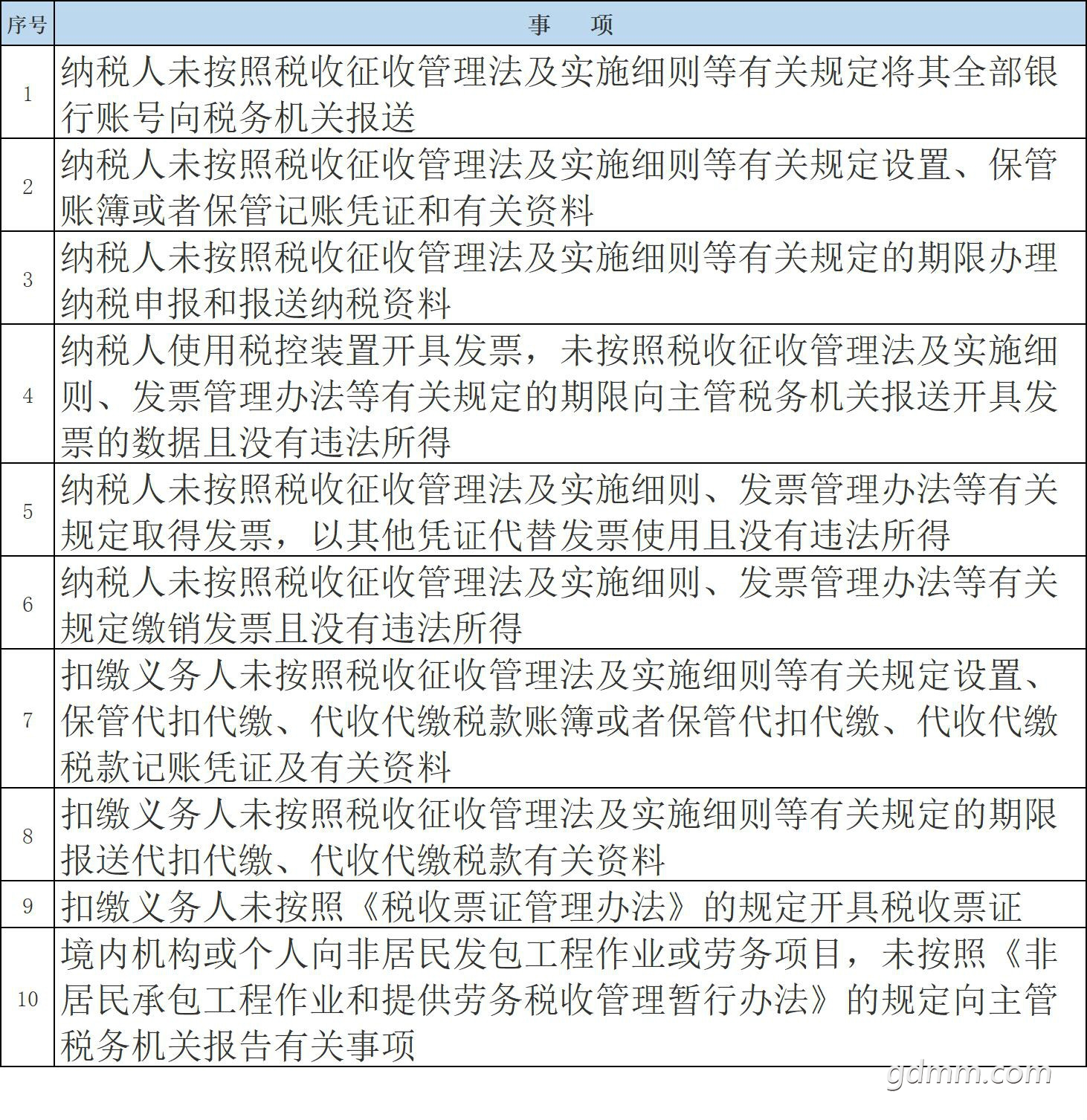
税务行政处罚“首违不罚”事项清单

  

  对于首次发生下列清单中所列事项且危害后果轻微,在税务机关发现前主动改正或者在税务机关责令限期改正的期限内改正的,不予行政处罚。


52.jpg

解读



关于《国家税务总局关于发布<税务行政处罚“首违不罚”事项清单>的公告》的解读


  为贯彻落实中共中央办公厅、国务院办公厅《关于进一步深化税收征管改革的意见》、国务院常务会有关部署,深入开展2021年“我为纳税人缴费人办实事暨便民办税春风行动”,推进税收领域“放管服”改革,更好服务市场主体,税务总局制发了《国家税务总局关于发布<税务行政处罚“首违不罚”事项清单>的公告》(以下简称《公告》)。现解读如下:

  

  一、有关背景

  

  长期以来,税务总局坚持在促进纳税人、扣缴义务人依法纳税,提高纳税人遵从度的同时,不断优化税务执法方式,有效运用说服教育、约谈提醒等非强制性的方式,既体现法律的刚性,又体现柔性执法的温度。

  

  新修订的《中华人民共和国行政处罚法》第三十三条第一款规定,初次违法且危害后果轻微并及时改正的,可以不予行政处罚。《税务行政处罚裁量权行使规则》(国家税务总局公告2016年第78号发布)第十一条规定,法律、法规、规章规定可以给予行政处罚,当事人首次违反且情节轻微,并在税务机关发现前主动改正的或者在税务机关责令限期改正的期限内改正的,不予行政处罚。对当事人的违法行为依法不予行政处罚的,行政机关应当对当事人进行教育。

  

  根据上述规定,结合各地、各级税务机关探索推行税务行政处罚“首违不罚”的实践,税务总局制发了《公告》。税务机关在严格执法的基础上,在法律、行政法规规定的范围内,对首次发生清单中所列事项、危害后果轻微的纳税人、扣缴义务人,给予及时纠正税收违法行为的机会。上述纳税人、扣缴义务人在税务机关发现前主动改正或者在税务机关责令限期改正的期限内改正的,不予行政处罚。如果纳税人、扣缴义务人再次发生清单中所列税收违法行为,税务机关将严格依照法律、行政法规等的规定,给予相应的税务行政处罚。

  

  二、主要内容

  

  《公告》明确了适用税务行政处罚“首违不罚”必须同时满足下列三个条件:一是纳税人、扣缴义务人首次发生清单中所列事项,二是危害后果轻微,三是在税务机关发现前主动改正或者在税务机关责令限期改正的期限内改正。

  

  清单列举了适用“首违不罚”的事项,共计10项,兼顾了资料报送、纳税申报和票证管理等多类型轻微税收违法行为。税务机关对发生清单所列事项,且符合公告规定条件的纳税人、扣缴义务人适用“首违不罚”。对适用“首违不罚”的纳税人、扣缴义务人,税务机关应当以适当方式加强税法宣传和辅导。

  

  三、施行时间

  

  《公告》自2021年4月1日起施行。




您需要登录后才可以回帖 登录 | 注册帐号

本版积分规则

友情链接:
返回顶部
返回列表 快速回复