QQ登录

只需一步,快速开始

微信登录,快人一步

扫码登录更安全

登录 | 注册帐号 | 找回密码

茂名论坛

  • 关注抖音号
  • 关注公众号
  • 下载APP
  • 扫码关注抖音号
  • 扫码关注公众号
  • 扫码关注APP
快捷导航
楼主: 保时米

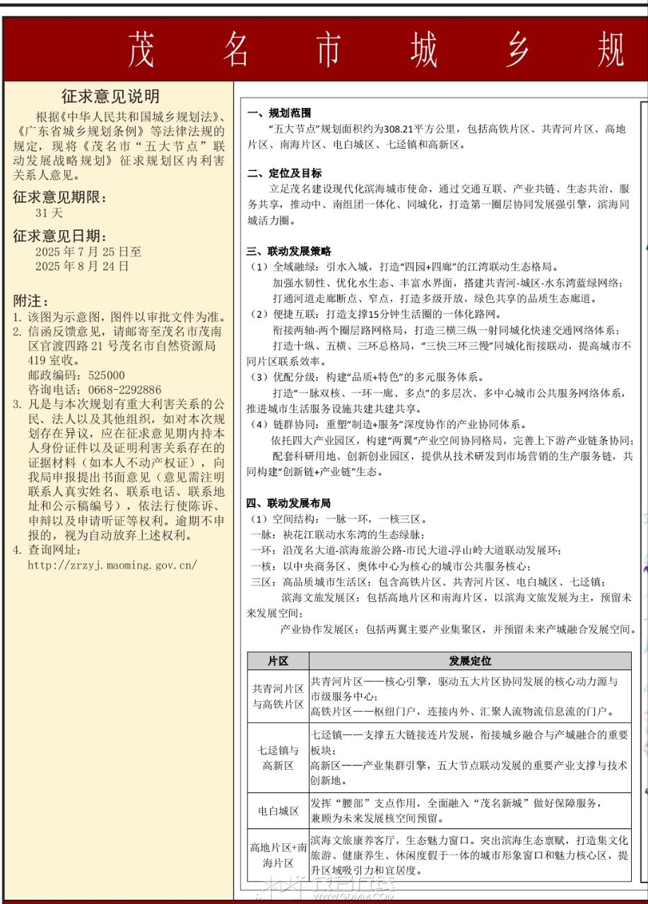
[今日关注] 茂名如今是富裕了!!规划不断,“小东江”转向“袂花江”,这是向南发展了吗?

[复制链接]
发表于 2025-10-9 14:11 | 显示全部楼层
保时米 发表于 2025-10-9 14:04
你又知道征地没完成?明年初开始正式动工

荒山野岭新城卖不出地,政府好快就没钱投入去了,估计到时候凉凉
 楼主| 发表于 2025-10-9 14:15 | 显示全部楼层 |来自:茂名在线安卓版茂名在线APP
南海之子 发表于 2025-10-9 14:09
如果荒山野岭再没有投资开发商进来拿地、投资建设项目,让政府增加收入,到时候没钱拿啥继续搞ZF基建项目 ...

这只是你的想法,难道ZF就没有规划吗,一切自有安排
发表于 2025-10-9 14:30 | 显示全部楼层
保时米 发表于 2025-10-9 11:29
看上面政策,不止是向北,同时也向南。茂名自然资源局的明确“公示”,并非你们昨天发的那个“征求意见稿 ...

你说的“东华能源、欣旺达”这些都是工业项目,符合产城片区点位;工业园项目都是放郊区的,没啥毛病啊
 楼主| 发表于 2025-10-9 14:31 | 显示全部楼层 |来自:茂名在线安卓版茂名在线APP
你又知道水东不同意?连行政中心都马上搬去共青河旁边了,我们可是希望新城的诞生,电白“万达”为什么不建东湖和西湖?反而离共青河也是几分钟车程,就是这个道理
20251009142734front2_0_3294147_FrBRzbq7DTMT3R0kXjnFVshwyjKU.jpg
20251009142734front2_0_3294147_Fh68R6d1eUQ-0u6AabAc6pgigsok.jpg
20251009143112front2_0_3294147_FoVwExPp4HHS06uRiTEDMoX7AWy-.jpg
20251009143112front2_0_3294147_Fv32qzT3RgJzRNiiYKevZGqPSJLy.jpg
发表于 2025-10-9 14:34 | 显示全部楼层
保时米 发表于 2025-10-9 11:43
是吗,政府项目居然比不上一个商业投资?

政府只是想抛砖引玉,但砖抛进去了后发现市场毫无反应,手中的砖肯定不能继续抛了呀
发表于 2025-10-9 14:43 | 显示全部楼层
保时米 发表于 2025-10-9 14:15
这只是你的想法,难道ZF就没有规划吗,一切自有安排

当年水东湾新城也是规划到龙飞凤舞啊,没投资开发商愿意进来的话,到最后还不是收场了。规划还规划,能不能实现是另外一回事。
 楼主| 发表于 2025-10-9 14:47 | 显示全部楼层 |来自:茂名在线安卓版茂名在线APP
南海之子 发表于 2025-10-9 14:11
荒山野岭新城卖不出地,政府好快就没钱投入去了,估计到时候凉凉

这只是你自己意想吧,规划自有安排。ZF安排的众多项目一切顺利完成,说是画饼?画的奥体出来了,众多名校也画出真的来了,高铁南站也画出来了,庙街也画出来了等等!就不详细说了,谁又真的明白ZF的构想,比我们聪明多了,当初谁能想到奥体这样惊艳?众多名校汇聚?GDP连续十几年超越湛江?交通高速化,这些就是老百姓所猜测不到的东西,不会比我们笨!一切都在运行!
 楼主| 发表于 2025-10-9 14:49 | 显示全部楼层 |来自:茂名在线安卓版茂名在线APP
南海之子 发表于 2025-10-9 14:11
荒山野岭新城卖不出地,政府好快就没钱投入去了,估计到时候凉凉

就算你破产了,政府也不会没钱。如今看建设如此多东西,政府比起当年,可是富足有余!
发表于 2025-10-9 14:52 | 显示全部楼层
政府手上没多少钱了 ,远郊能不能发展就看远郊的地能不能卖出去、投资开发商愿不愿进来了,要有投入和产出的经济良性循环才能维持发展,要不都是政府掏钱搞基建而没有收入,长期入不敷出的,就算有李首富几千亿身家也不够耗啊
 楼主| 发表于 2025-10-9 15:53 | 显示全部楼层 |来自:茂名在线安卓版茂名在线APP
南海之子 发表于 2025-10-9 14:52
政府手上没多少钱了 ,远郊能不能发展就看远郊的地能不能卖出去、投资开发商愿不愿进来了,要有投入和产出 ...

你说没钱就没钱?没钱还搞这么多规划?是你想象中没钱了吧,茂名如今可是建市以来改造最多,大项目一个个出来。是你不想茂名有钱吧,还还钱都花在新城特别眼红?
发表于 2025-10-9 16:13 | 显示全部楼层
保时米 发表于 2025-10-9 14:47
这只是你自己意想吧,规划自有安排。ZF安排的众多项目一切顺利完成,说是画饼?画的奥体出来了,众多名校 ...

ZF安排奥体、学校、高铁站建在远郊荒山野岭,无非就是想能吸引投资开发商进来,如果后面效果甚微、吸引不到投资开发商的话,慢慢也会放弃,就好像当年的水东湾新城一样的结局
 楼主| 发表于 2025-10-9 20:04 | 显示全部楼层 |来自:茂名在线安卓版茂名在线APP
南海之子 发表于 2025-10-9 16:13
ZF安排奥体、学校、高铁站建在远郊荒山野岭,无非就是想能吸引投资开发商进来,如果后面效果甚微、吸引不 ...

这种想法是傻的才这样想吧?搞那么大阵仗,就是为了吸引几个楼盘?说出来不怕人笑,也只有你们才能想到这个理由吧。层次问题,ZF没那么傻,投入的资金比几个楼盘多好几倍了,就为了几个楼盘?笑死人。当年水东湾有建奥体?有建高铁站?
 楼主| 发表于 2025-10-9 20:55 | 显示全部楼层 |来自:茂名在线安卓版茂名在线APP
小角色1 发表于 2025-10-9 14:30
你说的“东华能源、欣旺达”这些都是工业项目,符合产城片区点位;工业园项目都是放郊区的,没啥毛病啊

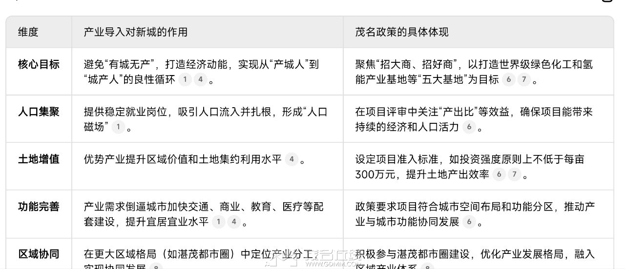
知道什么是产城融合吗?珠三角的产业园见过没,新城附近就是欣旺达等大型企业所在的工业园,电白这边好几个产业园,又新环境又好,里面有众多大型企业,和居住区是相近又分开的,这也是引进人口的一招,有工作的地方还怕没人?大企业员工收入高,就在新城附近买房居住了,人口眼见在增长,ZF这步棋走得精妙!政策上多次提到新城引进大企业进产业园,附近原本就有高新区里面有众多大公司,高薪职工,就近买房居住不香吗?给点时间吧,这步棋刚开始走,后面会更明显!
20251009203606front2_0_3294147_FhWPNH5R-mSgIuRsR8LX1srz283N.jpg
20251009203607front2_0_3294147_FsecRvQoDhwncVnNc7Sf8Rbmgavy.jpg

20251009203806front2_0_3294147_Fox6v5iyvJ1i1PdiWW6bTN9eGrGY.jpg
20251009203606front2_0_3294147_FkNfIcIP2-UVWrJVELSoWYQUv0F5.jpg
20251009204940front2_0_3294147_FqKviHLQSkZ_so8JKRrQXamiba6w.jpg
20251009204940front2_0_3294147_Fp8WXuclo6Izh-NWw8DpqlrTYwOM.jpg
20251009204940front2_0_3294147_FvQffIL1FDnCn100P7w7ICi1R5Hy.jpg
20251009204940front2_0_3294147_FuAwOM88pzvSbla7ZPad3xCN1_mZ.jpg



20251009203606front2_0_3294147_FhWPNH5R-mSgIuRsR8LX1srz283N.jpg
保时米 发表于 2025-10-9 20:55
知道什么是产城融合吗?珠三角的产业园见过没,新城附近就是欣旺达等大型企业所在的工业园,电白这边好几 ...

深圳关内市区的工厂全部搬到公明、平山和东莞去了
保时米 发表于 2025-10-9 20:55
知道什么是产城融合吗?珠三角的产业园见过没,新城附近就是欣旺达等大型企业所在的工业园,电白这边好几 ...

你应该把乙烯发出来,这种巨无霸不比什么小工厂强吗?还是改变不了4个楼盘的命运
您需要登录后才可以回帖 登录 | 注册帐号

本版积分规则

友情链接:
返回顶部
返回列表 快速回复