QQ登录

只需一步,快速开始

微信登录,快人一步

扫码登录更安全

登录 | 注册帐号 | 找回密码

茂名论坛

  • 关注抖音号
  • 关注公众号
  • 下载APP
  • 扫码关注抖音号
  • 扫码关注公众号
  • 扫码关注APP
快捷导航
查看: 4394|回复: 18

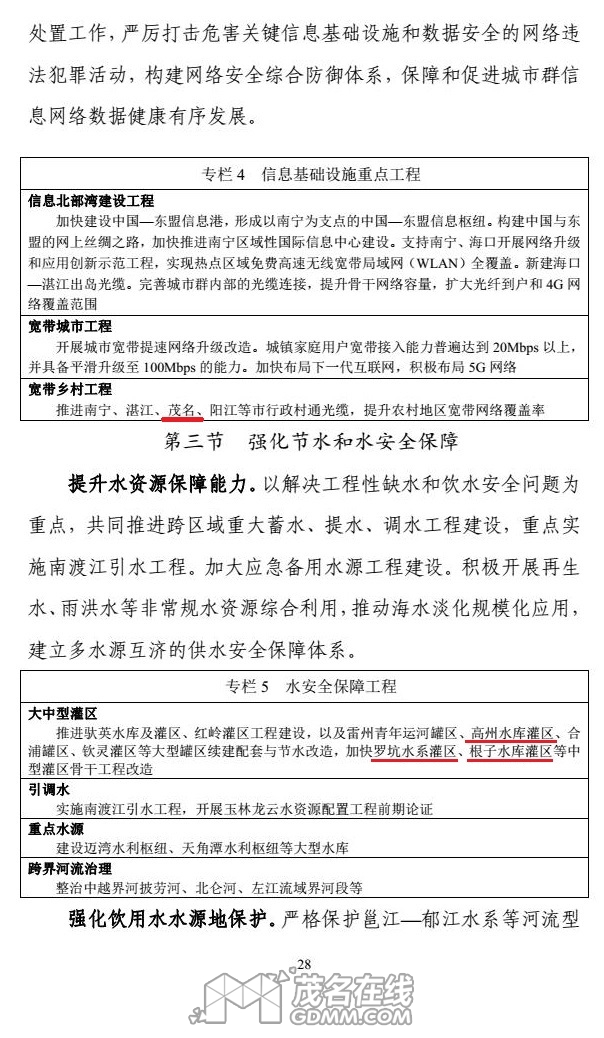
[今日关注] 重磅:一起看看北部湾城市群发展规划中有多少茂名的戏份?

[复制链接]
发表于 2017-2-16 18:29 | 显示全部楼层 |阅读模式
本帖最后由 电白郡 于 2017-2-16 18:31 编辑

重磅:一起看看北部湾城市群发展规划中有多少茂名的戏份?
25.jpg
16.jpg
17.jpg
18.jpg
19.jpg
20.jpg
21.jpg
22.jpg
23.jpg
24.jpg
10.jpg
11.jpg
12.jpg
13.jpg
14.jpg
15.jpg
26.jpg
27.jpg
28.jpg
发表于 2017-2-16 18:55 | 显示全部楼层
你划漏规划研究茂名到广州铁路
发表于 2017-2-16 18:56 | 显示全部楼层
茂名到广州铁路
发表于 2017-2-16 19:44 | 显示全部楼层
很多东西不是要出现有茂名二字才有茂名份的。
发表于 2017-2-16 19:57 | 显示全部楼层
没什么新鲜的东西,都是原有的规划,湛江新机场今年就动工了,这里还在说什么“研究迁建”
发表于 2017-2-16 20:02 | 显示全部楼层
茂名-广州铁路改造应该就是三茂铁路电气化吧,这里也没提广湛客专
发表于 2017-2-16 20:52 | 显示全部楼层
通篇规划粗略看过,觉得,茂名要不被所谓的城市群中的甚它城市所掩盖掉,唯有加速通过努力实干发展,出一批好成绩、出一批大成就,去把茂名的地位、作用给凸显、拨尖出来了。
发表于 2017-2-16 21:01 | 显示全部楼层
大音希声 发表于 2017-2-16 20:02
茂名-广州铁路改造应该就是三茂铁路电气化吧,这里也没提广湛客专

提到客专
发表于 2017-2-16 22:58 | 显示全部楼层
本帖最后由 疯狂天涯海角 于 2017-2-16 23:07 编辑
大音希声 发表于 2017-2-16 20:02
茂名-广州铁路改造应该就是三茂铁路电气化吧,这里也没提广湛客专

提了。。第七章 第三节 加强国内区域协作全面对接珠三角城市群。把向东与珠三角城市群合作放在突出位置,加强与珠江—西江经济带联动,依托沿海高铁、南广高铁、西江航道以及湛江—广州客专等综合性运输通道,主动承接珠三角城市群的产业。。。。第五章专门规划铁路的没提,只提“规划研究茂名—广州铁路”和“茂名—广州等铁路改造”,图中画的和三茂很近的城际铁路应是“规划研究茂名—广州铁路”,也许就是湛江—广州客专,城际虽然一般是200的,但350的客专就是城际也是可能的
发表于 2017-2-16 23:05 | 显示全部楼层
本帖最后由 疯狂天涯海角 于 2017-2-16 23:10 编辑

在交通上茂名定位还是过得去的,南宁、海口、茂名定位为综合枢纽......枢纽
综合枢纽。建设南宁、海口、茂名、儋州等城市的综合客运枢纽以及徐闻港区综合交通
枢纽,但很多东西还得靠自己,毕竟还是以“市场主导,政府引导",茂名加油吧
发表于 2017-2-16 23:18 | 显示全部楼层
疯狂天涯海角 发表于 2017-2-16 22:58
提了。。第七章 第三节 加强国内区域协作全面对接珠三角城市群。把向东与珠三角城市群合作放在突出位置, ...

建设规划是到2020年的,这里面没说的话至少2020年前广湛客专没戏(铁路总公司的“十三五”规划也没有广湛客专),里面说的广州到茂名铁路应该不是广湛客专,如果是的话就说广州到湛江铁路了,而三茂的电气化改造是已有规划的,很可能说的就是这个
发表于 2017-2-16 23:38 | 显示全部楼层
本帖最后由 疯狂天涯海角 于 2017-2-16 23:54 编辑
大音希声 发表于 2017-2-16 23:18
建设规划是到2020年的,这里面没说的话至少2020年前广湛客专没戏(铁路总公司的“十三五”规划也没有广湛 ...

说是广湛,但茂湛没饱和的话,茂名至湛江之间不可能再修一条路了,规划上已把茂湛当高铁,茂湛之间暂时不可能建第二条高铁,广茂加茂湛就是广湛,就象现在湛江人喜欢把深茂叫深湛一样。全国不少高铁都是沿着原来普铁附近拉直走,其实就等于把原普铁的客运分离出来,这样建高铁各节点上客流已成熟才有保障,这是优先建的,在这基础上再考虑其他位置建广湛的广州至茂名段极可能就是沿着三茂走,至于张湛如果可以经罗定信宜高州茂名湛江对茂名来说是最理想了,这样阳江信宜都有了。。
发表于 2017-2-17 00:09 | 显示全部楼层
疯狂天涯海角 发表于 2017-2-16 23:38
说是广湛,但茂湛没饱和的话,茂名至湛江之间不可能再修一条路了,规划上已把茂湛当高铁,茂湛之间暂时不 ...

既然文件里提到广湛客专同时在另一处又提到广州到茂名铁路,应该就是两个概念,如果说茂湛没饱和之前不会再建第二条线,其实我认为深茂没饱和之前也不会有广湛
发表于 2017-2-17 00:15 | 显示全部楼层
大音希声 发表于 2017-2-17 00:09
既然文件里提到广湛客专同时在另一处又提到广州到茂名铁路,应该就是两个概念,如果说茂湛没饱和之前不会 ...

深茂与广湛之间一带较为开阔,客流节点较多,建二路可能性要比茂湛高多
发表于 2017-2-17 01:40 | 显示全部楼层
茂名要抓住机会,这可是真金白银的投入。
您需要登录后才可以回帖 登录 | 注册帐号

本版积分规则

友情链接:
返回顶部
返回列表 快速回复