QQ登录

只需一步,快速开始

微信登录,快人一步

扫码登录更安全

登录 | 注册帐号 | 找回密码

茂名论坛

  • 关注抖音号
  • 关注公众号
  • 下载APP
  • 扫码关注抖音号
  • 扫码关注公众号
  • 扫码关注APP
快捷导航
楼主: mm0506

[民生百态] 关于广湛高铁

[复制链接]
发表于 2018-4-26 23:50 | 显示全部楼层
把北线划入去比较,就算北线输也输得心服口服!北线研究是用来塞住你们的口,告诉你们真有研究过了,不行!{:1_1014:}{:1_1014:}{:1_1014:}{:1_1014:}
发表于 2018-4-26 23:52 | 显示全部楼层
人家去北线勘测过,最后结果落选!就不要搞搞阵{:1_991:}{:1_991:}{:1_991:}{:1_991:}
 楼主| 发表于 2018-4-26 23:54 | 显示全部楼层
冷锋 发表于 2018-04-26 23:46
结果公布无论如何,电白都情绪稳定,就怕高州佬,搞搞阵
除了你们这几个贪婪的猜龟,我相信大部分电白人都很稳定,因为他们内心清楚,走北线更符合茂名的发展,使更多的人受益{:1_991:}
发表于 2018-4-26 23:55 | 显示全部楼层
大茂名小市民 发表于 2018-4-26 23:49
上次两会之上,铁总暗示不会投资广湛高铁(根本原因可能这条是省内铁路),现在省府学精了,想办法打擦边 ...

的确如你所说,还有个好处,出少一点钱
发表于 2018-4-26 23:56 | 显示全部楼层
当然是北线就恭喜你们!没有如你们意!就不要搞搞阵!{:1_1014:}{:1_1014:}{:1_1014:}{:1_991:}{:1_991:}{:1_991:}
 楼主| 发表于 2018-4-26 23:56 | 显示全部楼层
冷锋 发表于 2018-04-26 23:50
把北线划入去比较,就算北线输也输得心服口服!北线研究是用来塞住你们的口,告诉你们真有研究过了,不行! ...
看到你这么上蹿下跳,我就知道北线大有希望{:1_991:}{:1_991:}{:1_1029:}
发表于 2018-4-26 23:56 | 显示全部楼层
全茂名人都怕了你们{:1_974:}{:1_974:}{:1_974:}{:1_974:}
发表于 2018-4-26 23:56 | 显示全部楼层
这个人好像等这局打脸的话等了很久,估计也是以前被打的脸太多。这图真好,缓解了北线人民跳楼的心情,挽救了无数无辜生命,虽然在图中根本看不到北线什么事
发表于 2018-4-26 23:57 | 显示全部楼层
那个什么院没有问题才怪!敢把南线和中线设计成重叠,还要和深茂线重叠,相信下次勘测是没有他份了,出于私心,乱七搞
发表于 2018-4-26 23:59 | 显示全部楼层
估计要高潮很久,突然觉得这些人单纯起来也是挺可爱的。一张这样的图片就能满足了。很好
 楼主| 发表于 2018-4-27 00:00 | 显示全部楼层
废话多过文化 发表于 2018-04-26 23:56
这个人好像等这局打脸的话等了很久,估计也是以前被打的脸太多。这图真好,缓解了北线人民跳楼的心情,挽救 ...
又一个龟出现了{:1_991:}
发表于 2018-4-27 00:01 | 显示全部楼层
湛江机场站 发表于 2018-04-26 23:56
冷锋,不要跟这类的帖,无睾用,拿点鸡毛又有得做文章了,文件我有,都是从我手里漏出的过时信息的,你私 ...
他们这么小人得志,才说他两句。文件根本没有什么意义,他们爱搞事而已,总想搞个大新闻!
发表于 2018-4-27 00:04 | 显示全部楼层
提示: 作者被禁止或删除 内容自动屏蔽
发表于 2018-4-27 00:13 | 显示全部楼层
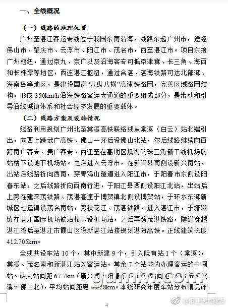
这报告分明是走南线(中线)啊,哪有什么北线,大家看清楚了,经过比选后,北线淘汰了
3bf33a87e950352a82021f5d5f43fbf2b2118b07.jpg
14ce36d3d539b6007ac735e2e550352ac65cb75d.jpg
902397dda144ad340becbdd2dca20cf431ad8517.jpg
d833c895d143ad4b000c7c958e025aafa40f0640.jpg
37d12f2eb9389b5026f6da078935e5dde7116e5d.jpg
a08b87d6277f9e2ffb17275d1330e924b899f341.jpg
cdbf6c81800a19d82d50be503ffa828ba61e4617.jpg
发表于 2018-4-27 00:21 | 显示全部楼层
来看下
您需要登录后才可以回帖 登录 | 注册帐号

本版积分规则

友情链接:
返回顶部
返回列表 快速回复