QQ登录

只需一步,快速开始

微信登录,快人一步

扫码登录更安全

登录 | 注册帐号 | 找回密码

茂名论坛

  • 关注抖音号
  • 关注公众号
  • 下载APP
  • 扫码关注抖音号
  • 扫码关注公众号
  • 扫码关注APP
快捷导航
查看: 6316|回复: 26

[深读茂名] 保利助力茂名cbd建设再下商业地块,地块高度不限!

[复制链接]
发表于 2018-5-1 16:22 | 显示全部楼层 |阅读模式
本帖最后由 阿哚 于 2018-5-1 16:25 编辑

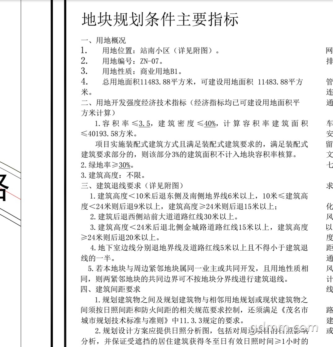
保利在市区的第三块地,该是保利真正加入茂名cbd建设的一块商业b1用地,之前保利中环因地块限高问题,而这块地不限高,希望高度超200米。
QQ图片20180501153852.jpg
_20180501_160839.JPG
 楼主| 发表于 2018-5-1 16:32 | 显示全部楼层
这块地不错北面茂名站,东面站南公园,南面中环,西面万国汇
发表于 2018-5-1 16:40 | 显示全部楼层
不错,期待一下
发表于 2018-5-1 16:50 | 显示全部楼层
保利做下好心顺便去出资和五洲广场合作吧
发表于 2018-5-1 18:12 | 显示全部楼层
提示: 作者被禁止或删除 内容自动屏蔽
发表于 2018-5-1 18:15 | 显示全部楼层
站前路保利两个项目了
 楼主| 发表于 2018-5-1 18:16 | 显示全部楼层
条嘢太郎 发表于 2018-5-1 18:12
怎么百度查了怎么百度换算查了下17亩?

两块地。小的在金城路南边高度不限,大的在金城路北面
发表于 2018-5-1 18:54 | 显示全部楼层
容积率3.5,计算建筑面积小于40000平。懂行的说说大概能建多高吗?
发表于 2018-5-1 19:28 | 显示全部楼层
提示: 作者被禁止或删除 内容自动屏蔽
发表于 2018-5-1 19:59 | 显示全部楼层
五洲广场啊,何日才能开工
发表于 2018-5-1 20:20 | 显示全部楼层
这个位置好像很多农村房
发表于 2018-5-1 20:24 | 显示全部楼层
非诚好
发表于 2018-5-1 20:45 | 显示全部楼层
牛逼,牛逼
发表于 2018-5-1 20:48 | 显示全部楼层
远方同学 发表于 2018-05-01 20:20
这个位置好像很多农村房
是呀,很多私人楼,站房拆迁都搞了那么久,现在又来一发?
发表于 2018-5-1 20:49 | 显示全部楼层
肚饿嗲呐 发表于 2018-5-1 20:48
是呀,很多私人楼,站房拆迁都搞了那么久,现在又来一发?

看错了,在金城路北面,那里只有几个鱼塘,没什么农村房
您需要登录后才可以回帖 登录 | 注册帐号

本版积分规则

友情链接:
返回顶部
返回列表 快速回复