QQ登录

只需一步,快速开始

微信登录,快人一步

扫码登录更安全

登录 | 注册帐号 | 找回密码

茂名论坛

  • 关注抖音号
  • 关注公众号
  • 下载APP
  • 扫码关注抖音号
  • 扫码关注公众号
  • 扫码关注APP
快捷导航
查看: 3842|回复: 12

[民生百态] 约23亩的茂南一小算不算大??新教育楼 新运动场 新道路

[复制链接]
发表于 2018-5-26 11:11 | 显示全部楼层 |阅读模式
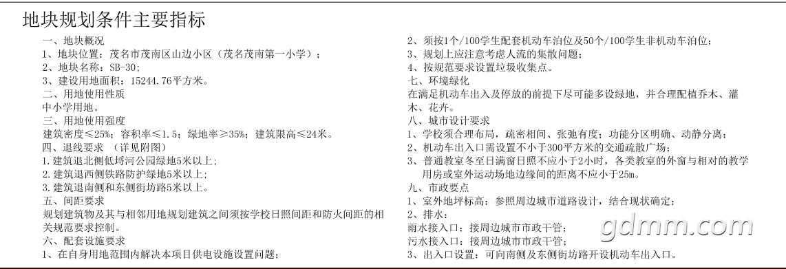
23亩的茂南一小 (15244平方米)

新教育楼 新运动场 新道路

重视了开发区的教育短板

铁路以南,站前大道以西的学位分配都是茂南一小


教学楼

塑胶运动场

还有什么是新的呢

?

?

?


地块位置

地块位置

规划

规划

范围

范围

运动场

运动场

教学楼

教学楼

教学楼2

教学楼2
发表于 2018-5-26 11:13 | 显示全部楼层
没有概念
发表于 2018-5-26 11:29 | 显示全部楼层
不大也不小
发表于 2018-5-26 11:49 | 显示全部楼层
兴和广场,富利,大名府,还有几个楼盘,再起一幢也不够。
发表于 2018-5-26 12:28 | 显示全部楼层
小了点
发表于 2018-5-26 12:30 | 显示全部楼层
茂南一小校园北角在建一个小小山景?
发表于 2018-5-26 12:45 | 显示全部楼层
小得可怜。
发表于 2018-5-26 12:46 | 显示全部楼层
起码50亩才对得起开发区中央商务区。
发表于 2018-5-26 12:47 | 显示全部楼层
不如镇上中心小学一半咁大,估计教育质量亦相差无几。
发表于 2018-5-26 12:49 | 显示全部楼层
大名府够用吗?别说其他楼盘了
发表于 2018-5-26 14:23 | 显示全部楼层
是不是那边没什么人?23亩建个幼儿园都细了
发表于 2018-5-26 15:50 | 显示全部楼层
肚饿嗲呐 发表于 2018-5-26 12:47
不如镇上中心小学一半咁大,估计教育质量亦相差无几。

一个镇上多少人口了 ,这只是山边小区的吧
 楼主| 发表于 2018-6-18 22:18 | 显示全部楼层
希望以后更好
您需要登录后才可以回帖 登录 | 注册帐号

本版积分规则

友情链接:
返回顶部
返回列表 快速回复