QQ登录

只需一步,快速开始

微信登录,快人一步

扫码登录更安全

登录 | 注册帐号 | 找回密码

茂名论坛

  • 关注抖音号
  • 关注公众号
  • 下载APP
  • 扫码关注抖音号
  • 扫码关注公众号
  • 扫码关注APP
快捷导航
楼主: 王笑风

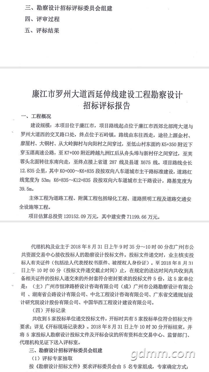
[今日关注] 化州加快城南片区扩容提质

[复制链接]
发表于 2018-9-18 15:37 | 显示全部楼层
王笑风 发表于 2018-9-18 15:31
大憨眼瞎了,有段6车道的看不到

大傻瞎了,有段4车道看不到
发表于 2018-9-18 15:40 | 显示全部楼层
两边城建未完善,太早铺沥青,泥头车太多
 楼主| 发表于 2018-9-18 15:42 | 显示全部楼层
TTWU 发表于 2018-9-18 15:37
大傻瞎了,有段4车道看不到

6车道的比4车道的长,廉江大憨
发表于 2018-9-18 16:15 | 显示全部楼层

6ΡС·204668·88·籱 Screenshot_2018-09-18-14-38-22_1537253484359.jpg Screenshot_2018-09-18-14-03-11_com.miui.gallery.png Screenshot_2018-09-11-09-52-19_com.tencent.mm_1536631982272.jpg Screenshot_2018-09-11-08-59-38_com.tencent.mm_1536628671589_1536632104896.jpg Screenshot_2018-09-11-09-02-34_com.tencent.mm_1536636459013_1537251867766.jpg Screenshot_2018-09-06-21-31-34.jpg Screenshot_2018-09-06-21-34-41.jpg
发表于 2018-9-18 16:19 | 显示全部楼层
王笑风 发表于 2018-9-18 15:42
6车道的比4车道的长,廉江大憨

就算6车道又如何,鸡场大道还不是被大哥北部湾大道,东环大道全面碾压
发表于 2018-9-18 16:19 | 显示全部楼层
TTWU 发表于 2018-9-18 16:15
6ΡС·204668·88·籱

@王笑风 大傻,你大哥十二公里的东环大道赶着完工,又准备上多一条十二公里的罗州大道西延线,你大傻沟上来上去都是两三公里的路仔,比根毛呀
发表于 2018-9-18 16:20 | 显示全部楼层
TTWU 发表于 2018-9-18 16:15
6ΡС·204668·88·籱

@王笑风 大傻,你大哥十二公里的东环大道赶着完工,又准备上多一条十二公里的罗州大道西延线,你大傻沟上来上去都是两三公里的路仔,比根毛呀
发表于 2018-9-18 16:23 | 显示全部楼层
TTWU 发表于 2018-9-18 16:19
就算6车道又如何,鸡场大道还不是被大哥北部湾大道,东环大道全面碾压

@王笑风 大傻最要命的是鸡肠大盗一期八十时速,二期缩成六十时速,笑死猫呀
发表于 2018-9-18 16:28 | 显示全部楼层
大哥连接玉湛高速的8车路又要动工了,到时鸡场大道就是被大哥的北部湾大道,东环,罗州大道高速连接~群欧之时 Screenshot_2018-09-18-14-02-22_cn.wps.moffice_eng.png Screenshot_2018-09-18-14-48-58.jpg
Screenshot_2018-09-06-20-56-11_com.baidu.tieba.png
 楼主| 发表于 2018-9-18 16:59 | 显示全部楼层
TTWU 发表于 2018-9-18 16:15
6ΡС·204668·88·籱

廉江城区果然是平民窟
 楼主| 发表于 2018-9-18 17:01 | 显示全部楼层
TTWU 发表于 2018-9-18 16:28
大哥连接玉湛高速的8车路又要动工了,到时鸡场大道就是被大哥的北部湾大道,东环,罗州大道高速连接~群欧 ...

廉江的大哥化州的机场大道很快就修好了,试问廉江坐拉猪车去机场吗
 楼主| 发表于 2018-9-18 17:04 | 显示全部楼层
TTWU 发表于 2018-9-18 16:28
大哥连接玉湛高速的8车路又要动工了,到时鸡场大道就是被大哥的北部湾大道,东环,罗州大道高速连接~群欧 ...

大憨,看看你大哥化州的机场大道
205618p6pfll6nzfrpwkbq.jpg
205413u0eut4he54ve50a0.jpg


 楼主| 发表于 2018-9-18 17:05 | 显示全部楼层
TTWU 发表于 2018-9-18 16:15
6ΡС·204668·88·籱

廉江平民窟,看看什么叫城市吧
087d081f72a44cadb74c8ee046896e49.jpeg
000615bqwzqqqcick6vcvq.jpg


发表于 2018-9-18 17:07 | 显示全部楼层
化州地理位置更优越,两广交界
 楼主| 发表于 2018-9-18 17:14 | 显示全部楼层
TTWU 发表于 2018-9-18 16:15
6ΡС·204668·88·籱

廉江平民窟没钱买树吗,主干道中间绿化都没有,果然是平民窟{:1_991:}
您需要登录后才可以回帖 登录 | 注册帐号

本版积分规则

友情链接:
返回顶部
返回列表 快速回复