QQ登录

只需一步,快速开始

微信登录,快人一步

扫码登录更安全

登录 | 注册帐号 | 找回密码

茂名论坛

  • 关注抖音号
  • 关注公众号
  • 下载APP
  • 扫码关注抖音号
  • 扫码关注公众号
  • 扫码关注APP
快捷导航
查看: 6424|回复: 13

[今日关注] 突然发现哈罗单车越来越过分了,大家都是习惯了吗

[复制链接]
发表于 2019-1-28 21:27 | 显示全部楼层 |阅读模式
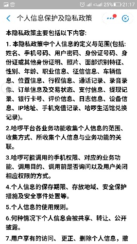
好久没用,今晚扫了哈罗单车,突然发现要好多个人的信息,好多好多,大家都是习惯了或者没留意吗
Screenshot_2019-01-28-21-17-19.jpg

Screenshot_2019-01-28-21-17-32.jpg

Screenshot_2019-01-28-21-17-44.jpg

发表于 2019-1-28 21:30 | 显示全部楼层
我今天还骑了,没有显示你发的这些啊,和以前一样,打开支付宝扫就开了
知道为什么苹果的中国区服务器转到了云上贵州了么
 楼主| 发表于 2019-1-29 06:42 | 显示全部楼层
给你一米阳光 发表于 2019-1-28 21:30
我今天还骑了,没有显示你发的这些啊,和以前一样,打开支付宝扫就开了

我也是好久没骑 ,今晚突然发现要那么多个人信息,都是要按同意协议才能骑
 楼主| 发表于 2019-1-29 06:43 | 显示全部楼层
坡心小丽 发表于 2019-1-28 23:22
知道为什么苹果的中国区服务器转到了云上贵州了么

一个做共享单车的 ,要的个人信息也太多了吧
发表于 2019-1-29 10:04 | 显示全部楼层
哈,楼上有人说到点子上了。
发表于 2019-1-29 10:18 | 显示全部楼层
哈喽单车在很多城市上线了打车服务。
没空哈罗
绿皮火车 发表于 2019-1-29 06:43
一个做共享单车的 ,要的个人信息也太多了吧

网信新规而已
发表于 2019-1-29 12:24 | 显示全部楼层
实名时代,让你逃无可逃。
农村偶遇哈喽
2019012932569851548740708613711.jpg
发表于 2019-1-29 14:37 | 显示全部楼层
尊重守则  同意协议咯
发表于 2019-1-29 14:41 | 显示全部楼层
个人信息要填一大堆,不保护好就麻烦。

哈哈哈
您需要登录后才可以回帖 登录 | 注册帐号

本版积分规则

友情链接:
返回顶部
返回列表 快速回复