QQ登录

只需一步,快速开始

微信登录,快人一步

扫码登录更安全

登录 | 注册帐号 | 找回密码

茂名论坛

  • 关注抖音号
  • 关注公众号
  • 下载APP
  • 扫码关注抖音号
  • 扫码关注公众号
  • 扫码关注APP
快捷导航
楼主: 阿拉神灯

[今日关注] 大家觉得茂名人民医院和高州人民医院哪家强?

[复制链接]
wengshaoseng 发表于 2019-6-5 13:34
一个市级别,一个县级的,有什么好比的?

还好意思说市级
那大家又认为哪家中医院好呢,综合实力,茂名中医院和高州中医院同样是三甲医院,茂名地区为数两家中医医院。
那大家又认为哪家中医院好呢,综合实力,茂名中医院和高州中医院同样是三甲医院,茂名地区为数两家三级甲等中医医院。
想起茂一和高州中学来比了
发表于 2019-6-6 01:16 | 显示全部楼层
楼主是说收费还是什么咯
发表于 2019-6-6 08:50 | 显示全部楼层
高州更会赚钱
发表于 2019-6-6 22:40 | 显示全部楼层
大傻,你茂同高医洗*都嫌手粗。高长期都有全省性全国性的学术研讨会。
发表于 2019-6-6 23:44 | 显示全部楼层
高州人民医院比茂名人民医院有钱多了。看病量也大很多。手术台数估计比之多成倍以上。高医花了二千多万买了直升机了
茂东新区 发表于 2019-6-6 23:44
高州人民医院比茂名人民医院有钱多了。看病量也大很多。手术台数估计比之多成倍以上。高医花了二千多万买了 ...

不去吹你的茂东新区又在吹高州人民医院了,看你的评论我特别感兴趣,特意去看了官方统计,2018高州人民医院手术量3.7万,茂名人民医院官方是三万多例,你所谓的以倍数计多的手术量是你贡献的么?有调查过么?胡说八道
省登峰计划说明一切
发表于 2019-6-7 01:35 | 显示全部楼层
茂东新区 发表于 2019-6-6 23:44
高州人民医院比茂名人民医院有钱多了。看病量也大很多。手术台数估计比之多成倍以上。高医花了二千多万买了 ...

你是高医的水军?高医什么时候买了直升机?租用也可以算买吗?
你以为高医的领导脑子进水了吗?花两千多万买直升机,一年用多少次?维护要多少钱?
还有,两千多万可以买直升机了吗?
吹牛之前动动脑子!!!
发表于 2019-6-7 01:53 | 显示全部楼层
客观地说,茂名市人民医院的医疗水平比高州市人民医院高
但是,服务态度高州市人民医院比茂名市人民医院好很多
不服的话可以列举一下,
现在有什么医疗技术是高医可以做,而茂医是做不了的
过路的
A孔方兄 发表于 2019-6-6 22:40
大傻,你茂同高医洗*都嫌手粗。高长期都有全省性全国性的学术研讨会。

又一个高吹?最好科室,哪个榜上有高医?天天吹高医,烦不烦啊。就是为赚钱?全国最好的科室打打你的脸
2019060732640561559863465939333.jpg
2019060732640561559863466003749.jpg
2019060732640561559863466070151.jpg
2019060732640561559863466130668.jpg
2019060732640561559863466189049.jpg
2019060732640561559863466249339.jpg
2019060732640561559863466316876.jpg
2019060732640561559863466375888.jpg
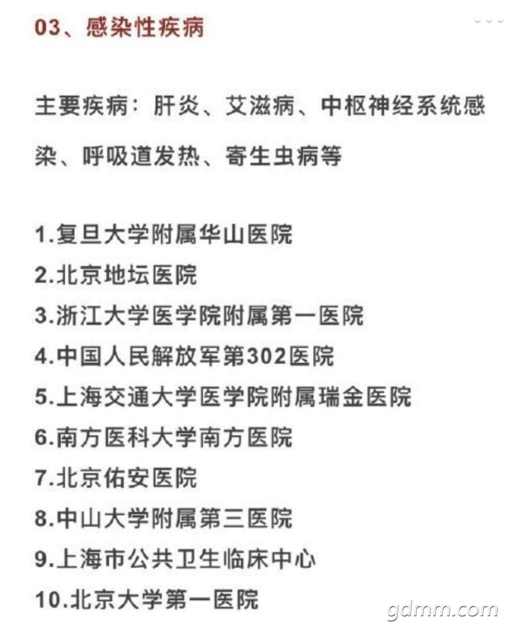
看看哪个科室有高医,都来看看。别吹了,高吹真不行
2019060732640561559863655093913.jpg
2019060732640561559863655158071.jpg
20190607326405615598636552176.jpg
2019060732640561559863655276195.jpg
2019060732640561559863655336452.jpg
2019060732640561559863655395233.jpg
2019060732640561559863655436315.jpg
201906073264056155986365549777.jpg
2019060732640561559863655570399.jpg
您需要登录后才可以回帖 登录 | 注册帐号

本版积分规则

友情链接:
返回顶部
返回列表 快速回复