QQ登录

只需一步,快速开始

微信登录,快人一步

扫码登录更安全

登录 | 注册帐号 | 找回密码

茂名论坛

  • 关注抖音号
  • 关注公众号
  • 下载APP
  • 扫码关注抖音号
  • 扫码关注公众号
  • 扫码关注APP
快捷导航
查看: 2457|回复: 6

[今日关注] 卫生不合极酒店名单公布,你住过几家?

[复制链接]
发表于 2019-6-14 15:27 | 显示全部楼层 |阅读模式
本帖最后由 道听途说 于 2019-6-14 15:29 编辑

国家卫健委公布卫生不合格酒店名单:格林豪泰、汉庭上榜

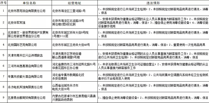
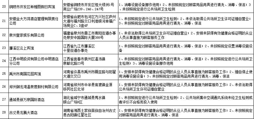
  新京报快讯(记者 许雯)国家卫生健康委员会官网6月13日通报住宿场所卫生专项整治情况,北京新世界酒店、北京朝阳芳园南街汉庭酒店、浙江宁海格林豪泰宾馆因卫生不合格上黑榜。

  通报称,针对住宿类公共场所暴露出的卫生问题,2019年初国家卫健委部署开展住宿场所卫生专项整治。各地按照要求,以规范客房卫生清扫和公共用品用具清洗消毒保洁为重点,集中开展专项整治。

  截至2019年3月31日,各地卫生健康部门共报告监督检查住宿场所157011家,责令25868家单位整改,依法对3474家单位立案查处。
记者注意到,被通报名单中不乏知名连锁酒店,如北京新世界酒店、浙江宁海格林豪泰宾馆因存在多项违法情形被通报,包括未按照规定对顾客用品用具进行清洗、消毒、保洁等。北京朝阳区芳园南街汉庭酒店因在2018年3月至2019年3月间多次违法受到查处被通报。

  国家卫健委要求,各地对专项整治期间查处的有多项违法情形的住宿场所,跟踪整改落实情况,对逾期拒不整改或者整改后仍不符合规定的,坚决依法从重处罚,严厉打击违法违规行为。

  同时,要完善综合监管措施,对本辖区一年内多次违法受到查处的住宿场所,采取约谈企业负责人、增加抽查频次、公示执法结果、向社会曝光违法行为等手段,形成有效震慑,维护住宿场所良好卫生环境。

专项整治期间查处的有多项违法情形的住宿场所经营单位名单





2018年3月—2019年3月多次违法受到查处的住宿场所经营单位名单




图片来源:国家卫生健康委员会


发表于 2019-6-14 15:31 | 显示全部楼层
我像是住的起酒店的人么,我一般都在家开的{:1_1014:}
发表于 2019-6-14 15:33 | 显示全部楼层
嘟嘟的芒果 发表于 2019-6-14 15:31
我像是住的起酒店的人么,我一般都在家开的

晚上有人来敲门么?{:1_1014:}
嘟嘟的芒果 发表于 2019-6-14 15:31
我像是住的起酒店的人么,我一般都在家开的

好省。
发表于 2019-6-14 15:44 | 显示全部楼层
不开,没女陪
发表于 2019-6-14 15:58 | 显示全部楼层
北京新世界都上榜,也不过如是
嘟嘟的芒果 发表于 2019-6-14 15:31
我像是住的起酒店的人么,我一般都在家开的

送外卖
您需要登录后才可以回帖 登录 | 注册帐号

本版积分规则

友情链接:
返回顶部
返回列表 快速回复