QQ登录

只需一步,快速开始

微信登录,快人一步

扫码登录更安全

登录 | 注册帐号 | 找回密码

茂名论坛

  • 关注抖音号
  • 关注公众号
  • 下载APP
  • 扫码关注抖音号
  • 扫码关注公众号
  • 扫码关注APP
快捷导航
查看: 24786|回复: 213

[今日关注] 来了!共青河新城首批4宗地块规划出炉,位于奥体核心发展区——太和小区!

[复制链接]
发表于 2019-8-14 19:02 | 显示全部楼层 |阅读模式
本帖最后由 茂名巡城马 于 2019-8-14 19:04 编辑

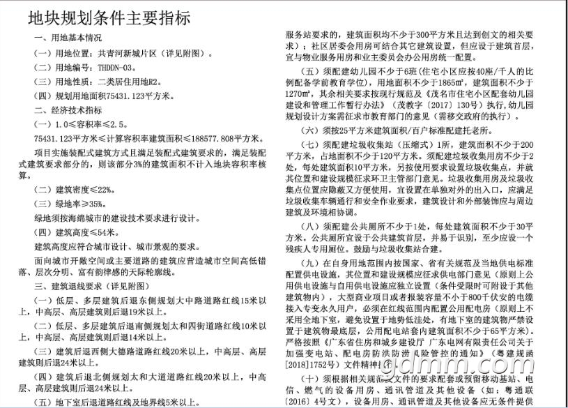
定位为茂名两个市中心城区之一的共青河新城终于发布了地块的规划!首批发布规划的4宗地块均位于太和小区,其中居住用地3宗共275亩、中小学用地1宗85亩。根据共青河新城总体规划显示太和小区毗邻奥体小区,而奥体小区将建设茂名市奥体中心承办2026年广东省运动会,太和小区作为奥体的核心发展区,如今发布地块规划,是否意味着共青河新城奥体核心区即将启动了!内心有点小激动!希望保利、万科、华润这些世界500强企业能够落户,将该片区的基础设施配套建设起来!


094818b53x3fh3t2xwrc1.jpg


犀利哟
 楼主| 发表于 2019-8-14 19:08 | 显示全部楼层
THDDB-01地块,94亩

360截图20190814182159353.jpg

360截图20190814182139692.jpg

非常棒
 楼主| 发表于 2019-8-14 19:10 | 显示全部楼层
360截图20190814181713033.jpg
360截图20190814181644634.jpg
 楼主| 发表于 2019-8-14 19:12 | 显示全部楼层
这块是中小学用地,85亩,会叫太和学堂吗?

360截图20190814181601184.jpg
360截图20190814181545564.jpg
 楼主| 发表于 2019-8-14 19:13 | 显示全部楼层
113亩

360截图20190814180948570.jpg
360截图20190814181026668.jpg
不在茂东新区开发的项目必然都是失败。坐等马甲茂东新区带着马仔来围喷
 楼主| 发表于 2019-8-14 19:27 | 显示全部楼层
太和小区很靠近电白城北,大概位置就在图二的虚线框中,就在杨梅山立交隧道附近!简直就是电白城区扩展区!
25521160.jpg

074252ggwiw6gu5w.jpg
发表于 2019-8-14 19:28 | 显示全部楼层
茂东新区 马上过来说这里发展不对{:1_950:}
发表于 2019-8-14 19:36 | 显示全部楼层
我过来瞧瞧,不说话,让喷子说
果然是先南后北
和我想的一样
茂东新区,该你上场表演了
发表于 2019-8-14 19:47 | 显示全部楼层
看来要和电白连成一片了
您需要登录后才可以回帖 登录 | 注册帐号

本版积分规则

友情链接:
返回顶部
返回列表 快速回复