QQ登录

只需一步,快速开始

微信登录,快人一步

扫码登录更安全

登录 | 注册帐号 | 找回密码

茂名论坛

  • 关注抖音号
  • 关注公众号
  • 下载APP
  • 扫码关注抖音号
  • 扫码关注公众号
  • 扫码关注APP
快捷导航

[今日关注] 高端大气上档次,高州工业园是不是粤西县区第一工业园?

[复制链接]
发表于 2019-12-15 22:22 | 显示全部楼层
gqsfool 发表于 2019-12-15 21:57
我就是喜欢看着人心里不爽。我就爽!

我看你吹牛皮不断嗨起来的样子,也挺爽的。{:1_991:}
发表于 2019-12-15 22:24 | 显示全部楼层
gqsfool 发表于 2019-12-15 21:59
没办法恩平可以贴的东西太多了!

牛皮是不少,继续,让我多看看发达的大恩平!{:1_991:}
飞马大桥拆除重建项目及沿江路升级改造项目
20191215_3256765_1576420012530.jpg
20191215_3256765_1576420012590.jpg
20191215_3256765_1576420011922.png


发表于 2019-12-15 22:28 | 显示全部楼层
gqsfool 发表于 2019-12-15 22:11
恩平城区同时三座大桥在施工

看你天天吹的,这面貌不也是粤西水平吗?凑数的假珠三还挺多!继续上图让我学习学习!{:1_991:}
gqsfool 发表于 2019-12-15 21:57
恩平小峰哥又发了
原来铁皮厂刚刚升级为多层厂房

原来这厂对面又一间厂在建设


发表于 2019-12-15 22:34 | 显示全部楼层
本帖最后由 gqsfool 于 2019-12-15 22:50 编辑

原来这个工地是建这一栋东西
QQ截图20191215225000.jpg
234317hjya29y9qziy6hy2.jpg
发表于 2019-12-15 22:37 | 显示全部楼层
小峰哥 发表于 2019-12-15 22:20
鬼影都没一个,加十层又如何?

是啊!阿Q精神
如果真的鬼影的每只,人家还会投资?
你以为能出这钱的人,像你那样没脑子?{:1_974:}
发表于 2019-12-15 22:39 | 显示全部楼层
小峰哥 发表于 2019-12-15 22:28
看你天天吹的,这面貌不也是粤西水平吗?凑数的假珠三还挺多!继续上图让我学习学习!

你想看,就给你看啦!
我就喜欢这种氛围!
没人斗一下嘴,一点也不爽!{:1_974:}
QQ图片20191215223427.jpg
QQ图片20191215223441.jpg
QQ图片20191215223451.jpg
小峰哥 发表于 2019-12-15 22:19
看他吹了几下牛皮,你是不是被恩平吓破胆了?继续舔!

自己查娜,恩平城区同廉江差矛多大,比高州大好多个哇
gqsfool 发表于 2019-12-15 22:27
飞马大桥拆除重建项目及沿江路升级改造项目

弃婴,图纸同现实差距好大娜
发表于 2019-12-15 22:45 | 显示全部楼层
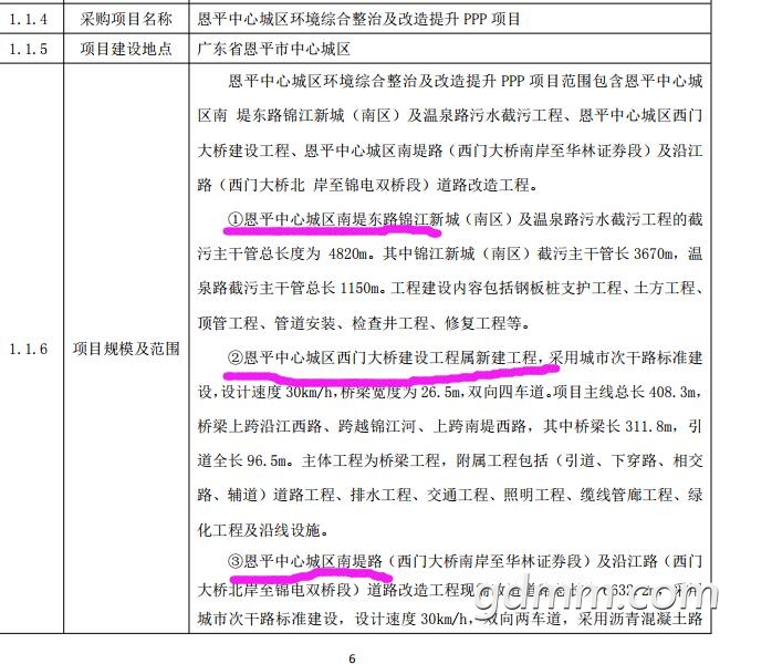
西门大桥正在招标与南堤河滨升级捆绑在一起,投资3.9亿
QQ截图20191215224309.jpg
QQ截图20191215224353.jpg
1.webp.jpg
2.webp.jpg
 楼主| 发表于 2019-12-15 22:45 | 显示全部楼层 |来自:茂名在线安卓版茂名在线APP
gqsfool 发表于 2019-12-15 21:33
恩平没否认是粤西水平,但比你的穷高州好就行!你的大炮不是更大!
用电少!财政收入低!项目不多!吹什 ...

靠嘴巴没用的
20191215_3286813_1576421119910.jpg
20191215_3286813_1576421119367.jpg
20191215_3286813_1576421119607.jpg
20191215_3286813_1576421119498.jpg
20191215_3286813_1576421119641.png
20191215_3286813_1576421120255.jpg
20191215_3286813_1576421120307.jpg
20191215_3286813_1576421120358.jpg
20191215_3286813_1576421120324.png

发表于 2019-12-15 22:45 | 显示全部楼层
gqsfool 发表于 2019-12-15 22:34
原来这个工地是建这一栋东西

哦,这就是杂牌货工业园吗?又系几十个高新技术企业凑不够一个规工企业规模那种?怪不得恩平规工起不来,恩平杂牌音响还及不过廉江地摊煲?{:1_991:}
发表于 2019-12-15 22:48 | 显示全部楼层
这一段锦江新城的一河两岸工程的规划设计正在招标
QQ截图20191215224046.jpg
QQ截图20191215224105.jpg
QQ截图20191215224708.jpg
其实那段河堤已经在动工,只是河堤做好后要搞成河滨公园那样的道路


您需要登录后才可以回帖 登录 | 注册帐号

本版积分规则

友情链接:
返回顶部
返回列表 快速回复