QQ登录

只需一步,快速开始

微信登录,快人一步

扫码登录更安全

登录 | 注册帐号 | 找回密码

茂名论坛

  • 关注抖音号
  • 关注公众号
  • 下载APP
  • 扫码关注抖音号
  • 扫码关注公众号
  • 扫码关注APP
快捷导航
楼主: 茂东新区

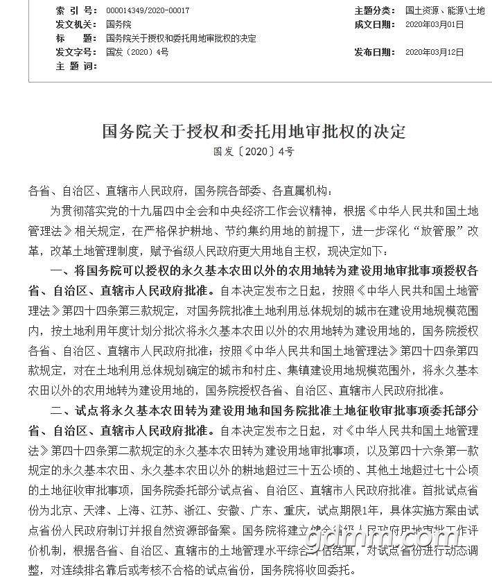
[今日关注] 广东可直接批建了!永久基本农田转为建设用地审批权下放地方!

[复制链接]
发表于 2020-3-20 09:31 | 显示全部楼层
南海之子 发表于 2020-3-20 09:11
各位论坛网友看到了没有,茂东网友这个贴没有涉及电白,现在还不是给电白网友围攻吗,前几天哪几个高尚佬说 ...

你看清这个帖的意思了吗?东某人对过去 人家回击她的帖子念念不忘,一直记 恨在心,今天现在发现这个文件,想班回一城,大力鼓吹茂东国家保护农田是可以造城的,还说之前说农田不能征收的被打脸,是不是这个意思?
发表于 2020-3-20 09:33 | 显示全部楼层
没有我等等的努力,这个帖子这时有40多个回复?没有功劳也有苦劳吧
发表于 2020-3-20 09:36 | 显示全部楼层
什么鬼鬼?我只想知道,我化州很农村那块荒田是否能盖房子了?
我屋猪乸识上树 发表于 2020-3-20 08:51
那个风光不再是不是查矛此人的小号?粗口连篇,比泼妇骂街还泼,如果是男的也是够丢脸

谁知道,我都不明白为什么不能文明讨论,一定要破口大骂?即使有理,都被素质败光。
南海之子 发表于 2020-3-20 09:11
各位论坛网友看到了没有,茂东网友这个贴没有涉及电白,现在还不是给电白网友围攻吗,前几天哪几个高尚佬说 ...

你不知道?我们怼的是炒地皮的人{:1_991:}{:1_991:}{:1_991:}
风光不再 发表于 2020-3-20 09:31
你看清这个帖的意思了吗?东某人对过去 人家回击她的帖子念念不忘,一直记 恨在心,今天现在发现这个文件 ...

狡辩吧,双标佬
发表于 2020-3-20 10:01 | 显示全部楼层
誓不低头 发表于 2020-3-20 09:37
你不知道?我们怼的是炒地皮的人

那炒乌龟鳖、炒楠木柴的呢{:1_991:}
发表于 2020-3-20 10:14 | 显示全部楼层
茂东新区 发表于 2020-3-19 23:26
不懂装懂,任何有利于经济发展的建设都可以批。懂不?

是吗
发表于 2020-3-20 10:17 | 显示全部楼层
茂东新区 发表于 2020-3-19 23:26
不懂装懂,任何有利于经济发展的建设都可以批。懂不?

永久基本农田什么情况下转为建设用地?


根据自然资源部2018年曾下发的《关于做好占用永久基本农田重大建设项目用地预审的通知》,允许占用永久基本农田的重大建设项目除党中央及国务院明确支持的重大项目、军事国防类项目外,最主要的构成部分是机场、铁路、公路等交通基建项目,以及国家级规划明确的能源项目和水利项目。




基本是重大项目、国防项目、基础设施,真有人以为随随便便就批你转

孙子,这下三旧改造的机会你七头都没了!!一但违建合法!炒地皮九八佬将羊角村民土地据为己有!!羊角佬当初博征收拆迁的梦想破灭!!!违建房想出租,又没有人口来支持!!!真系爽过溜坎!!你七头不是喜欢截图吗??赶紧找找,看有谁喷你七头的,报复下!!!{:1_991:}
发表于 2020-3-20 10:26 | 显示全部楼层
gqsfool 发表于 2020-3-20 10:17
永久基本农田什么情况下转为建设用地?

这是最有力的回击这班佬存贷仔{:1_1017:}
发表于 2020-3-20 10:27 | 显示全部楼层

物柒双标,你以为你是特浪普吖!!11
发表于 2020-3-20 10:29 | 显示全部楼层
gqsfool 发表于 2020-3-20 10:17
永久基本农田什么情况下转为建设用地?

狠狠打巨脸,按在地板不停擦吧
.
20200320_3275940_1584671817696.jpg

.


您需要登录后才可以回帖 登录 | 注册帐号

本版积分规则

友情链接:
返回顶部
返回列表 快速回复