QQ登录

只需一步,快速开始

微信登录,快人一步

扫码登录更安全

登录 | 注册帐号 | 找回密码

茂名论坛

  • 关注抖音号
  • 关注公众号
  • 下载APP
  • 扫码关注抖音号
  • 扫码关注公众号
  • 扫码关注APP
快捷导航
查看: 11250|回复: 48

[深读茂名] 城东已饱和,高州又新设置城南新区,加紧开发

[复制链接]
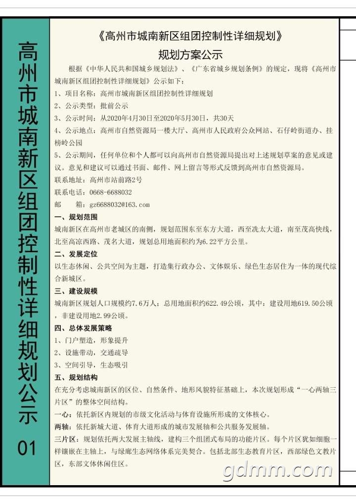
一、规划范围

城南新区在高州市老城区的南侧,规划范围东至东方大道,西至冼太大道,南至茂高快线,北至高凉西路、茂名大道,规划总用地面积约为6.22平方公里。

二、发展定位

以生态休闲、公共空间为主题,打造集行政办公、文体娱乐、绿色生态居住为一体的现代综合新城区。

三、建设规模

城南新区规划人口规模约7.6万人;总用地面积约622.49公顷,其中:建设用地619.50公顷,非建设用地2.99公顷。

四、总体发展战略

1、门户塑造,形象提升

2、设施带动,交通疏导

3、空间引导,生态吸引

五、规划结构

在充分考虑城南新区的区位、自然条件、地形风貌特征基础上,本次规划形成“一心两轴三片区”的整体空间结构。

一心:依托新区内规划的市级文化活动与体育设施所形成的文体核心。

两轴:依托新城大道、体育大道形成的城市发展轴和公共服务发展轴。

三片区:规划依托两大发展主轴线,建构三个组团式布局的功能片区。每个片区犹如细胞一样镶嵌在主轴上,与绿廊生态网络体系完美契合。包括北部生态教育片区,西部绿色文教片区,东部文体休闲住区。
20200509_3296295_1589034552112.jpg
20200509_3296295_1589034552217.jpg
20200509_3296295_1589034552315.jpg
20200509_3296295_1589034552403.jpg
 楼主| 发表于 2020-5-9 22:36 | 显示全部楼层 |来自:茂名在线安卓版茂名在线APP
以生态休闲、公共空间为主题,打造集行政办公、文体娱乐、绿色生态居住为一体的现代综合新城区。
没吧,我始终觉得城东是高州最繁华的地带之一,当然打败不了金港湾这些老王牌,我也不知道为什么
 楼主| 发表于 2020-5-9 22:51 | 显示全部楼层 |来自:茂名在线安卓版茂名在线APP
{:1_991:}
 楼主| 发表于 2020-5-9 22:51 | 显示全部楼层 |来自:茂名在线安卓版茂名在线APP
茂东狂人 发表于 2020-5-9 22:44
没吧,我始终觉得城东是高州最繁华的地带之一,当然打败不了金港湾这些老王牌,我也不知道为什么

城东早就成为过气网红了,现在高州潜力在宝光与城南!
发表于 2020-5-9 22:53 | 显示全部楼层
前两天阳西也公布的教育基地(大学城)的概念性规划,接近5平方公里的,基本都是高校,公共建筑等。
44455.jpg
45445.jpg
54455.jpg
45455.jpg
454455.png
3927.jpg
城南发展起来,东方大道就应该扩建为八车道,六车道落后了

番薯廉哪

{:1_991:}
20200509_3277384_1589036853600.png
城东已饱和?山头未挖得及吧
茂东狂人 发表于 2020-5-9 22:44
没吧,我始终觉得城东是高州最繁华的地带之一,当然打败不了金港湾这些老王牌,我也不知道为什么

时间问题
房产大国种房忙,楼价贵得好鬼狼。
鸳鸯比翼彩云欢 发表于 2020-5-10 08:07
房产大国种房忙,楼价贵得好鬼狼。

高州楼盘还是太少了,导致供不应求,楼价飞起,高州楼盘应该建多一点,让市民有更多的选择,货比三家,这样楼价才能慢慢平稳
城南有挂榜路阻隔,位置不如笔架南区,而且跨高水路是耕地红线,同人口聚集区,想发展比其它三向要难。可以说未来十至二十年重心在通川大道到永青大道一二期这条新中轴线上
您需要登录后才可以回帖 登录 | 注册帐号

本版积分规则

友情链接:
返回顶部
返回列表 快速回复