QQ登录

只需一步,快速开始

微信登录,快人一步

扫码登录更安全

登录 | 注册帐号 | 找回密码

茂名论坛

  • 关注抖音号
  • 关注公众号
  • 下载APP
  • 扫码关注抖音号
  • 扫码关注公众号
  • 扫码关注APP
快捷导航
查看: 5608|回复: 10

[今日关注] 大件生活垃圾处理,茂名是这样做的

[复制链接]
发表于 2020-10-20 22:12 | 显示全部楼层 |阅读模式
大件生活垃圾处理,茂名是这样做的

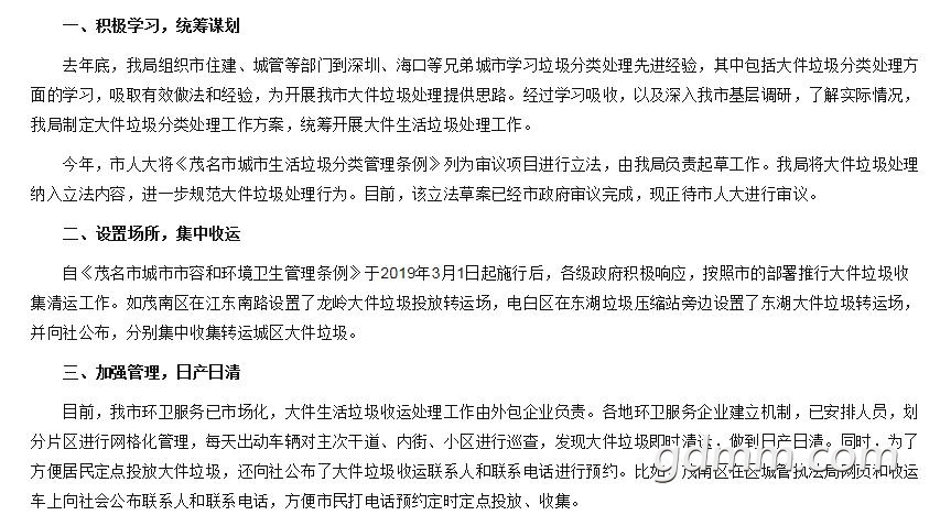
一、积极学习,统筹谋划
二、设置场所,集中收运
三、加强管理,日产日清
四、加大投入,拆解回收
 为了做好我市大件生活垃圾资源利用,各地政府积加大投入,建设大件垃圾处理站。如茂南区建成了金塘大件垃圾破拆中心,电白区在滨海垃圾场设置了大件垃圾破拆点,通过机械加人工的方式将大件垃圾进行拆解,可回收物由废品收购站回收,不可回收的清运到生活垃圾焚烧发电厂焚烧处理,实现大件垃圾资源化利用。化州市于2020年2月建成了一座日处理约50吨的大件生活垃圾破碎场,经破碎的大件生活垃圾运至绿能焚烧发电厂处理。信宜市在市民广场设置了一个大件生活垃圾临时处理点,采用人工、铲车对大件生活垃圾进行简单分解、压扁,统一收集、运输到信宜粤丰环保电力有限公司进行焚烧处理。



1.jpg


2.jpg

微信截图_20201020220700.jpg

好事情,民生大事!
可以
好事,发电
金塘个系边度?
变废为宝
从双创开始城市环境进步大
可以
金塘不是有一个垃圾焚烧发电站吗?
经验推广
发表于 2020-10-29 11:57 | 显示全部楼层
值得推广
您需要登录后才可以回帖 登录 | 注册帐号

本版积分规则

友情链接:
返回顶部
返回列表 快速回复