设为首页
|
收藏网址
只需一步,快速开始
微信登录,快人一步
扫码登录更安全
登录
|
注册帐号
|
找回密码
搜索
热门搜索:
东华能源
共青河新城
学校
房产
茂名高铁
经济数据
本版
帖子
用户
关注抖音号
关注公众号
下载APP
扫码关注抖音号
扫码关注公众号
扫码关注APP
快捷导航
首页
网站首页
论坛
茂名在线论坛
食品安全抽检投票
食品安全抽检投票
求职网
茂名求职网
APP
关于我们
关于我们
茂名论坛
»
论坛
›
互动茂名
›
杂谈广场
›
刷刷茂城通
杂谈广场
查看:
10585
|
回复:
0
刷刷茂城通
[复制链接]
yanyuzm001
yanyuzm001
当前离线
主题
0
回帖
精华
博 士
发表于 2021-4-10 15:02
|
显示全部楼层
|
阅读模式
|
来自:茂名在线安卓版
{:62_1495:}
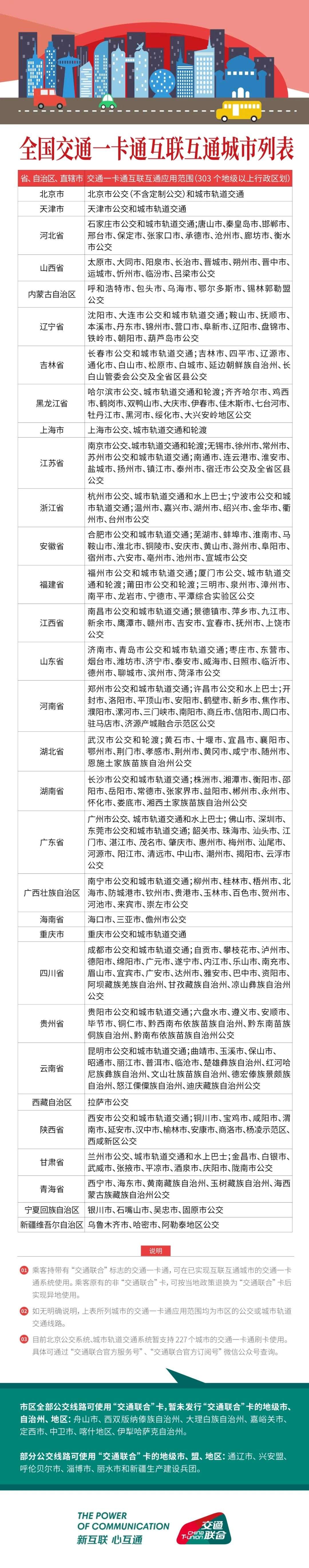
交通部单标卡
回复
举报
返回列表
B
Color
Image
Link
Quote
Code
Smilies
您需要登录后才可以回帖
登录
|
注册帐号
本版积分规则
发表回复
回帖后跳转到最后一页
浏览过的版块
话说茂名
同城交易
金融财经
情感树洞
友情链接:
关于我们
|
商业合作
|
法律声明
|
手机版
返回顶部
返回列表
快速回复
在线沟通请点我
客服1
客服2