QQ登录

只需一步,快速开始

微信登录,快人一步

扫码登录更安全

登录 | 注册帐号 | 找回密码

茂名论坛

  • 关注抖音号
  • 关注公众号
  • 下载APP
  • 扫码关注抖音号
  • 扫码关注公众号
  • 扫码关注APP
快捷导航
查看: 59494|回复: 241

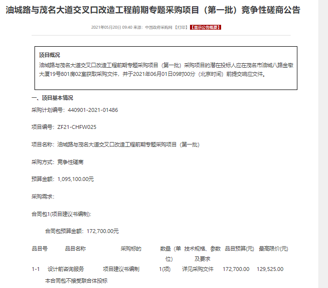
[今日关注] 油城十路与茂名大道路口立交桥方案最新消息!估算2.14亿,将设计为苜蓿叶互通立交

    [复制链接]
今天茂名市交通运输局发起工程设计招标公告

油城十路与茂名大道路口立交桥将设计为苜蓿叶互通立交,总投资估算2.14亿
front2_0_FlZbzonXUISj9ujQ04q9PaMEuXrq.1621506081.png
《茂名市中心城市交通项目三年实施计划(2020-2022年)》
front2_0_FrYnhYVz9WeGeHcpU0FKAxhZ1szJ.1621506081.jpg
油城十路与茂名大道路口现状
front2_0_FiL88Ski3-SpubqUOd6JSrSCROGF.1621506081.jpg
苜蓿叶互通立交方案
front2_0_FoxRPSra1yHlPZDkNihlS99kZY3m.1621506081.jpg

(原标题:油城十路与茂名大道路口立交桥方案最新消息!!!)
这么贵,难怪推进缓慢啊
这地方真的有必要搞。
立交桥方案挺不错的,终于可以解决堵车问题{:62_1479:}
四边都留那么多地,就是不知道想点搞?
终于提上议程。
 楼主| 发表于 2021-5-20 18:53 | 显示全部楼层 |来自:茂名在线安卓版茂名在线APP
MCC 发表于 2021-5-20 18:33
这么贵,难怪推进缓慢啊

这项目的确下重本了,2.14亿建造这立交桥。
建安费用1.8亿,这是什么费?
 楼主| 发表于 2021-5-20 18:58 | 显示全部楼层 |来自:茂名在线安卓版茂名在线APP
预计八月初出设计方案,建造时间不确定
不好意思,预留位置不足,尤其宏丰
怎么那么贵的?????
想知道这个施工要多久,堵上加堵
竟然还要拆迁?
东汇城哭死,路直接怼到门口,门口小广场没有了。
宏丰那栋售楼部要拆了吧,不然不够地方
您需要登录后才可以回帖 登录 | 注册帐号

本版积分规则

友情链接:
返回顶部
返回列表 快速回复