QQ登录

只需一步,快速开始

微信登录,快人一步

扫码登录更安全

登录 | 注册帐号 | 找回密码

茂名论坛

  • 关注抖音号
  • 关注公众号
  • 下载APP
  • 扫码关注抖音号
  • 扫码关注公众号
  • 扫码关注APP
快捷导航
查看: 8765|回复: 27

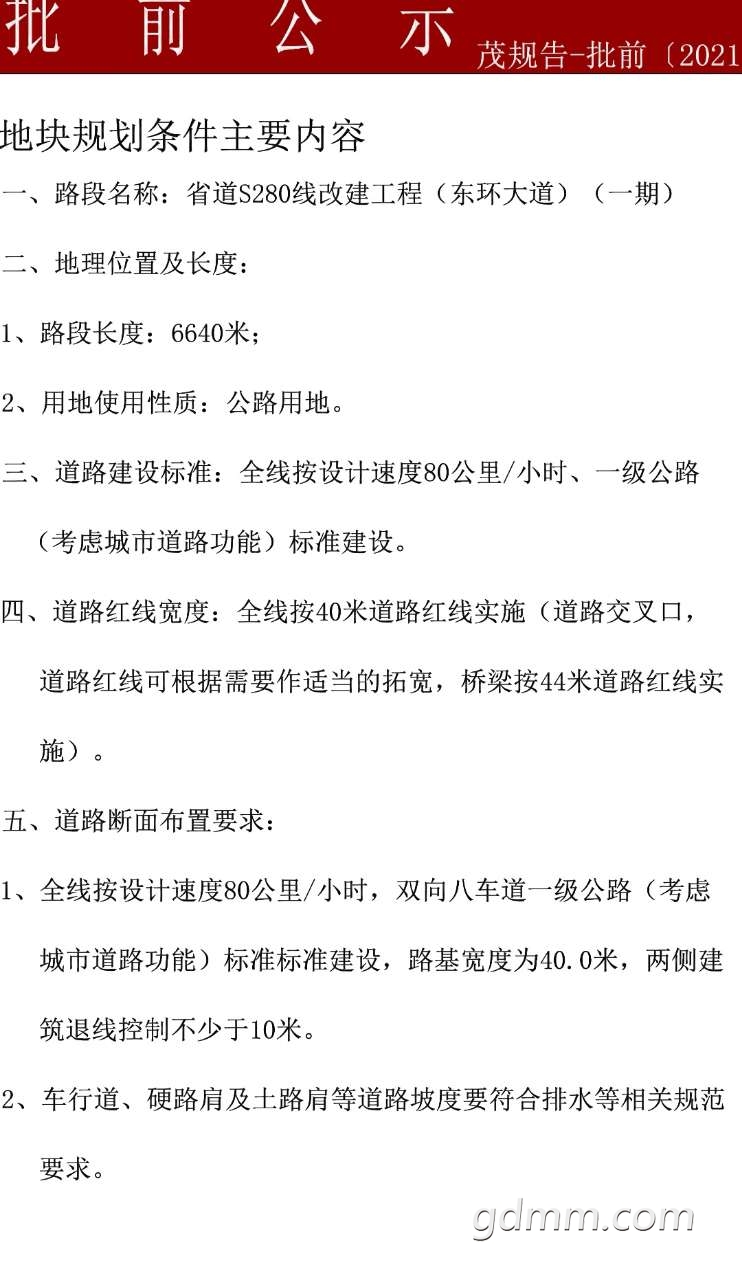
[今日关注] 重磅消息!东环大道(一期)公示,双向8车道一级公路

[复制链接]
东环大道道路红线40米,八车道,比东粤路还要小,东粤路都有42米。呜呼

茂东新区网友居然还称茂东为浦东,真不自量力!
front2_0_FuFxbF7FlK57izyj1XHNF-l5BLKx.1621649027.jpg

(原标题:茂东看过来,重磅爆消息!!!)
设计车速80千米/小时,定位为市内快速公路,分流茂名大道的车辆
未来还有东二环路、东三环路、东四环路
茂东片区未来可期
8车道可以了,青松……
只有你在说,人格分裂,呵呵
建议向山区贵州学习,十四连道,十二车道,十车道,八连道的城市大道在地无三里平的贵州都不罕见。
发表于 2021-5-22 11:46 | 显示全部楼层
好贴,大家快来笑茂名的规划者决策者。目光短浅,去高州等地学一下搞城市 的经验和大手笔吧
这次是真的了
八车道厉害了!
八车道够用了,20车道留给共青城宇宙中心
不知何年何月得偿所愿
8车道算好的了,茂化快线才4车道,还兼顾城市道路功能
八车道还行,最好再增开辅道咯
应该增加辅道(摩托车道)的
茂东新区 发表于 2021-5-22 11:46
好贴,大家快来笑茂名的规划者决策者。目光短浅,去高州等地学一下搞城市 的经验和大手笔吧

卖你的楼去吧
尽快实施才行
您需要登录后才可以回帖 登录 | 注册帐号

本版积分规则

友情链接:
返回顶部
返回列表 快速回复