QQ登录

只需一步,快速开始

微信登录,快人一步

扫码登录更安全

登录 | 注册帐号 | 找回密码

茂名论坛

  • 关注抖音号
  • 关注公众号
  • 下载APP
  • 扫码关注抖音号
  • 扫码关注公众号
  • 扫码关注APP
快捷导航
楼主: Fachau

[深读茂名] 你好,九月!化州城市发展记录贴

  [复制链接]
 楼主| 发表于 2021-9-23 22:56 | 显示全部楼层 |来自:茂名在线苹果版茂名在线APP
极度愤怒 发表于 2021-9-23 05:24
招标是沥青混凝土结构的,如果不摊铺沥青的,那城东大道两边的隔离带景观就被毁了。

井盖那些全部和路面是持平的。
 楼主| 发表于 2021-9-23 22:56 | 显示全部楼层 |来自:茂名在线苹果版茂名在线APP
极度愤怒 发表于 2021-9-23 05:24
招标是沥青混凝土结构的,如果不摊铺沥青的,那城东大道两边的隔离带景观就被毁了。

铺不铺沥青还是个未知数。
 楼主| 发表于 2021-9-23 22:56 | 显示全部楼层 |来自:茂名在线苹果版茂名在线APP

很认真在看。
 楼主| 发表于 2021-9-23 23:10 | 显示全部楼层 |来自:茂名在线苹果版茂名在线APP
市长指出,广海路改造工程是当前群众关注的热点问题,要以国庆前通车为目标,加大施工力度。
 楼主| 发表于 2021-9-23 23:56 | 显示全部楼层 |来自:茂名在线苹果版茂名在线APP

今晚重大发现,广海路过街天桥立起中间支柱
front1_0_FtbvOkiTWC9iyeuEDEAzIWB_DbhY.1632412527.jpg
 楼主| 发表于 2021-9-23 23:56 | 显示全部楼层 |来自:茂名在线苹果版茂名在线APP

今晚重大发现,广海路过街天桥立起中间支柱
front1_0_FvEOgj2Du1AbybURZe4XuGN4s8CF.1632412527.jpg
 楼主| 发表于 2021-9-23 23:57 | 显示全部楼层 |来自:茂名在线苹果版茂名在线APP

现在广海路都在连夜赶工。
 楼主| 发表于 2021-9-23 23:57 | 显示全部楼层 |来自:茂名在线苹果版茂名在线APP

广海路有望国庆主线基本贯通。
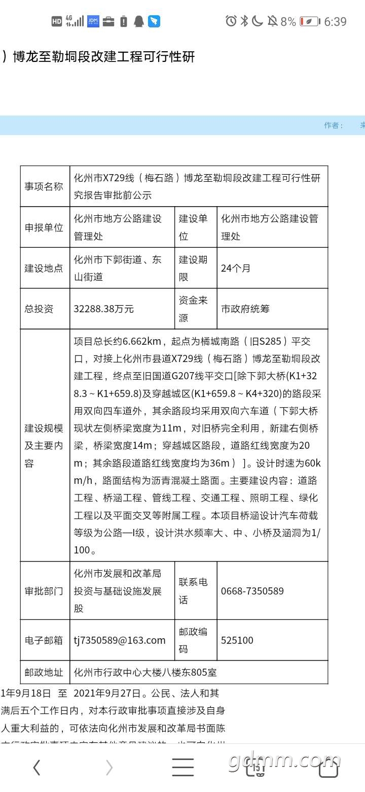
梅石路改造工程可行性报告审批前公示
front2_0_FgMqlkCukBDQG8C0rEZCNvnjFFlD.1632439602.jpg
Fachau 发表于 2021-9-23 23:57
广海路有望国庆主线基本贯通。

要保障国庆期间的交通畅通,现在是抓紧施工;除了拆迁点,其它路段年底前完工应该没有问题了
trancce 发表于 2021-9-22 06:17
市区做不到道路大面积升级,卫生城市不可能有戏,而且这个还是最基本的

卫生城市比较容易,创文比较难
 楼主| 发表于 2021-9-24 17:31 | 显示全部楼层 |来自:茂名在线苹果版茂名在线APP

近日,国道G207线化州塘岗岭至新路口段路面改造工程(化州市广海路综合改造工程)增派人力,加大物力和机械设备投入,争分夺秒加快推进建设。

front1_0_Fr2RXaLPPWKCB24pgzTCKbgbhBK9.1632475847.jpg
 楼主| 发表于 2021-9-24 17:31 | 显示全部楼层 |来自:茂名在线苹果版茂名在线APP

近日,国道G207线化州塘岗岭至新路口段路面改造工程(化州市广海路综合改造工程)增派人力,加大物力和机械设备投入,争分夺秒加快推进建设。

front1_0_FiwV-Q59LrlE_yD8iz2EDtRLfz7D.1632475847.jpg
 楼主| 发表于 2021-9-24 17:32 | 显示全部楼层 |来自:茂名在线苹果版茂名在线APP

近日,国道G207线化州塘岗岭至新路口段路面改造工程(化州市广海路综合改造工程)增派人力,加大物力和机械设备投入,争分夺秒加快推进建设。

front1_0_Fmu-VGHdcPKdMxjbG8D758A3fMRD.1632475847.jpg
 楼主| 发表于 2021-9-24 17:32 | 显示全部楼层 |来自:茂名在线苹果版茂名在线APP

近日,国道G207线化州塘岗岭至新路口段路面改造工程(化州市广海路综合改造工程)增派人力,加大物力和机械设备投入,争分夺秒加快推进建设。

front1_0_Fjw5UkUqOK8qDrEgMgOsW30NhCup.1632475847.jpg
您需要登录后才可以回帖 登录 | 注册帐号

本版积分规则

友情链接:
返回顶部
返回列表 快速回复