QQ登录

只需一步,快速开始

微信登录,快人一步

扫码登录更安全

登录 | 注册帐号 | 找回密码

茂名论坛

  • 关注抖音号
  • 关注公众号
  • 下载APP
  • 扫码关注抖音号
  • 扫码关注公众号
  • 扫码关注APP
快捷导航

[今日关注] 为什么工业县普宁的财政收入并不占优势?

[复制链接]
普宁产业单一,工业比较发展,但旅游服务行业和农业就逊色。高州一二三产业发展比较均衡
本帖最后由 潮汕阿兄A 于 2023-2-3 00:06 编辑
M丶 发表于 2023-2-2 22:16
百分之五十以上应该是二级财政才有吧

根据廉江和鹤山的政府报告,就是百分之五十左右·。就是不知道这两个县市的电力电信烟草等有没有和普宁一样被变成市直。

20230202233623front2_0_3372195_FuCobe7nDXzW4AXD-W6fhZUs0GpD.jpg
20230202233623front2_0_3372195_FuCobe7nDXzW4AXD-W6fhZUs0GpD.jpg
王源易烊千玺 发表于 2023-2-2 22:26
普宁产业单一,工业比较发展,但旅游服务行业和农业就逊色。高州一二三产业发展比较均衡

普宁工业商业并举,普宁同样是全国服务业百强县市。普宁不是农业强县,所以一产较低。
20230202234232front2_0_3372195_FrMhN5HJvrJz1ktK7KVuGFzhtZZe.jpg
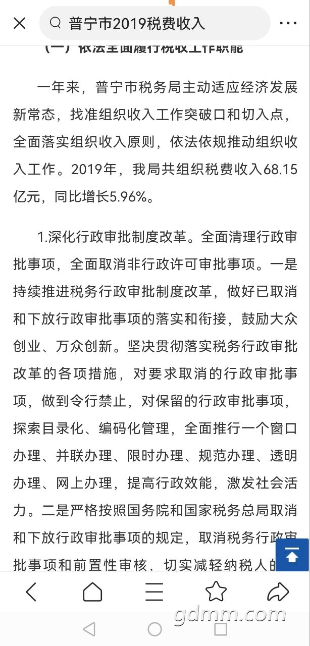
2019年普宁的一般公共预算收入为21.1869亿。而单税费收入就有68.15亿。留存在我们普宁自己能够支配的一般公共预算收入占普宁财政收入的三分一都达不到。不是我们的财政收入不占优势,而是留给我们本级的一般公共预算收入没有一些县市多。所以楼主拿一般公共预算收入来当做财政收入内涵普宁和高州。真的应该洗洗睡去吧
20230203000734front2_0_3372195_FjwtuZg5Uhvtv6JwE0Y9VsQAqiL_.jpg
您需要登录后才可以回帖 登录 | 注册帐号

本版积分规则

友情链接:
返回顶部
返回列表 快速回复