QQ登录

只需一步,快速开始

微信登录,快人一步

扫码登录更安全

登录 | 注册帐号 | 找回密码

茂名论坛

  • 关注抖音号
  • 关注公众号
  • 下载APP
  • 扫码关注抖音号
  • 扫码关注公众号
  • 扫码关注APP
快捷导航
查看: 3828|回复: 0

茂名科二科三考试系

[复制链接]
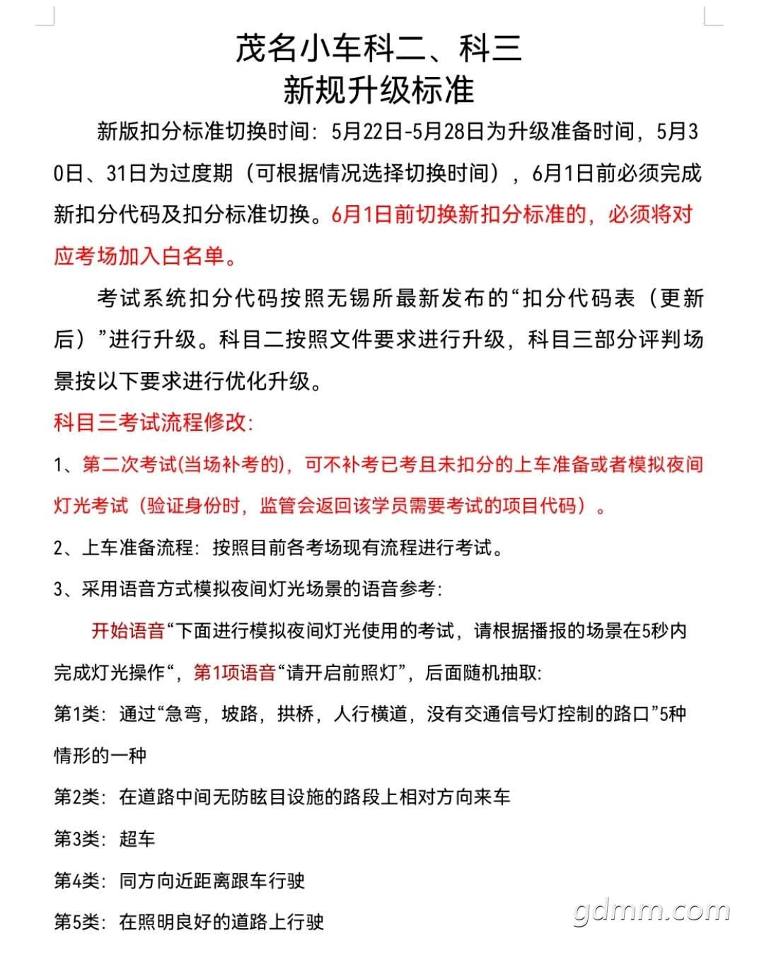
新版扣分标准切换时间:5月22日-5月28日为升级准备时间,5月30日、31日为过度期(可根据情况选择切换时间),6月1日前必须完成新扣分代码及扣分标准切换。6月1日前切换新扣分标准的,必须将对应考场加入白名单。考试系统扣分代码按照无锡所最新发布的“扣分代码表(更新后)”进行升级。科目二按照文件要求进行升级,科目三部分评判场景按以下要求进行优化升级。科目三考试流程修改:1、第二次考试(当场补考的),可不补考已考且未扣分的上车准备或者模拟夜间灯光考试(验证身份时,监管会返回该学员需要考试的项目代码)。2、上车准备流程:按照目前各考场现有流程进行考试。3、采用语音方式模拟夜间灯光场景的语音参考:  开始语音“下面进行模拟夜间灯光使用的考试,请根据播报的场景在5秒内完成灯光操作“,第1项语音“请开启前照灯”,后面随机抽取:第1类:通过“急弯,坡路,拱桥,人行横道,没有交通信号灯控制的路口”5种情形的一种 第2类:在道路中间无防眩目设施的路段上相对方向来车 第3类:超车 第4类:同方向近距离跟车行驶 第5类:在照明良好的道路上行驶 第6类:在有信号灯控制路口转弯第7类:在无照明道路上行驶或在照明不良的道路行驶2种情形的一种 第8类:路边临时停车,抽中时放在最后一项4、靠边停车(目前在第一个或者是中间项目的,可根据实际情况在两个月内完成优化);明确靠边停车最后一个考试项目(2个月内完成整改);明确靠边停车后的操作为:空挡(驻车档)—熄火(不做评判)—下车关车门;停车后(拉好手刹或是解开安全带)15秒内未打开车门的,系统播报‘操作完成后请下车’,在10秒内打开车门的,则不在播报提示语音,可以设置2次语音提醒,下车后15秒内需关好车门,结束考试。
20220524132129front2_0_1786276_Fgqn5cqiRkZ8NCE-vJQPQK7Vd7Vo.jpg
20220524132129front2_0_1786276_FiNQxqWFoaPoBgKOeHyq5n2WTkFX.jpg
您需要登录后才可以回帖 登录 | 注册帐号

本版积分规则

友情链接:
返回顶部
返回列表 快速回复