QQ登录

只需一步,快速开始

微信登录,快人一步

扫码登录更安全

登录 | 注册帐号 | 找回密码

茂名论坛

  • 关注抖音号
  • 关注公众号
  • 下载APP
  • 扫码关注抖音号
  • 扫码关注公众号
  • 扫码关注APP
快捷导航
楼主: ¥蔓塰猪&

[今日关注] 云浮:GDP都是浮云,粤西富裕还得看我云浮

[复制链接]
lz它方 发表于 2022-6-7 22:30
罗定从2018年开始超越新兴?那一年新兴县一般预算收入比罗定还多5个亿,19年、20年都一直保持领先,至去 ...

你说的这个我不了解。我围绕的是中心论点你看不懂?首先我不在乎新兴是不是超越了罗定。又或者罗定是不是超越新兴。我要论证的是,通过卖指标来实现财政的收入,市政府规划之内的,是可控的,不存在短期内暴涨,而是稳定的供给指标,也不会导致砖家所说的买完以后只能种地。罗定超新兴也好,新兴超罗定也好,也只是论证中的一个例子。
一时一时 发表于 2022-6-7 22:41
你说的这个我不了解。我围绕的是中心论点你看不懂?首先我不在乎新兴是不是超越了罗定。又或者罗定是不是 ...

     其实没必要辩解,罗定今年首季度财政预算暴涨就是卖复垦指标的结果。
      但是我不明白,为什么这些指标拍卖价那么高?难道对卖出指标的地方真的是有利无弊吗?懂市场都肯定知道贵有贵的代价。
     如果罗定可以保证每年都有持续卖4.6亿指标的实力,前几年又干嘛去了?
         还有就是罗定能卖,为什么别人不想卖呢?他们顾虑什么?
发表于 2022-6-8 06:36 | 显示全部楼层
lz它方 发表于 2022-6-7 21:41
到年底总结超了新兴再说,要超新兴,遂溪今年增量得比去年要翻倍,还有遂溪今年1月份收入3.9亿(去年全年 ...

2021粤西人均GDP.jpg
发表于 2022-6-8 06:43 | 显示全部楼层
lz它方 发表于 2022-6-7 21:41
到年底总结超了新兴再说,要超新兴,遂溪今年增量得比去年要翻倍,还有遂溪今年1月份收入3.9亿(去年全年 ...

QQ截图20220528161254.jpg QQ截图20220607192331.jpg
发表于 2022-6-8 10:46 | 显示全部楼层
东镇阿华 发表于 2022-6-8 00:16
其实没必要辩解,罗定今年首季度财政预算暴涨就是卖复垦指标的结果。
      但是我不明白,为什么这 ...

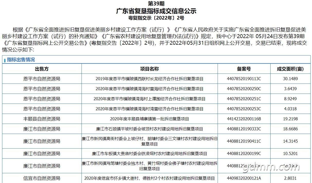
他只是不愿意面对事实而已,罗定去年和今年的财政暴涨都是来自源于非税中的拆旧复垦指标成交量大涨,广东资源厅有具体的指标成交数据,连罗定财政局都在年终预算报告中作出了说明。他却还在死撑卖复垦指标不会导致财政暴涨。即使是按他自己猜想的是因为有几个大项目投产,但也是让税收增长而不是让非税暴涨,况且罗定的税收还是负增长的,所以根本不是由于上马了什么大项目才造成的财政暴涨。
发表于 2022-6-8 10:58 | 显示全部楼层
lz它方 发表于 2022-6-7 21:41
到年底总结超了新兴再说,要超新兴,遂溪今年增量得比去年要翻倍,还有遂溪今年1月份收入3.9亿(去年全年 ...

从2018年以来,非珠很多县市陆陆续续都在卖这个指标,有些地方卖得多,有些地方卖得少。1-4月遂溪的税收还不到新兴的一半,而非税是税收的3倍多,不卖指标去哪搞这么多钱,罚款也罚不了这么多。

湛江4.jpg




小峰哥 发表于 2022-6-8 10:46
他只是不愿意面对事实而已,罗定去年和今年的财政暴涨都是来自源于非税中的拆旧复垦指标成交量大涨,广东 ...

不懂装懂,小峰弟又出来丢假{:62_1500:}
发表于 2022-6-8 12:10 | 显示全部楼层
红橙黄绿青蓝紫 发表于 2022-6-8 12:04
不懂装懂,小峰弟又出来丢假

大炮廉企埋一边。
小峰哥 发表于 2022-6-8 10:58
从2018年以来,非珠很多县市陆陆续续都在卖这个指标,有些地方卖得多,有些地方卖得少。1-4月遂溪的税收 ...

典型的矮瓜不行=大家都不行{:62_1500:}{:62_1507:}{:62_1507:}
发表于 2022-6-8 13:24 | 显示全部楼层
红橙黄绿青蓝紫 发表于 2022-6-8 12:11
典型的矮瓜不行=大家都不行

我廉很行么?去年非税暴涨时不是很能吹的吗?今年负了又不敢出声了?{:62_1507:}
发表于 2022-6-8 13:36 | 显示全部楼层

遂溪.jpg

发表于 2022-6-8 13:37 | 显示全部楼层
360截图20220608133719671.jpg
您需要登录后才可以回帖 登录 | 注册帐号

本版积分规则

友情链接:
返回顶部
返回列表 快速回复