QQ登录

只需一步,快速开始

微信登录,快人一步

扫码登录更安全

登录 | 注册帐号 | 找回密码

茂名论坛

  • 关注抖音号
  • 关注公众号
  • 下载APP
  • 扫码关注抖音号
  • 扫码关注公众号
  • 扫码关注APP
快捷导航
查看: 13405|回复: 54

[今日关注] @茂南查违办 只能建三层,是否有法律法规依据?

[复制链接]
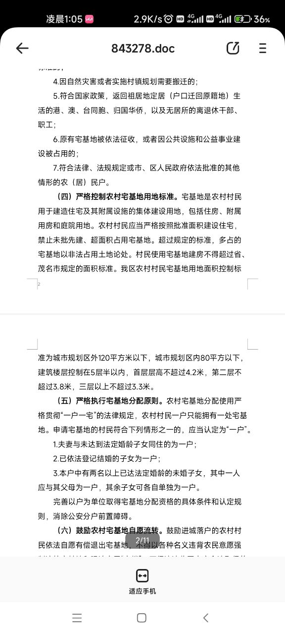
根据《中华人民共和国土地管理法》《广东省农业农村厅广东省自然资源厅关于规范农村宅基地审批管理的通知》(粤农农规〔2020〕3号)《茂名市村庄规划建设管理条例》和《茂名市农村宅基地和农房建设管控实施意见(试行)》(茂农规〔2021〕3号)等法律法规和有关规定,我市农村村民宅基地用地面积控制标准为:平原地区和城市郊区每户不得超过80平方米,丘陵地区每户不得超过120平方米,山区每户不得超过150平方米。建筑面积:控制在500平方米以内,确需超过500平方米的,应当依法依规办理施工许可证。只是对面积进行管控,却没有提及层数,请问三层管控规定是否与法律法规冲突?例如三层半又何定义?
20220729232826front1_0_3348394_Fn7X37sSuTSPHge57ChA5661cb6T.jpg
发表于 2022-7-30 00:10 | 显示全部楼层
只能建三层,不止吧
高州市农业农村局 高州市自然资源局关于规范农村宅基地审批管理工作的意见(征求意见稿)
20220730010103front2_0_3299883_FiSTTCBzoJnMq3XbeEk6cKFiD3C4.jpg
茂南区农业农村局茂南区自然资源局关于规范农村宅基地审批管理的通知
限制五层半的


发表于 2022-7-30 07:22 | 显示全部楼层
太随意了,,,
难道茂南区搞特殊 ?
我家的村自建房不动产权证发下来了,两百多平米,超标了,没说要拆要罚款,村都没什么人了,都进城买房了,都是地方官搞的鬼
地方规定的…红头文件
拍脑袋定的,完全不符合茂名实际!茂名人多地少,每户三层,这是逼着农村分户多建几栋房子。这不是浪费土地吗?以现在的建筑技术与材料,框架结构建5层以下,安全方面一点问题没有!
完全不合理。
随便拍脑袋做决定的,自己说了算。
快乐油城 发表于 2022-7-30 09:21
拍脑袋定的,完全不符合茂名实际!茂名人多地少,每户三层,这是逼着农村分户多建几栋房子。这不是浪费土地 ...

逼着农民工入城买房啊,这都不明白吗?
国务院大督办
快乐油城 发表于 2022-7-30 09:21
拍脑袋定的,完全不符合茂名实际!茂名人多地少,每户三层,这是逼着农村分户多建几栋房子。这不是浪费土地 ...

主要为以后征收少给点钱
这些当guan的,就是拍脑袋做出来的所谓地方政策。根本就不知道(或者就是知而不行)国家的政策。
您需要登录后才可以回帖 登录 | 注册帐号

本版积分规则

友情链接:
返回顶部
返回列表 快速回复