QQ登录

只需一步,快速开始

微信登录,快人一步

扫码登录更安全

登录 | 注册帐号 | 找回密码

茂名论坛

  • 关注抖音号
  • 关注公众号
  • 下载APP
  • 扫码关注抖音号
  • 扫码关注公众号
  • 扫码关注APP
快捷导航
楼主: 茂名巡城马

[今日关注] 粤东西北首批国开基础设施基金投放到茂名!共青河新城基础设施建设开工在即!

[复制链接]
茂名巡城马 发表于 2022-8-17 13:04
内陆山多?请问你知道共青河新城在哪里吗?广南片区的楼盘不是海景房,为什么比海景房还抢手?

我当然知道在哪里了,可是对于电白人来说,那个地方虽没山但偏啊,没海啊
茂名巡城马 发表于 2022-8-17 13:09
信宜能够依托城区开发玉都新区,共青河新城不能依托电白城区?共青河新城位于茂南和电白两个市辖区中部, ...

你知道相隔电白城区有多远吗?这和信宜不是一个概念
东天的枫 发表于 2022-8-17 11:47
河东也不是一两年就建成的,也花了60年吧!

你要建60年也可以,只怕有人不愿意
M名仔 发表于 2022-8-18 00:08
你太悲观了,茂名也很多工资高的,珠三角也有很多工资低的,只是总体来说珠三角比茂名好很多

我迎合那个人说的
香辣水煮鱼 发表于 2022-8-18 00:27
你要建60年也可以,只怕有人不愿意

说不定20年就可以成型了{:62_1507:},到时打脸很多共黑吧!
香辣水煮鱼 发表于 2022-8-18 00:26
你知道相隔电白城区有多远吗?这和信宜不是一个概念

就隔着一条迎宾大道啊,你不会没来过电白吧?{:62_1479:}
东天的枫 发表于 2022-8-18 08:46
就隔着一条迎宾大道啊,你不会没来过电白吧?

本身电白城北本身就是新开发区域,离共青河也有一段距离,如果是离市民大道那边就有好几公里了,和信宜当然不一样
 楼主| 发表于 2022-8-18 10:40 | 显示全部楼层 |来自:茂名在线安卓版茂名在线APP
香辣水煮鱼 发表于 2022-8-18 00:26
你知道相隔电白城区有多远吗?这和信宜不是一个概念

我不知道难道你知道?共青河新城目前在建的奥体核心区距离电白城北2公里,请问是什么概念?难道你觉得2公里要用几十年才能连起来?
20220818103726front2_0_3269530_FnMG2OxQb6CXRiWCmtKM2jfn6qnM.jpg
20220818103725front2_0_3269530_Fv5AnIMmBpn0K7Hz8qDCxp6KBnE3.jpg
 楼主| 发表于 2022-8-18 10:47 | 显示全部楼层 |来自:茂名在线安卓版茂名在线APP
香辣水煮鱼 发表于 2022-8-18 00:25
我当然知道在哪里了,可是对于电白人来说,那个地方虽没山但偏啊,没海啊

一个对电白不了解的人,就别扯淡什么对于电白人来说!难道电白人都要住在海景房才行?广南片区看不到海,但是这个区域的商品房卖的比海景房更好知道吗!人们看重的是配套,懂吗!
 楼主| 发表于 2022-8-18 11:05 | 显示全部楼层 |来自:茂名在线安卓版茂名在线APP
香辣水煮鱼 发表于 2022-8-18 10:16
本身电白城北本身就是新开发区域,离共青河也有一段距离,如果是离市民大道那边就有好几公里了,和信宜当 ...

难道电白城北是远离电白老城区新开发的区域吗?如果你觉得2公里远,干脆叫信宜不要往火车站那边发展好了!
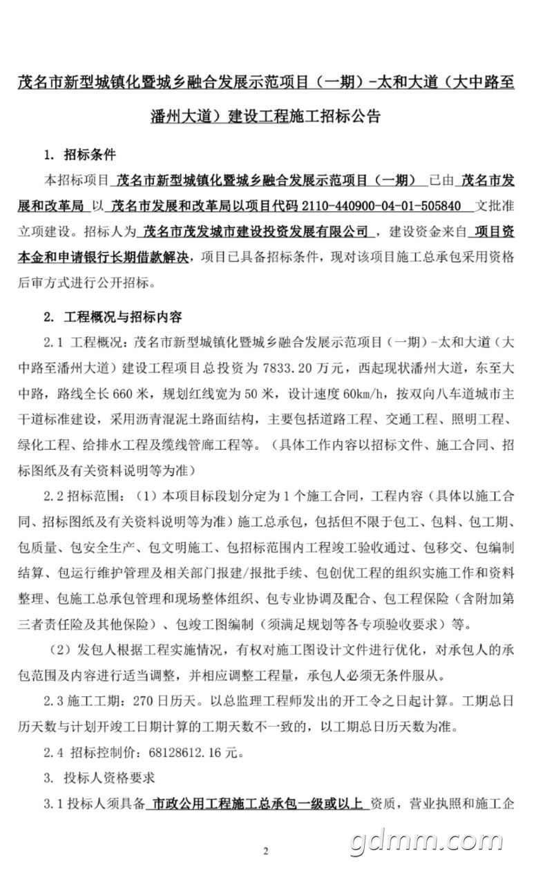
 楼主| 发表于 2022-8-18 11:11 | 显示全部楼层 |来自:茂名在线安卓版茂名在线APP
启动资本金到位,奥体大道和太和大道两条双向八车道即开始施工招标!
20220818111006front2_0_3269530_Foe8rKvy8r6bhWknl2BLQsOIIqgs.jpg
20220818111015front2_0_3269530_FqSjjQabOYL8i1Hnd58xjzevMIbu.jpg
您需要登录后才可以回帖 登录 | 注册帐号

本版积分规则

友情链接:
返回顶部
返回列表 快速回复