QQ登录

只需一步,快速开始

微信登录,快人一步

扫码登录更安全

登录 | 注册帐号 | 找回密码

茂名论坛

  • 关注抖音号
  • 关注公众号
  • 下载APP
  • 扫码关注抖音号
  • 扫码关注公众号
  • 扫码关注APP
快捷导航
查看: 8007|回复: 27

[今日关注] 东华能源“区域总部用地”和“南海研究院用地”规划出炉?

[复制链接]
立足临港资源优势,大力发展总部经济,打造临港商务服务区。加快东华能源总部南海研究院及智库中心、专家村等项目规划选址和落地建设,加快推动水东港区的功能调整,围绕临港商务区开展规划布局。推进水东湾—博贺湾资源共享、融合发展,加强沿海经济带空间资源互联互通、高效利用,推动水东湾新城以更强劲势头迈向新征程。
20220901183728front2_0_3269530_FpHjsrB2mVcSCA62bqnzBtgqwja2.png
20220901183727front2_0_3269530_Fg9UC-jVeudDPjm2kbbB1GGp8nAq.png
20220901183729front2_0_3269530_FvOCIMkCZ5kcggmsJooLe5cf4xRV.png
 楼主| 发表于 2022-9-1 18:44 | 显示全部楼层 |来自:茂名在线安卓版茂名在线APP
总投资15亿元的茂名水东湾临港商务区产业基础设施建设项目(一期)正编制申报专项债可行性研究报告和实施方案!期待广东自贸区茂名联动发展区带来更多政策红利!
20220901183927front2_0_3269530_FiEFET2VKe5pGNMYHwTVe33UeUim.jpg
 楼主| 发表于 2022-9-1 18:45 | 显示全部楼层 |来自:茂名在线安卓版茂名在线APP
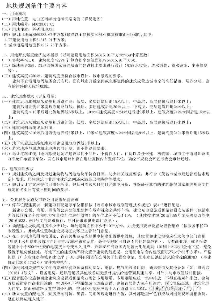
这块科研用地,不出意外的话就是东华能源南海研究院用地。
20220901184435front2_0_3269530_Fo_6V-QKU5zjg4tmLW9X4HmRhSWF.jpg
20220901184435front2_0_3269530_Fl8oWc9UmvVP_2rqIFw9QNNULq6N.jpg
 楼主| 发表于 2022-9-1 18:46 | 显示全部楼层 |来自:茂名在线安卓版茂名在线APP
而商务用地,则可能是东华能源区域总部用地。
20220901184523front2_0_3269530_FlUU_6sBvgxI2oB7Iu1zS34bS_aQ.jpg
20220901184523front2_0_3269530_Fqea7x6-GDLvHnthEbMspqPzgipa.jpg
一滩旁边?还以为会是歌美海
发表于 2022-9-1 19:20 | 显示全部楼层
商务和科研项目多搞点很好
发表于 2022-9-1 20:11 | 显示全部楼层
有意思,放那边,和华侨城一期盘活这片区。
喜欢~,下次有这样的好内容,记得分享哦
利好水东湾,继续加油哦
电城辣条哥:假消息!!!
你看看这两张图是不是重复太多了,博贺湾跟水东也就二十公里地。认清事实吧,不会是了
20220901202616front1_0_3287274_FuGx44f7aYUzDEWoUGzSIw71BME6.jpg
20220901202615front1_0_3287274_FoXefrqj0uOS_ir3ORGfqvWhbNlv.jpg
名字项目内容高度重复估计是一个项目,后面那一句博贺湾-水东湾资源共享估计也是这个理。他也没说要建在水东湾,也许是想共享这一资源而已
发表于 2022-9-1 21:21 | 显示全部楼层
我收到的信息,东华能源总部是在浪漫海岸那边
红酒配辣条 发表于 2022-9-1 20:29
名字项目内容高度重复估计是一个项目,后面那一句博贺湾-水东湾资源共享估计也是这个理。他也没说要建在水 ...

你这是在找理由骗自己!!
方荔 发表于 2022-9-1 21:39
你这是在找理由骗自己!!

证据都拿出来了,自欺欺人没什么意思。如何减少生活中的烦脑,不跟傻子争论,随意你说的都对。
您需要登录后才可以回帖 登录 | 注册帐号

本版积分规则

友情链接:
返回顶部
返回列表 快速回复