QQ登录

只需一步,快速开始

微信登录,快人一步

扫码登录更安全

登录 | 注册帐号 | 找回密码

茂名论坛

  • 关注抖音号
  • 关注公众号
  • 下载APP
  • 扫码关注抖音号
  • 扫码关注公众号
  • 扫码关注APP
快捷导航
查看: 8262|回复: 21

[深读茂名] 高州力争2024年前成功创建国家级历史文化名城!

[复制链接]


9月30日下午,我市在市人民会堂召开了申报国家历史文化名城动员大会,全面启动我市申报国家历史文化名城工作,动员各部门、社会群众、专家学者共同参与其中,争取在2024年前申报成功。

茂名市委常委、政法委书记、高州市委书记王土瑞,高州市委副书记、市长卢巧智,市人大常委会主任李国锋,市政协主席张万盛,市人大常委会副主任、根子镇党委书记袁海峰,副市长刘仁生出席会议。

会议部署了开展国家历史文化名城申报工作,并详细介绍了申报国家历史文化名城工作具体要求,市城管执法局、文广旅体局、潘州街道也分别作了表态发言。

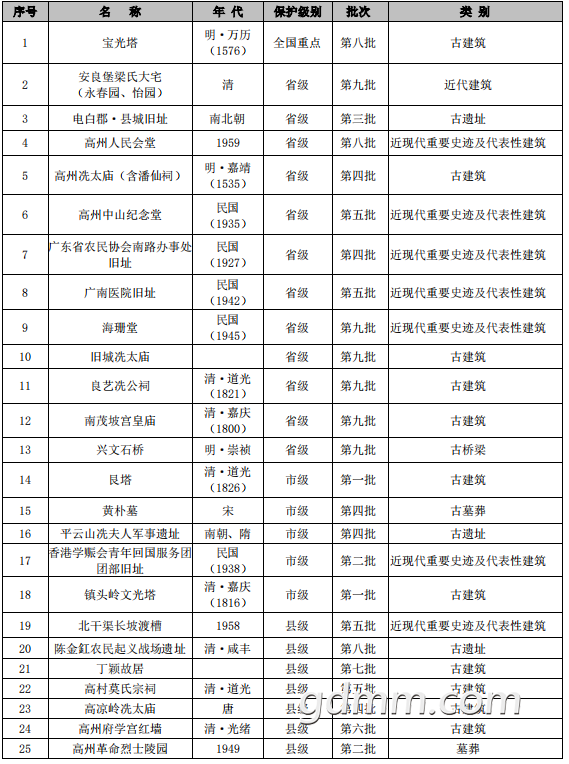
高州历史悠久,资源丰富,人杰地灵,是古代俚人文化的宝贵遗存,是岭南文明的重要发源地,历史上先后诞生了潘茂名、冼太夫人、高力士、杨颐等名人志士。1996年,我市入选为广东省历史文化名城,目前已完成了中山路、南华路以及北关三片历史文化街区申报工作,启动了中山路、南华路的历史文化街区活化更新工程,成立了申报国家历史文化名城工作领导小组,明确了以实施物质文化遗产普查扩容、历史文化街区保护、文物古迹和历史建筑保护修缮、历史文化名镇名村保护、非物质文化遗产传承保护、历史文化研究和展示宣传等六大工程为主的工作任务。

王土瑞强调
申报国家历史文化名城是保护传承文化的内在要求,是提升城市竞争力的战略举措。全市上下要充分认识申报国家历史文化名城的重要意义,加快申报步伐,从更高层面提升城市品质、改善城市形象、提高城市竞争力;要切实增强申报国家历史文化名城的信心,以对历史、对未来高度负责的态度,实现申报目标;要进一步形成合力,加强沟通协调和宣传发动,营造良好氛围,落实各项申报工作任务,全面吹响申报国家历史文化名城的集结号,力争在2024年前申报成功,当好高州历史遗存的守望者、价值的发现者和历史的缔造者。

来源:好心高凉
20221002073657front2_0_3357416_Foj2nB7PX2Y-POeyOLqn2SWvuVXz.jpg
20221002073657front2_0_3357416_FsziidadGidqZIeTQL78gNu_6DdE.jpg
20221002073721front2_0_3357416_FuzURV3rFZvZC1L6K_AtWGoSd0Vv.jpg
20221002073518front2_0_3357416_FpdMR64Bn5mqNXDR5b_EHfFsr9vD.png
20221002073518front2_0_3357416_FuGEX-1frIWgSJkAul5vD1d3VlkJ.png
20221002073556front2_0_3357416_Fn5-jShvcEmvfS27lAiuBc5k4OZs.png
20221002073614front2_0_3357416_FqJtl1W3IDsB-3e8M7W4WHm-O2R7.png
20221002073615front2_0_3357416_FpgwOqZNy9xCR1Jwnf0SGSDdbY8C.png
20221002073615front2_0_3357416_Fl4fvlDOKomV_HVrqdKbd9sHiN3W.png
20221002073614front2_0_3357416_FhT8z1ZzUSeZaD3_XjCScOaem6hE.png
希望成功。
可惜了秀川图书馆
 楼主| 发表于 2022-10-2 12:48 | 显示全部楼层 |来自:茂名在线安卓版茂名在线APP

时间比较紧迫

努力加顺其自然。早期没那么严都没评上,这个时候肯定是有难度,
下四府只有高州府没有国家历史文化名城{:62_1479:}
 楼主| 发表于 2022-10-2 13:14 | 显示全部楼层 |来自:茂名在线安卓版茂名在线APP
这很茂名 发表于 2022-10-2 12:52
下四府只有高州府没有国家历史文化名城

后来者居上……

雀食可惜,一定要保护好现存的。
发表于 2022-10-2 14:04 | 显示全部楼层
早该如此了,好好整合历史文化资源,深度保护好,这就是高州的历史文化底蕴所在,有利于继往开来,继续奋发图强!
旧城那个城门,城墙都是现代建筑,骗外地人差不多
是五批了吧?
我比较喜欢在笔架山那里建广济门城楼方案的,现在建了,以后就是文物。
我一直这样想的
 楼主| 发表于 2022-10-2 14:41 | 显示全部楼层 |来自:茂名在线安卓版茂名在线APP
还是遇见你 发表于 2022-10-2 14:14
旧城那个城门,城墙都是现代建筑,骗外地人差不多

你懂条毛,神州很多名胜古迹都是多次毁坏了又重建的。用发展的眼光看问题,即使是新建的,见过过一段时间的积淀就是文物了!

有那一件文物,刚一开始就是文物的??

确实是,对高州经济 文化等等领域都是重创
茂南大新区 发表于 2022-10-2 14:41
你懂条毛,神州很多名胜古迹都是多次毁坏了又重建的。用发展的眼光看问题,即使是新建的,见过过一段时间 ...

我是本村民,我不知道零几年建的现代建筑的吗?好笑
您需要登录后才可以回帖 登录 | 注册帐号

本版积分规则

友情链接:
返回顶部
返回列表 快速回复