QQ登录

只需一步,快速开始

微信登录,快人一步

扫码登录更安全

登录 | 注册帐号 | 找回密码

茂名论坛

  • 关注抖音号
  • 关注公众号
  • 下载APP
  • 扫码关注抖音号
  • 扫码关注公众号
  • 扫码关注APP
快捷导航
查看: 8127|回复: 22

[今日关注] 广东冷链发展十四五方案,茂名、高州、罗定被点名,高铁飞机送荔枝,

[复制链接]
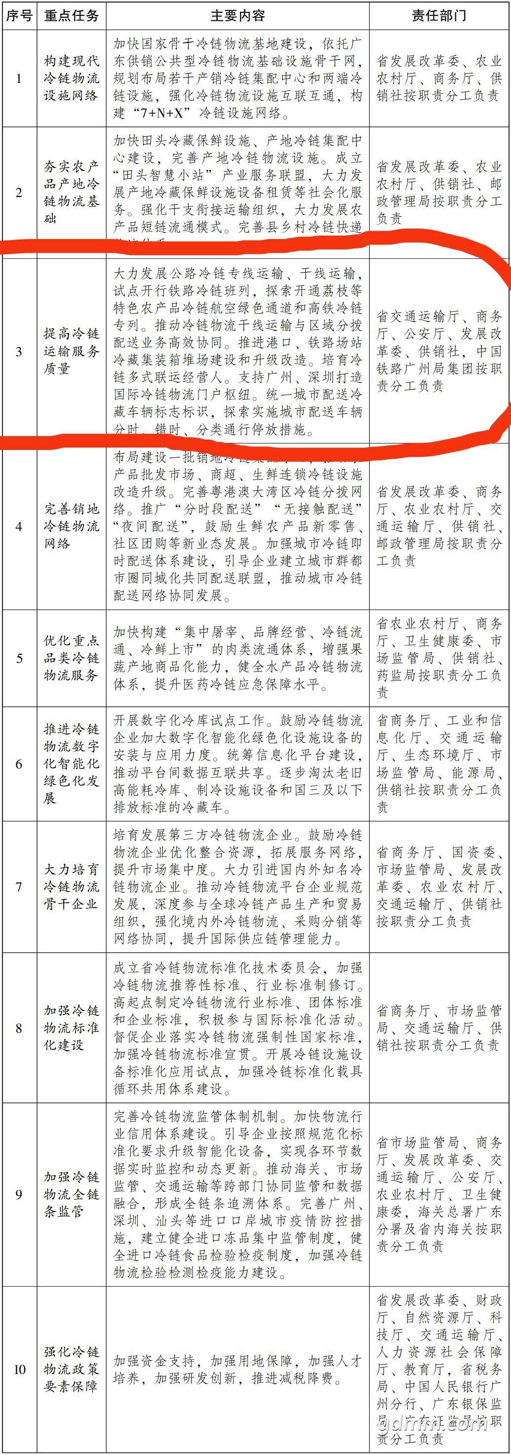
这份冷链十四五方案对茂名对高州都是干货满满的!首先茂名和广深汕江湛并列,要做国内冷链骨干基地,高州则和罗定、徐闻、大埔等要做国家农产品产地冷藏保鲜设施建设整县推进试点县!
其次就是规划开通机场冷链绿色通道和高铁冷链专列去送荔枝等农产品!这对茂名地区苦高铁已久的高州信宜意味着什么?深南广湛罗信高联络线!结合这次云浮罗定湛江徐闻也进入了这次的冷链试点县,加上深南高铁罗定预留的信宜接囗,传说中路线未定的岑茂高铁,笔者基本可以判定这就是省对粤北至沿海经济带高铁路线设计!这就是粤西北上高铁大动脉!{:62_1451:}{:62_1451:}{:62_1451:}

20221007112010front2_0_3280213_FtziJlwAZnEHwuzoMUaFKMEG094c.jpg
20221007112010front2_0_3280213_FtAlNUPA9t13o_mfyRdZBKzbQCCD.jpg
20221007112011front2_0_3280213_FkD6g-JnoPYLsEfQ1jpPVAeVShF_.jpg
20221007112011front2_0_3280213_Fk8URPHAc8q0C64UPwO0IZSiT06X.jpg
20221007112011front2_0_3280213_FrheqIOXlhanO9XIRAEu50M-b5jA.jpg
20221007112011front2_0_3280213_FlYsTCzx8UG7f1-VjrnjPDX4O9l7.jpg
20221007112012front2_0_3280213_FhxArtIydLxwa2ThjCIN9oGfZtmK.jpg
高州人在忙数钱,还是由化兜风去反对省规划
20221007121931front2_0_3377019_FvpLHMICBoyVg7C8bl-Y2OfexZ7c.jpg
化兜滨海绿城混到比山佬信宜踩还有脸上这吹城建?
发表于 2022-10-7 12:32 | 显示全部楼层
又可以为湛江机场做贡献了
 楼主| 发表于 2022-10-7 12:33 | 显示全部楼层 |来自:茂名在线安卓版茂名在线APP
东方一员 发表于 2022-10-7 12:21
高州人在忙数钱,还是由化兜风去反对省规划

为反而反,好好的论坛变了某些人排泄的马桶?{:62_1514:}{:62_1514:}
发表于 2022-10-7 12:59 | 显示全部楼层
冷链不要只盯着那点荔枝,还要在肉类方面做文章。将养殖业向鲜肉、冻肉、肉制品等延伸。
 楼主| 发表于 2022-10-7 13:06 | 显示全部楼层 |来自:茂名在线安卓版茂名在线APP
军港之夜 发表于 2022-10-7 12:32
又可以为湛江机场做贡献了

桂玉湛只式宣告作废,湛江绕开茂名北上梦碎,不知你开心什么?{:62_1522:}
把这货拉黑吧,除了高州他什么都骂,嘴臭得很,一天到晚的跟没刷过牙一样
政策茂?{:62_1479:}
 楼主| 发表于 2022-10-7 13:21 | 显示全部楼层 |来自:茂名在线安卓版茂名在线APP
殇城涅槃 发表于 2022-10-7 12:59
冷链不要只盯着那点荔枝,还要在肉类方面做文章。将养殖业向鲜肉、冻肉、肉制品等延伸。

荔枝保鲜期短,所以特别点明高铁飞机送荔枝,但冷链绝对不仅仅是荔枝{:62_1522:}要不然不会点明把茂名作为广东冷链7+1主要基地来建设!不过也把茂名和湛江的侧重点分开,茂名和云浮以农产品和肉类为主方向,而雷州半岛的湛江侧主打海鲜!
 楼主| 发表于 2022-10-7 13:22 | 显示全部楼层 |来自:茂名在线安卓版茂名在线APP
揽月入星河 发表于 2022-10-7 13:06
把这货拉黑吧,除了高州他什么都骂,嘴臭得很,一天到晚的跟没刷过牙一样

对他这种沙雕的智障言论视而不见就好{:62_1540:}{:62_1540:}{:62_1540:}
给高州招黑。
 楼主| 发表于 2022-10-7 13:44 | 显示全部楼层 |来自:茂名在线安卓版茂名在线APP

湛江也有份,难道你们叫政策湛?{:62_1540:}
都是放屁,至于吗?难道你们放的多人想闻?
您需要登录后才可以回帖 登录 | 注册帐号

本版积分规则

友情链接:
返回顶部
返回列表 快速回复