QQ登录

只需一步,快速开始

微信登录,快人一步

扫码登录更安全

登录 | 注册帐号 | 找回密码

茂名论坛

  • 关注抖音号
  • 关注公众号
  • 下载APP
  • 扫码关注抖音号
  • 扫码关注公众号
  • 扫码关注APP
快捷导航
查看: 18082|回复: 13

[今日关注] 市区高水路白天很多超长超重货车,险象环生!

[复制链接]
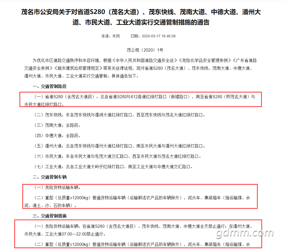
最近白天走高水路东汇城到新世纪那段,发现多了很多重型大货车,还是超长的,车速很快而且随意变道,特别是新世纪那段路学生和家长较多,险象环生!之前不是说白天几点到几点超过12顿的货车不能走吗?还是现在取消这个限制了?还是交警部门管理松懈了?
经济不好,睁只眼闭只眼算了吧
发表于 2022-11-16 23:17 | 显示全部楼层
高水路还不让大车走?
记得有个外地大车司机说,茂名豆腐忍那么小一个地方,这里禁行大货那里限高大货,主要是没有其他替代路让走,这是一刀切式懒政,
茂名大道是应该禁行大货车,应该是修好潘州大道北延线或东环大道才能实现。
 楼主| 发表于 2022-11-17 10:43 | 显示全部楼层 |来自:茂名在线苹果版茂名在线APP

20221117104331front1_0_3273402_FpHyOPra0tk5US939M6X42WJ2KPB.png
 楼主| 发表于 2022-11-17 10:44 | 显示全部楼层 |来自:茂名在线苹果版茂名在线APP
cgx 发表于 2022-11-16 23:17
高水路还不让大车走?


20221117104409front1_0_3273402_FpHyOPra0tk5US939M6X42WJ2KPB.png
高水路好像24小时都不限制大车吧
最可怕的是时速可以80,交警忙着刷抖音没得闲理
发表于 2022-11-18 09:14 | 显示全部楼层
说人家超长,你有啥依据?
正正能量 发表于 2022-11-17 10:24
记得有个外地大车司机说,茂名豆腐忍那么小一个地方,这里禁行大货那里限高大货,主要是没有其他替代路让走 ...

潘州大道也是禁行大货的
育才学校 发表于 2022-11-18 08:46
最可怕的是时速可以80,交警忙着刷抖音没得闲理

高水路不是可以允许八十速嘛?
学校路段应该降速,这个没有任何问题!
发表于 2022-11-19 15:38 | 显示全部楼层
到处都修路,你不让大车走?
发表于 2022-11-19 16:39 | 显示全部楼层
是你家要送小孩子到新世纪,就想这条路没车就最好吧。
您需要登录后才可以回帖 登录 | 注册帐号

本版积分规则

友情链接:
返回顶部
返回列表 快速回复