QQ登录

只需一步,快速开始

微信登录,快人一步

扫码登录更安全

登录 | 注册帐号 | 找回密码

茂名论坛

  • 关注抖音号
  • 关注公众号
  • 下载APP
  • 扫码关注抖音号
  • 扫码关注公众号
  • 扫码关注APP
快捷导航
查看: 7275|回复: 8

[今日关注] 《茂南区国土空间总体规划(2020-2035年)(公示版)》

[复制链接]
发表于 2022-12-1 20:21 | 显示全部楼层 |阅读模式
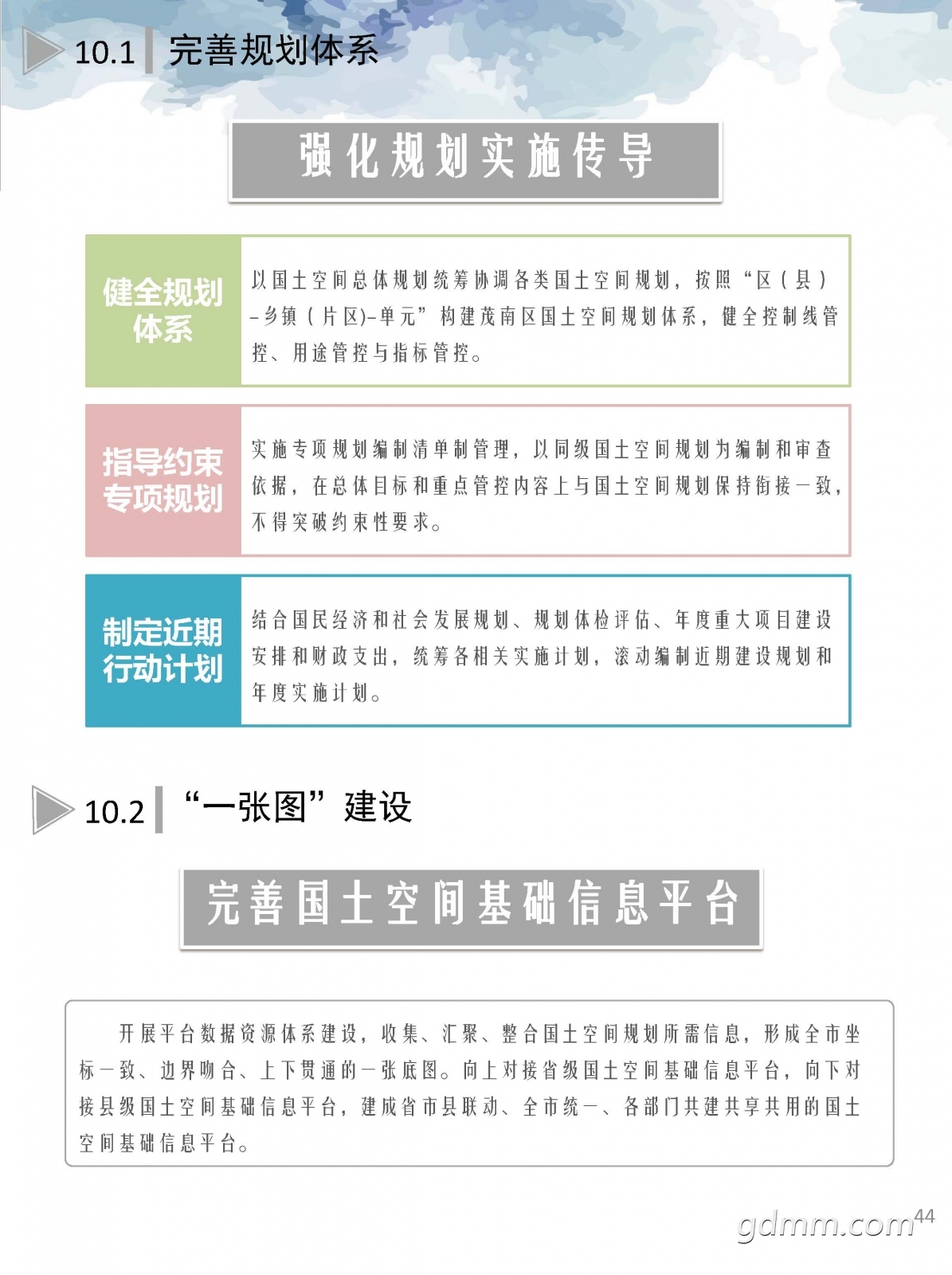
《茂南区国土空间总体规划(2020-2035年)(公示版)》
0_页面_01.jpg 0_页面_05.jpg 0_页面_06.jpg 0_页面_07.jpg 0_页面_09.jpg 0_页面_13.jpg 0_页面_15.jpg 0_页面_16.jpg 0_页面_18.jpg 0_页面_19.jpg 0_页面_20.jpg 0_页面_21.jpg 0_页面_22.jpg 0_页面_23.jpg 0_页面_24.jpg 0_页面_26.jpg 0_页面_28.jpg 0_页面_29.jpg 0_页面_30.jpg 0_页面_31.jpg 0_页面_32.jpg 0_页面_33.jpg 0_页面_34.jpg 0_页面_35.jpg 0_页面_36.jpg 0_页面_371.jpg 0_页面_38.jpg 0_页面_39.jpg 0_页面_41.jpg 0_页面_42.jpg 0_页面_43.jpg

0_页面_08.jpg
0_页面_12.jpg
0_页面_44.jpg
0_页面_45.jpg
0_页面_46.jpg
发表于 2022-12-1 20:35 | 显示全部楼层
太长了,要泡妞没时间看,谁来个课代表总结一下。
 楼主| 发表于 2022-12-1 20:46 | 显示全部楼层
一轴:以油城路与茂化快线为主的东西向交通发展轴线。
一带:由小东江流域为形成的南北向沿江发展带。
三区:城市提质区、产业发展区、农业发展区。
多点:即区域内的多个生态绿核、重要产业节点、重要镇区服务节点
34bd804eff2b396391017bb7a4162f3.png
废话一堆,没高信县城规划得清楚,看了个寂寞,
 楼主| 发表于 2022-12-1 20:49 | 显示全部楼层
茂东将拥有两个市级综合公园,一个北郊公园
9d91265bd8439efd5ac73ac7ecd5168.png
 楼主| 发表于 2022-12-1 20:56 | 显示全部楼层
茂东片区只是在中央发展轴线东西拓展轴线交叉口
茂名重点发展的区域
3ab0ab4f315acbf6ec9aa1b7033a25a.png
c928631374b2b77c5d9ab08c1e619ad.png
发表于 2022-12-1 21:09 | 显示全部楼层
油十小地主 发表于 2022-12-1 20:56
茂东片区只是在中央发展轴线和东西拓展轴线交叉口
茂名重点发展的区域

发达!地主哥解读出来了,原来茂东片区是茂名重点发展区域,茂名未来二十年发展的主战场!
东融大湾区
@散羞 你懂个屁,人家规划得非常清楚,只是你这个文盲水平低,看不懂而已
您需要登录后才可以回帖 登录 | 注册帐号

本版积分规则

友情链接:
返回顶部
返回列表 快速回复