QQ登录

只需一步,快速开始

微信登录,快人一步

扫码登录更安全

登录 | 注册帐号 | 找回密码

茂名论坛

  • 关注抖音号
  • 关注公众号
  • 下载APP
  • 扫码关注抖音号
  • 扫码关注公众号
  • 扫码关注APP
快捷导航
查看: 5084|回复: 13

[民生百态] 家里小孩发烧了,但是没有去医院

[复制链接]
发表于 2022-12-26 17:00 | 显示全部楼层 |阅读模式
一家人都阳了,最终还是无可避免!小孩1岁多也在高烧,白天38.7左右,下午和晚上睡觉都会高烧起来到39.4以上,所以担心晚上睡着了更高烧,所以晚上还是给了退烧药给小孩吃了,安心睡一觉,等到后半夜4点就退烧了,但是很快病毒又回来了,6点多又烧回来了,但是白天的温度真的还好。让他玩不用吃药,多喝水,少吃多餐补充能量。水果和牛奶也照样吃喝,就是慢慢开始没有胃口了,吃粥也不想了,晚上吃完不久还吐了,也一直拉肚子,但是还是没去医院。现在还是处于发烧的状态,新冠病毒太顽强了。可能还要烧几天才能好,熬日子的时候来了。



360截图20221226170014701.jpg
发表于 2022-12-26 17:28 | 显示全部楼层
针对呕吐症状可以喂一些藿香正气液
发表于 2022-12-26 17:32 | 显示全部楼层
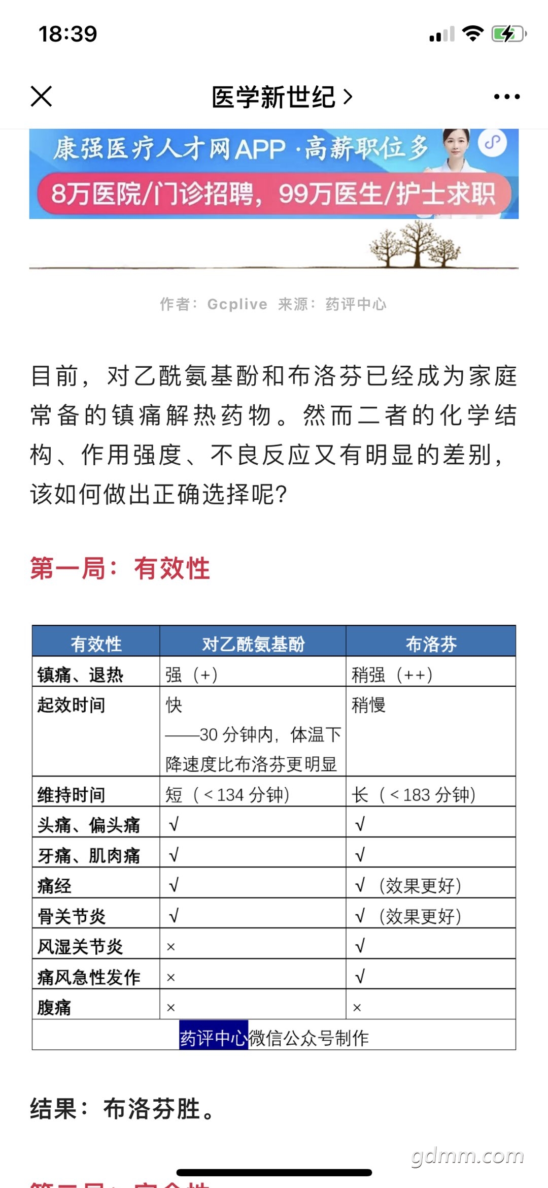
白天吃对乙酰氨基酚,高烧再吃布洛芬。布洛芬对肠胃不是很友好。
发表于 2022-12-26 17:44 | 显示全部楼层
小孩不舒服大人最难受了
   杂七八X的冲剂别乱喂了,特别是看说明含有抗生素成分的。
家有儿女的都明白,发烧小事
而吐泻最麻烦。
我不清楚一楼的网友是干什么的,但他的建议很实际,的确可以考虑霍香正气液,就怕小孩不喜欢那味道。
脐周可以考虑丁桂儿脐贴
  
发表于 2022-12-26 18:19 | 显示全部楼层
布洛芬仅是降温多,烧回温度多不会变。对乙酰氨基酚降温比不上布洛芬,但烧回往往都会降一些。两种药好像是肝肾不同代谢的,欧美国家认为布洛芬对小孩不友好,多以对乙酰氨基酚退烧。国内却全网炒做布洛芬。布洛芬与阿司匹林同属非甾体类药,对老人都不怎友好,对小孩我就不知道,仅知道阿司匹林对小孩一样不友好。
阳过知道奥密克戎病毒的历害。
两种退热药各有利弊的
20221226184111front1_0_3269372_FmAouK4F7GWakvfrgTCoByUsGwOF.jpg
20221226184111front1_0_3269372_FlG33uYYydFj2PITNHN9aPMztqo1.jpg
20221226184111front1_0_3269372_FqqZVcaKNKluIv6gBQnQn-rsrykp.jpg
一只大西瓜 发表于 2022-12-26 18:19
布洛芬仅是降温多,烧回温度多不会变。对乙酰氨基酚降温比不上布洛芬,但烧回往往都会降一些。两种药好像是 ...

网上说小孩只有布洛芬和泰诺林可以选择,是真的吗
呕吐拉肚子用双飞人冲温开水饮,万试万灵
发表于 2022-12-26 19:42 | 显示全部楼层
大皮卡锤 发表于 2022-12-26 18:50
网上说小孩只有布洛芬和泰诺林可以选择,是真的吗

一个是成份,一个是商品名。家用就是布洛芬和对乙酰氨基酚,想搞特殊的,老老实实去医院。
发表于 2022-12-26 19:58 | 显示全部楼层
最怕高烧抽搐
病毒感染反复发烧得四五日
大皮卡锤 发表于 2022-12-26 18:50
网上说小孩只有布洛芬和泰诺林可以选择,是真的吗

小孩发烧常用药
大皮卡锤 发表于 2022-12-26 18:50
网上说小孩只有布洛芬和泰诺林可以选择,是真的吗

是美林同泰诺林吧
您需要登录后才可以回帖 登录 | 注册帐号

本版积分规则

友情链接:
返回顶部
返回列表 快速回复