QQ登录

只需一步,快速开始

微信登录,快人一步

扫码登录更安全

登录 | 注册帐号 | 找回密码

茂名论坛

  • 关注抖音号
  • 关注公众号
  • 下载APP
  • 扫码关注抖音号
  • 扫码关注公众号
  • 扫码关注APP
快捷导航
楼主: 大美茂南

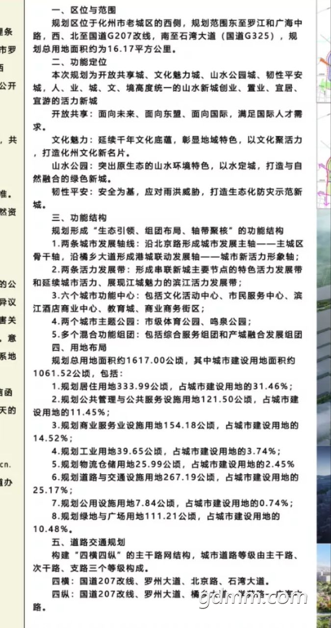
[今日关注] 高州、信宜的城建水平至少位列非珠地区二、三名!

[复制链接]
真男人 发表于 2023-1-4 08:17
我仔细看过两张图,条友将不是规划图里的面积也划进去了,自卑心理作怪啊

你看清楚再说,城市建设用地,一份滨海新区的,一份罗江新城的
20230104094201front2_0_2754642_Fu0A-Fr0xyZ-Zm9Ofny8O9ixi7FW.jpg
20230104094201front2_0_2754642_FgIpanMTlV5xZnymVppTOPr8rG6i.jpg
hebooy 发表于 2023-1-3 23:56
信宜佬说信宜锦江农村碧道可以秒杀化州三江绿岸,这个不得不服,路面画个彩虹道标志,隔个路段加个仿古灯 ...

化州的三江六岸就那么点绿化,绝大部分没有绿化,锦江画廊沿线全是绿化和景观。
hebooy 发表于 2023-1-4 00:46
纠正一下我上面回复的,那个1350公顷没注意到是说城市建设用地,所以还是吴川滨海新区牛逼,吴川滨海新区确 ...

就算俾巨海滨新区建好,建成区面积估计在粤西还是倒数的,因为目前吴川建成区小得可怜
登陆茂名1 发表于 2023-1-3 23:43
歪理都掌握在化州人口中,你说不过他们的

没必要论了,他们说不赢就集体发歪理,无中生有,歪曲别人的意思。
真男人 发表于 2023-1-4 08:17
我仔细看过两张图,条友将不是规划图里的面积也划进去了,自卑心理作怪啊


20230104095025front2_0_2754642_Fqr4ZsecRz7yNORj0tchA6A7FcIQ.jpg
20230104095031front2_0_2754642_FpWKEUFo3ACVxgLUSlKflCXWijgK.jpg
东镇阿华 发表于 2023-1-4 08:23
那你还敢说50强,珠江,长江,淮河,黄河,黑龙江,雅鲁藏布江,怒江,澜沧江,塔里木河。你都考察过了吗 ...

化州三江的宽度加起来最多就400多米宽,更何况大江还有很多支流
风继续 发表于 2023-1-4 00:33
你为杠而杠没意义,上海是直辖市,化州跟它没法比

是你们说50强的,我没有歪曲你们
风继续 发表于 2023-1-4 00:40
信宜华丽花哨,浪费资源,农村到处是山,老百姓被逼出来买商品房而已。信宜的格局远远比不上化州。

承认别人做得不错不难的
东镇阿华 发表于 2023-1-4 09:33
现在是说中国的深南大道漂不漂亮,迪拜国情不同,大沙漠,再说人家道路超宽,世界建筑工程师的逐鹿场,一 ...

笑死,那你拿深圳来比? 大沙漠怎样了,深南大道有人家档次高吗?人家路两旁绿化改造完爆深南大道,人家路中间没有任何绿化带和辅道阻隔 。不说迪拜,我说香港好了,日本东京好了,信宜秒杀东京、香港? 别扯什么国情不同,道路设计理念和施工标准都是有根据的,中国的现代市政建筑技术和理念不是凭空而来。
20230104101835front2_0_3292903_FvE_OlIyDDY2t1_HaYZtnjbOsFWw.png
20230104101939front2_0_3292903_Fg5QLNUVWDelejsdtdpgWYVZm9IK.png
真男人 发表于 2023-1-4 09:50
就算俾巨海滨新区建好,建成区面积估计在粤西还是倒数的,因为目前吴川建成区小得可怜

就你化州大,你化州建成区40平方公里,吴川21年上报建成区只有10平方公里,化州建成区是吴川4倍,满意了没
东镇阿华 发表于 2023-1-4 09:10
你的是歪论,迪拜的道路宽度摆在那里 ,16车道,总宽度够大气。单轮道路肯定不够深南大道美观。你以为他 ...

你多读读书,多看看新闻。你以为别人绿化不了?档次完爆深南大道。
20230104102241front2_0_3292903_FvE_OlIyDDY2t1_HaYZtnjbOsFWw.png
20230104102241front2_0_3292903_Fg5QLNUVWDelejsdtdpgWYVZm9IK.png
东镇阿华 发表于 2023-1-4 09:10
你的是歪论,迪拜的道路宽度摆在那里 ,16车道,总宽度够大气。单轮道路肯定不够深南大道美观。你以为他 ...

鬼子的道路不宽,也很少绿化,但不阻碍他们的道路现代美观整洁。
登陆茂名1 发表于 2023-1-4 09:35
原来是农耕地和鱼塘,那些村庄又不建在海边,这些村庄建在靠近城区这一块为什么要在海边住?

本来也不怎么适合长久居住,短暂住住还行。
东镇阿华 发表于 2023-1-4 09:49
化州的三江六岸就那么点绿化,绝大部分没有绿化,锦江画廊沿线全是绿化和景观。

就农村乡野能不绿化吗? 两边稻田都可以绿化了。化州三江六岸修了的都有绿化。
20230104103131front2_0_3292903_FsGXLTuHf7Q-I03Bh973UZHQVhGy.png
20230104103234front2_0_3292903_FtLy8vXbELRJWvtplSeKH7q-DqWl.png
20230104103230front2_0_3292903_FhPa8zKq2hJnvxgo-dr3WXgMLmvg.png
20230104103236front2_0_3292903_Fvq_DDu7eDyHvHx_tDtMKPZWfmOi.png
20230104103232front2_0_3292903_Fou7QpMr9gc7zP3fkLg-cmKUHeXZ.png
东镇阿华 发表于 2023-1-4 09:04
注意,是你们化州帮最先贬低信宜玉都快线的辅道设计,说60米的玉都快线比不过40-50米的8车道机场大道。
...

笑死了,世界主流城市压根也就没有这玩意,你能说信宜秒杀世界主流城市吗?
您需要登录后才可以回帖 登录 | 注册帐号

本版积分规则

友情链接:
返回顶部
返回列表 快速回复