QQ登录

只需一步,快速开始

微信登录,快人一步

扫码登录更安全

登录 | 注册帐号 | 找回密码

茂名论坛

  • 关注抖音号
  • 关注公众号
  • 下载APP
  • 扫码关注抖音号
  • 扫码关注公众号
  • 扫码关注APP
快捷导航
查看: 7859|回复: 28

[今日关注] 信宜市农村宅基地建房审批操作指引(试行),现在建自建房手续那么多了吗?

[复制链接]
发表于 2023-5-24 16:26 | 显示全部楼层 |阅读模式
信宜市农村宅基地建房审批操作指引(试行)

微信截图_20230524161628.png


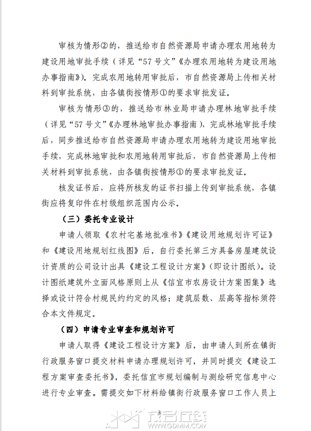
 楼主| 发表于 2023-5-24 16:31 | 显示全部楼层
1.png

2.png
3.png
4.png
5.png
6.png
7.png
8.png
9.png
10.png


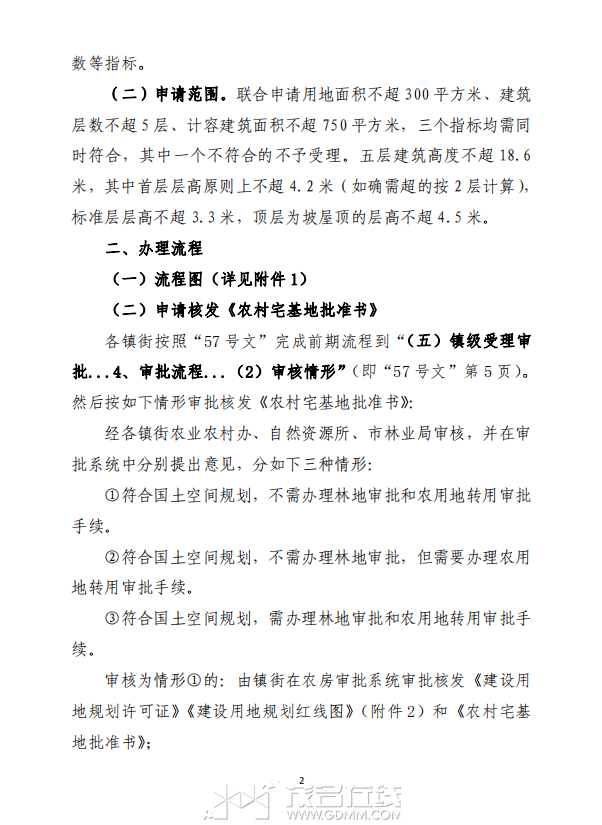
 楼主| 发表于 2023-5-24 16:32 | 显示全部楼层
11.png

12.png
13.png
15.png
16.png
17.png
18.png
21.png
微信截图_20230524162354.png
 楼主| 发表于 2023-5-24 16:34 | 显示全部楼层
流程很详细,就是感觉申请资料有点多
地标多,废话更多
嫌麻烦不如返化州卖城建
房地产公司申请建设楼盘都没那么复杂,目的就是不让你建,乖乖的到城市里面买房,贡献税收!没点关系,没花点钱,有哪位人士敢说自己能申请下来?
本帖最后由 大茂名小市民 于 2023-5-24 20:53 编辑

经历多少关卡,比过五关斩六将还难,不是大神级的人物,能批下来才怪,我认为出台这些规定的人,自己去申请都申请不下来,除非动用关系,动用金钱,我就这样认为!不然你叫他自己去试试!
发表于 2023-5-24 20:52 | 显示全部楼层
直接点说要跑多少个部门?要托多少关系?要花多少钱?符合条件的农民才能申请下来?扯到这么复杂,太扯了,村民在村委会通过了就应该不用自己去跑才对,交上去,镇、县分别联批就得了,要百姓跑这么多部门,这叫简单问题复杂化,比以前复杂一万倍,简直就是刁难农民!
大茂名小市民 发表于 2023-5-24 20:28
房地产公司申请建设楼盘都没那么复杂,目的就是不让你建,乖乖的到城市里面买房,贡献税收!没点关系,没花 ...

有M可以全程不用你干
发表于 2023-5-24 21:59 | 显示全部楼层
冷空气前锋 发表于 2023-5-24 20:53
有M可以全程不用你干

所以卡的紧,百姓难办事,就容易滋生FB,容易产生权力寻租!
我家的申请个宅基地批准书(地类合规、申建面积合规)都用了3个半月才办下来!期间还找了人打了招呼,一次副Z长,最后一次找的Z长!都要耗时3个半月才办得下一纸“宅基地批准书”!
新茂名心 发表于 2023-5-24 23:03
我家的申请个宅基地批准书(地类合规、申建面积合规)都用了3个半月才办下来!期间还找了人打了招呼,一次 ...

百姓太难了!搞几十道关卡,就等别人送,没这个搞不定!这个事情其实村委批了,其他手续本来就是政府内部各部门的事了,为什么还要别人跑那么多部门?等送?
您需要登录后才可以回帖 登录 | 注册帐号

本版积分规则

友情链接:
返回顶部
返回列表 快速回复