QQ登录

只需一步,快速开始

微信登录,快人一步

扫码登录更安全

登录 | 注册帐号 | 找回密码

茂名论坛

  • 关注抖音号
  • 关注公众号
  • 下载APP
  • 扫码关注抖音号
  • 扫码关注公众号
  • 扫码关注APP
快捷导航
查看: 4406|回复: 7

[网络问政] 关于【道路交通安全法】的疑问

[复制链接]
20230713130244front2_0_3382705_FodIVQyoy0zpqhmM1rzVQtXTTLDH.jpg
整个《中华人民共和国道路交通安全法》就124条,我仔细翻阅了相关条例。
第九十五条,机动车无行驶证,驾驶证,保险,年审的,要求所有人补所需证件才能退还机动车和非机动车。那为什么罚款1200-1500元就退还车辆?为什么不要求所有人补证件?
这就是交警部门天天抓,天天抓不完的原因?
20230713125303front2_0_3382705_Fntg0Z7JGlqouWdR8A1UMkY-bWfd.png
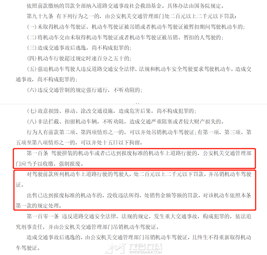
第一百条,收缴已经报废的机动车,为什么不强制报废,要还给车辆所有人?
为什么不能设立摩托车强制报废补偿制度?比如200-500元给与群众强制报废补偿费用?杜绝报废车辆上路?
20230713125316front2_0_3382705_Fro_F3IGAkNTbYXhi5hcqR2N4fZO.png
无牌车辆,无证驾驶的行为罚款1200元,无保险罚款300元。为什么罚没扣留的车辆又出现在市面上?这属不属于交警部门收取灰色收入,把违法车辆贩卖给个人。
20230713125556front2_0_3382705_FpYZdgrILc384VCnuzbWlLHTJwng.png
老百姓是无辜的,交通部门有没有责任做普法宣传。宣传新国标电动车不需要驾驶证?有关部门有没有联合电动车销售店铺发车辆行驶证?有没有在全市范围内设立驾驶证考试点,降低考试费用,这是不是懒政行为?
这个问题,值得我们去思考!
20230713130156front2_0_3382705_Fn3eUbOw3fZNzXzXVbkEOI8vpXIV.jpg

发表于 2023-7-13 17:29 | 显示全部楼层
你好懂法?
 楼主| 发表于 2023-7-13 17:56 | 显示全部楼层 |来自:茂名在线安卓版茂名在线APP

白纸黑字写着,我不知道算懂不懂。
派出所扣的,几百到千零蚊。前提是要稳对人,门都矛使入就轻松领车回。亲身体验过
 楼主| 发表于 2023-7-14 15:08 | 显示全部楼层 |来自:茂名在线安卓版茂名在线APP
yuyu3066 发表于 2023-7-14 12:40
派出所扣的,几百到千零蚊。前提是要稳对人,门都矛使入就轻松领车回。亲身体验过

这不就是灰色收入了吗?
"重灾区"化北,那务,合江,人车自危,街上冷冷清清!!
 楼主| 发表于 2023-7-15 00:17 | 显示全部楼层 |来自:茂名在线安卓版茂名在线APP
lianyuong 发表于 2023-7-14 23:09
"重灾区"化北,那务,合江,人车自危,街上冷冷清清!!

我之前听街坊说的一句话,“tf”又来入村了。不知道有关领导听了是什么感受?
罚款有提成的,利益的驱动
您需要登录后才可以回帖 登录 | 注册帐号

本版积分规则

友情链接:
返回顶部
返回列表 快速回复