QQ登录

只需一步,快速开始

微信登录,快人一步

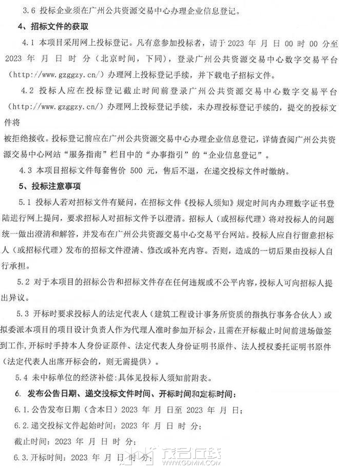
扫码登录更安全

登录 | 注册帐号 | 找回密码

茂名论坛

  • 关注抖音号
  • 关注公众号
  • 下载APP
  • 扫码关注抖音号
  • 扫码关注公众号
  • 扫码关注APP
快捷导航
查看: 2374|回复: 0

[今日关注] 电白预制菜产业园项目来了,预算投资8.7亿,占地171亩!

[复制链接]
发表于 2023-10-18 09:54 | 显示全部楼层 |阅读模式
广州公共资源交易中心发布了
关于电白区预制菜产业配套基础设施建设项目
勘察、设计招标的公告
360截图20231018095155074.jpg
项目拟建地点示意图
项目选址在电白区小良镇工业大道旁,规划用地约171.73亩,总建筑面积为24.32万平方米,建设质量安全和创新平台、产业加工中心、冷链物流中心、文化展示和体验中心、全方位服务中心。项目估算总投资额87000万元,建安费68267.78万元。
360截图20231018095205641.jpg
基地选址于小良镇,食品公司冷链物流项目南侧,紧邻国道228线,交通便利。本项目以冷链物流项目为支撑,未来可形成配套完善、功能齐备、效益良好的,集农产品加工、仓储、物流、 展销及创新研发于一体的现代化的智慧农业产业园。
360截图20231018095212345.jpg
360截图20231018095234642.jpg
项目建设实施进度初步计划为2年(24个月)。
以下为项目勘察、设计招标公告全文
11.jpg
22.jpg
33.jpg
44.jpg
55.jpg
66.jpg
预制菜是农村一二三产业融合发展的新模式,是推进“菜篮子”工程提质增效的新业态,是农民“接二连三”增收致富的新渠道,对促进创业就业、消费升级和乡村产业振兴具有积极意义。


360截图20231018095223171.jpg
您需要登录后才可以回帖 登录 | 注册帐号

本版积分规则

友情链接:
返回顶部
返回列表 快速回复