QQ登录

只需一步,快速开始

微信登录,快人一步

扫码登录更安全

登录 | 注册帐号 | 找回密码

茂名论坛

  • 关注抖音号
  • 关注公众号
  • 下载APP
  • 扫码关注抖音号
  • 扫码关注公众号
  • 扫码关注APP
快捷导航
查看: 13335|回复: 17

[民生百态] 茂名港集团有限公司 茂名政府以国资重新掌控了实华公司

[复制链接]
发表于 2024-3-6 10:27 | 显示全部楼层 |阅读模式
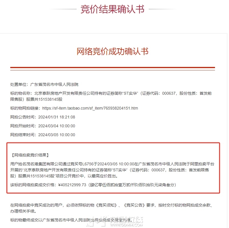
北京泰跃房地产开发有限责任公司持有的证券简称“ST实华”(证券代码:000637,股份性质:首发前限售股)股票共151538145股。

此次司法拍卖标的物为
茂名石化实华股份有限公司控股股东
北京泰跃持有该公司的全部股份
占茂名石化实华股份有限公司
总股本比例为29.15%


网拍3月4日开始,3月5日结束
股票起拍价为:¥405,212,999.73
评估价为:¥578,875,713.9
最终成交价为:¥405,212,999.73
没有加价就被成功拍下

茂名港集团有限公司
茂名政府以国资重新掌控了该公司

微信截图_20240306102514.png
微信截图_20240306102614.png
发表于 2024-3-6 11:22 | 显示全部楼层
国资重新掌控了该公司
恭喜实华,值得摆几台酒和员工贺一贺
茂名港集团也不过是接盘侠,因为专业不对口好快又卖的
四亿,公司混几十年从13亿。成长很差
风横月卧 发表于 2024-3-6 13:00
茂名港集团也不过是接盘侠,因为专业不对口好快又卖的

人才你到底懂不懂。??国资委借壳上市。还不懂就参考深铁 买了万科
耳青 发表于 2024-3-6 14:00
人才你到底懂不懂。??国资委借壳上市。还不懂就参考深铁 买了万科

就是借壳上市之后,这个资产如果效益不理想还是卖的
这么有钱还不快点建茂名港高速支线?
风横月卧 发表于 2024-3-6 13:00
茂名港集团也不过是接盘侠,因为专业不对口好快又卖的

茂名港也有石化好吗
越看越爱 发表于 2024-3-6 17:06
茂名港也有石化好吗

国资不会参与经营的,好快重新整合给专业单位。。
发表于 2024-3-7 00:34 | 显示全部楼层
打破了茂名市政府没有控股上市公司,希望做得更好。
发表于 2024-3-7 00:40 | 显示全部楼层
现价的8.5折,很高了。
风横月卧 发表于 2024-3-6 13:00
茂名港集团也不过是接盘侠,因为专业不对口好快又卖的

你个大聪明,茂名港就是做石化起家的,在水东,旦场,电城都有化工厂
厉害      
实华要转型、创新才有出路
您需要登录后才可以回帖 登录 | 注册帐号

本版积分规则

友情链接:
返回顶部
返回列表 快速回复