QQ登录

只需一步,快速开始

微信登录,快人一步

扫码登录更安全

登录 | 注册帐号 | 找回密码

茂名论坛

  • 关注抖音号
  • 关注公众号
  • 下载APP
  • 扫码关注抖音号
  • 扫码关注公众号
  • 扫码关注APP
快捷导航
楼主: 客观公正

[今日关注] 吴川建工大厦正式加冕成为粤西县市第一高楼

[复制链接]
装啥小白呢,谁不知道你大炮川名声在外呀
 楼主| 发表于 2024-3-24 17:32 | 显示全部楼层 |来自:茂名在线安卓版茂名在线APP
JC0668 发表于 2024-3-24 16:34
装啥小白呢,谁不知道你大炮川名声在外呀

可惜还是比不上你高州,没有实力也大吹特吹
客观公正 发表于 2024-3-24 17:32
可惜还是比不上你高州,没有实力也大吹特吹

比不上你脸皮厚吶,自己发出来的都前后矛盾,自打嘴巴的,纯粹的为了吹而吹,水平太低下了
 楼主| 发表于 2024-3-24 19:12 | 显示全部楼层 |来自:茂名在线安卓版茂名在线APP
JC0668 发表于 2024-3-24 18:45
比不上你脸皮厚吶,自己发出来的都前后矛盾,自打嘴巴的,纯粹的为了吹而吹,水平太低下了

现在说多没用,还会打你一次脸的,完全完工之后,等下吧,别急
客观公正 发表于 2024-3-24 19:12
现在说多没用,还会打你一次脸的,完全完工之后,等下吧,别急

恕我直言,你这水平打不了任何人的脸来来去去就拿网上那两三张图片辩解,连自己都没有实地了解过,笑死。一会32层一会又33层,连自己都不知道哪个才是真炮
¥蔓塰猪& 发表于 2024-3-24 12:21
以官方数据为准,看茂名电视台新闻,130米

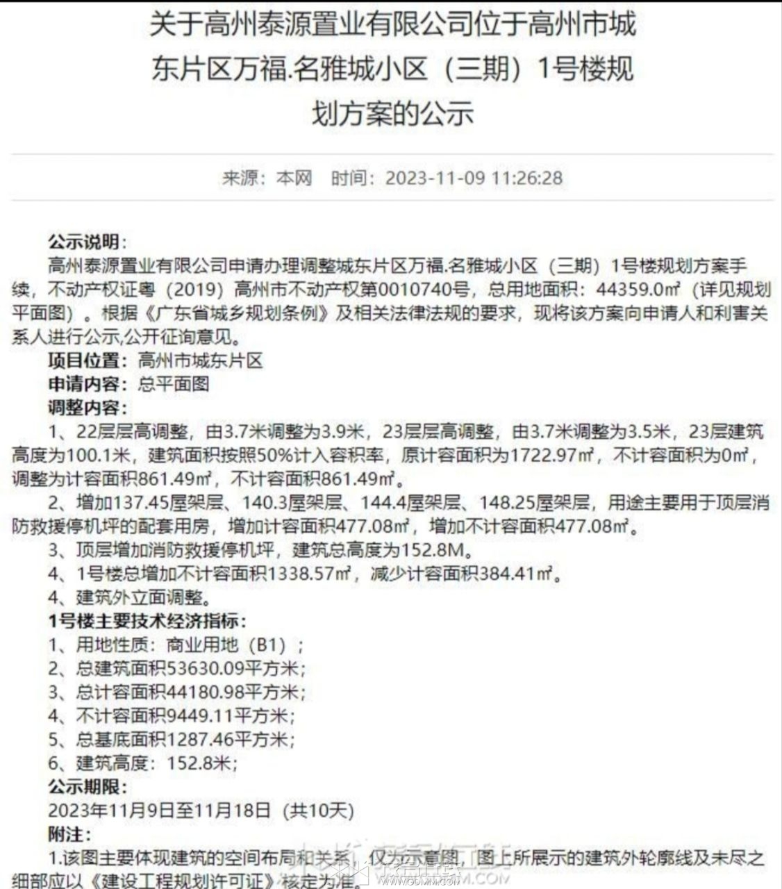
什么?以前茂名新闻说32层啊? 不好意思哦,高州那栋大厦已经建好,电梯显示楼层38层,欢迎过来参观,去旋转餐厅吃自助餐消费。还有高州官方公示出来的数据152.8米,还有大范围高空航拍图 ,高度和旁边建筑物自己可以对比。
20240324200832front2_0_3335727_Fv0hAoAjHfrORgT2XpCMkN6wibGC.jpg
20240324200832front2_0_3335727_FguujNajAtR8D35z6guRzMqrqnuy.jpg
20240324200832front2_0_3335727_FqsYNq6KNXC6EzfI33YhTgk-HtKI.jpg
到底是几层
20240324205328front1_0_3279141_FnFf0O0FzuqnNpZoy_DXCyDBn3-i.jpg
20240324205328front1_0_3279141_FvGjPPSV1nYsWIKQxWnectu1Iqmq.jpg
20240324205328front1_0_3279141_Fnj7jBQQfbPVdprUSxH0Eistr_t7.jpg
最新数据,150妥妥的
20240324205500front1_0_3279141_FizjtM94YqjKGPqMzq71OewF9M52.jpg
20240324205500front1_0_3279141_FogJ3VEIhKpsIA-iYUoQMLH4ctcU.jpg
20240324205501front1_0_3279141_Fqj1JJqnqE3gDyjrVn-a3AkxK6wl.jpg
20240324205500front1_0_3279141_Fk8yV6J9JEUfbjIihjfHjf3oBvCa.jpg
提示: 作者被禁止或删除 内容自动屏蔽
客观公正 发表于 2024-3-24 01:36
@微笑的小东江 ,想不到吧,还没有跳多久,就da脸了,还啪啪啪响

打得啪啪响
20240328212009front2_0_3247700_FmnT0L7ms6R7GHAZNmAknvEhfP0m.jpg
20240328212009front2_0_3247700_FkwoUV_ARY4foDkQ0jTB9818n7nP.jpg
发表于 2024-4-1 22:19 | 显示全部楼层
wow1 发表于 2024-3-24 22:47
吴川建工大厦绝对是粤西县城第一高写字楼…!…!

绝对就是一个大笑话
发表于 2024-7-14 21:58 | 显示全部楼层
high起来 发表于 2024-4-1 22:19
绝对就是一个大笑话

dc00e076gw1ecegmgrkuzj20rn0gwwjh.jpg
发表于 2024-7-15 08:17 | 显示全部楼层
high起来 发表于 2024-4-1 22:19
绝对就是一个大笑话

好像自从这次被打脸后,他又换了个马甲
发表于 2024-7-15 08:55 | 显示全部楼层
新洲九街 发表于 2024-7-15 08:17
好像自从这次被打脸后,他又换了个马甲

亚洲第一高!.png
GK-FFFFFFFFFF 发表于 2024-3-24 08:55
150米就成了粤西县市第一高楼?高州的潘州广场153米什么时候成第二了?真能吹

潘州广场不但高,体型也够大
您需要登录后才可以回帖 登录 | 注册帐号

本版积分规则

友情链接:
返回顶部
返回列表 快速回复