QQ登录

只需一步,快速开始

微信登录,快人一步

扫码登录更安全

登录 | 注册帐号 | 找回密码

茂名论坛

  • 关注抖音号
  • 关注公众号
  • 下载APP
  • 扫码关注抖音号
  • 扫码关注公众号
  • 扫码关注APP
快捷导航

[今日关注] 湛江属于三线,茂名属于四线,吴川化州信宜属于三线,遂溪廉江高州属于四线。

[复制链接]
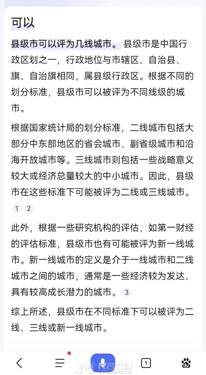
县级不存在划线级的,只有地级市才有。
南湛江是和北青岛一个级别的,法属广州湾时茂名还没有建市,当年广东第三城可是一点也不输青岛,如今沦落到和茂名一个档次,扶不起的阿斗
茂名三线城市,我都还嫌它评得太低了,二线以上还勉强可以接受。
 楼主| 发表于 2024-8-18 23:50 | 显示全部楼层 |来自:茂名在线安卓版茂名在线APP
成哥 发表于 2024-8-18 10:29
信宜化州三线,茂名四线,县城比市区厉害吗?

正常,厦门比福州还厉害呢
 楼主| 发表于 2024-8-18 23:51 | 显示全部楼层 |来自:茂名在线安卓版茂名在线APP
湛茂阳三市中心 发表于 2024-8-18 10:31
你又没看数据,三线的吴川化州信宜,GDP增长三个加起来,比得过一个遂溪吗

遂溪GDP增长,单挑吴川化 ...

不单单只看经济,如果只看经济茂名早就超过湛江了。还要在多方面看
 楼主| 发表于 2024-8-18 23:51 | 显示全部楼层 |来自:茂名在线安卓版茂名在线APP
美丽包包 发表于 2024-8-18 11:59
学多了湛江人那种自嗨的方法。脑子变得不好使了

 楼主| 发表于 2024-8-18 23:53 | 显示全部楼层 |来自:茂名在线安卓版茂名在线APP
下盐仓WXH 发表于 2024-8-18 14:06
之前刷到过一个视频,老搞笑了。Ai分不清9.9和9.11哪个大。GPT和海螺和文心一员的回答都不一样。但一样的 ...

他那个是人工智障
20240818235337front2_0_3299675_FtTzTJnpEqDv4GRDqASP6xqh93_n.jpg
 楼主| 发表于 2024-8-18 23:54 | 显示全部楼层 |来自:茂名在线安卓版茂名在线APP
北美难民 发表于 2024-8-18 14:45
你用的那个AI是幼儿园还没毕业的

比你哪个聪明多了
 楼主| 发表于 2024-8-18 23:55 | 显示全部楼层 |来自:茂名在线安卓版茂名在线APP
湛茂阳三市中心 发表于 2024-8-18 16:35
吴川化州信宜属于三线,找一个县城单挑他们三个GDP增长总和,刚好遂溪就可以

雷军对比法,满分150,意思是考130分同学,和考30分同学。增长是30分同学完胜150分的?
 楼主| 发表于 2024-8-18 23:56 | 显示全部楼层 |来自:茂名在线安卓版茂名在线APP
甘止 发表于 2024-8-18 17:54
县级不存在划线级的,只有地级市才有。

孤陋寡闻。
20240818235624front2_0_3299675_Fovb3t7RupWex814Lmk7JovVD9i5.jpg
 楼主| 发表于 2024-8-18 23:57 | 显示全部楼层 |来自:茂名在线安卓版茂名在线APP
物茂自名 发表于 2024-8-18 19:08
茂名三线城市,我都还嫌它评得太低了,二线以上还勉强可以接受。

湛江二线我都觉得低了,应该是世界一线城市
红灯城属于五线城市
发表于 2024-8-19 08:20 | 显示全部楼层
没有地铁的都得排在5线之后,没有高铁的,得排在10线之后,连高铁规划都没有的,要排多少线?你们猜猜
县级市不参与评选的  如果非要轮 高州可能相当于稍好点的五线城市
发表于 2024-8-19 11:02 | 显示全部楼层
信宜高州是三线县城,昆山义乌是一线县城
您需要登录后才可以回帖 登录 | 注册帐号

本版积分规则

友情链接:
返回顶部
返回列表 快速回复