QQ登录

只需一步,快速开始

微信登录,快人一步

扫码登录更安全

登录 | 注册帐号 | 找回密码

茂名论坛

  • 关注抖音号
  • 关注公众号
  • 下载APP
  • 扫码关注抖音号
  • 扫码关注公众号
  • 扫码关注APP
快捷导航
楼主: 小峰哥

[今日关注] 吴川建工大厦PK台山昌大昌总部大楼

[复制链接]
wow1 发表于 2024-9-6 23:09
江门富又开始吹牛了如果这么有钱怎么维达被人收购了?

商人的每一次决定都是利润最大化的,那是你这种月入2500的人能看懂的
小峰哥 发表于 2024-9-7 18:53
我无论怎么吹,都是在自家的论坛吹,我在自家吹自己,你眼红什么?不像你,怕死别人不知道台山似的,从几 ...

高分段比率不相上下,本科率还低于台山!就这水平还敢说秒杀!还要脸吗?在另一个被帖揭穿打脸又想在装傻!没门!还敢吹什么垃圾潘州中学5000复读生吗
20240907194356front2_0_3385727_FmPol2labiFJrfJLf4iR6sVh3H7Q.jpg
小峰哥 发表于 2024-9-7 19:19
我有说过不向比高州做得好的县域学习吗?我还专门开个贴来感谢台山人为高州操碎了心,你应该没瞎吧?{:63 ...

那么请问你学到多少了,这些问题什么时候解决?只有只靠口嗨吗?什么时候行动?开学一周了,他们什么时候能上学?

20240907194935front2_0_3385727_FoTUlc-bKiL4or1kem30oLjinfU8.jpg
20240907194935front2_0_3385727_Fv-kOef1fkZTzK3ESz9HVBjFHvmS.jpg
20240907194935front2_0_3385727_Fm8ghXHXeHtMerhsMxa762V9-kZn.jpg
北美难民 发表于 2024-9-7 18:44
高州先众筹一个火车站,一解不通高铁的相思之苦。

高化信十年之内都通不了高铁,你这是砂仁诛心
成哥 发表于 2024-9-7 16:39
博罗惠东四会台山鹤山开平,珠三角6大县级市都没有150高楼!他们都比你高州落后??有个150米高楼很发达 ...

经济落后的县域建设高层建筑纯粹是打肿脸充胖子,超100米的建筑当地消防局消防设备跟不上,发生火灾就是人间悲剧
小峰哥 发表于 2024-9-7 18:44
朱三其他县没有,所以他们都比较低调,哪像台山人,整天把台山吹到秒天秒地,牛吹到几百公里外的粤西来了 ...

经济民生民富各方面秒杀你高州绰绰有余!别扯开话题!正面回答我!发达的潘州广场什么时候给山区农村的高州留守儿童与老人家使用!反正空置着也是养老鼠!做学校总比养老鼠好
 楼主| 发表于 2024-9-7 20:08 | 显示全部楼层 |来自:茂名在线安卓版茂名在线APP
成哥 发表于 2024-9-7 19:48
高分段比率不相上下,本科率还低于台山!就这水平还敢说秒杀!还要脸吗?在另一个被帖揭穿打脸又想在装傻 ...

嚣张过头,大型反打脸现场,高州人都知道潘州中学有两个校区。
20240907200659front2_0_3277772_Fi_A8tEvr9YsgTk-VnhHJj1kCyy7.jpg
阿富他爸 发表于 2024-9-7 19:29
偶仔人家的学校比你台山的学校配套设施还强点,

都不知道你是装瞎还是真瞎!上周才有个贴说高州最好的镇,石鼓镇中心小学还在用几十年的的破桌椅!教室还用投影,这样的配套设施叫好吗?是你给钱他们换吗??想了解台山就多去台山走走,别躲在小恩平做井底之蛙!不了解台山还为杠而杠!
20240907201151front2_0_3385727_FgNkGfSWHXCwAtYdnSrtIpmfb7NX.jpg
20240907201151front2_0_3385727_FrRGXozFzPgYPvFFVfm3_r_VLjpZ.jpg
 楼主| 发表于 2024-9-7 20:22 | 显示全部楼层 |来自:茂名在线安卓版茂名在线APP
成哥 发表于 2024-9-7 19:48
高分段比率不相上下,本科率还低于台山!就这水平还敢说秒杀!还要脸吗?在另一个被帖揭穿打脸又想在装傻 ...

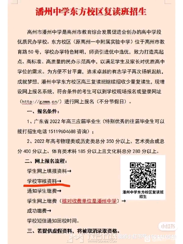
潘州中学东方校区,文理科350分以上的都要,招生规模比潘州中学金榜校区大的多。你不熟悉的方面千万别急着打脸。
20240907201929front2_0_3277772_FtUiu-ZGVBmUwRlI3sW_3sF5D_DI.png
 楼主| 发表于 2024-9-7 20:27 | 显示全部楼层 |来自:茂名在线安卓版茂名在线APP
过客罢了 发表于 2024-9-7 20:02
经济落后的县域建设高层建筑纯粹是打肿脸充胖子,超100米的建筑当地消防局消防设备跟不上,发生火灾就是 ...

消防通不过就不会批建啦,咸吃萝卜淡操心。商用超高层建筑,不是普通住宅楼,顶层建有直升机停机坪,火灾用直升机营救。别为无能找借口了。
 楼主| 发表于 2024-9-7 21:49 | 显示全部楼层 |来自:茂名在线安卓版茂名在线APP
成哥 发表于 2024-9-7 20:03
经济民生民富各方面秒杀你高州绰绰有余!别扯开话题!正面回答我!发达的潘州广场什么时候给山区农村的高 ...

是你扯开话题吧,贼喊抓贼,看看我这个贴的主题是什么,高楼PK,你却非要扯上什么民生民富来转移话题。
 楼主| 发表于 2024-9-7 21:54 | 显示全部楼层 |来自:茂名在线安卓版茂名在线APP
成哥 发表于 2024-9-7 20:17
都不知道你是装瞎还是真瞎!上周才有个贴说高州最好的镇,石鼓镇中心小学还在用几十年的的破桌椅!教室还 ...

都什么年代了,还投影,这是新款的电脑黑板一体式教学设备,教室也就是台凳旧点。
小峰哥 发表于 2024-9-7 20:22
潘州中学东方校区,文理科350分以上的都要,招生规模比潘州中学金榜校区大的多。你不熟悉的方面千万别急 ...

有多少个校区,招多少残次品回炉又如何?政府不准公办学校发布成绩,一二四中这些公办学校有几个都敢晒一下。你一个高收费的民办学校连成绩都不敢公布,说明连个600分都没有,回炉再造也还是水货无论你怎么狡辩,都无法改变高州台山600分比例相差无几的真实情况!
 楼主| 发表于 2024-9-7 22:19 | 显示全部楼层 |来自:茂名在线安卓版茂名在线APP
成哥 发表于 2024-9-7 20:17
都不知道你是装瞎还是真瞎!上周才有个贴说高州最好的镇,石鼓镇中心小学还在用几十年的的破桌椅!教室还 ...

这就是石鼓镇中心小学,看这水印是一年前拍的,部分教室有旧桌,财政预算有限,还没轮换到而已。
20240907221516front2_0_3277772_FlpU3WPOudOI-2cgjmfNx-oQ6SHc.jpg
小峰哥 发表于 2024-9-7 21:49
是你扯开话题吧,贼喊抓贼,看看我这个贴的主题是什么,高楼PK,你却非要扯上什么民生民富来转移话题。

高楼多能解决民生民富吗?能让山区孩子顺利安全上学吗?你高州有高楼有如何?那么多留守儿童与老人的最基本的读书出行问题都无法解决!
您需要登录后才可以回帖 登录 | 注册帐号

本版积分规则

友情链接:
返回顶部
返回列表 快速回复