QQ登录

只需一步,快速开始

微信登录,快人一步

扫码登录更安全

登录 | 注册帐号 | 找回密码

茂名论坛

  • 关注抖音号
  • 关注公众号
  • 下载APP
  • 扫码关注抖音号
  • 扫码关注公众号
  • 扫码关注APP
快捷导航
查看: 13104|回复: 44

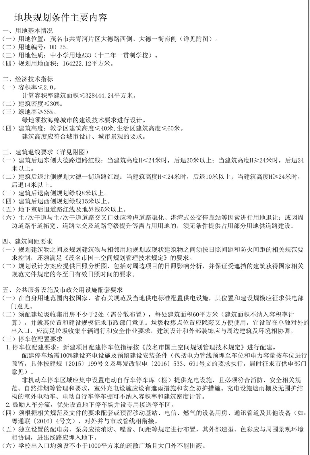
[今日关注] 茂名市第一中学新城校区占地面积由147亩调整至246亩!

[复制链接]
前几天,王市长表示将高起点建设茂名市第一中学新城校区,将原规划的147亩用地面积调整至246亩!接下来希望设计上能够更加合理、大气!打造一座“全新”的茂名市第一中学,重振茂一品牌!
 楼主| 发表于 2024-9-30 20:24 | 显示全部楼层 |来自:茂名在线苹果版茂名在线APP
茂名市第一中学新城校区地块调整前后对比
20240930202349front1_0_3269530_FiIUjaqe_XnM7CYXMk4j_xmbxGSF.jpg
 楼主| 发表于 2024-9-30 20:25 | 显示全部楼层 |来自:茂名在线苹果版茂名在线APP
茂名市第一中学新城校区毗邻市民公园和中央公园,地理环境非常不错!
20240930202505front1_0_3269530_FhxCqWxuBPK8L66mdNUt53l9Fsm4.jpg
20240930202505front1_0_3269530_FrJXx10zgFEQ3w1BCp-eNAmBRzhv.jpg
 楼主| 发表于 2024-9-30 20:26 | 显示全部楼层 |来自:茂名在线苹果版茂名在线APP
茂名市第一中学新城校区占地面积扩大至246亩!

 楼主| 发表于 2024-9-30 20:42 | 显示全部楼层 |来自:茂名在线苹果版茂名在线APP
广东实验中学白云校区的占地面积也是246亩左右


 楼主| 发表于 2024-9-30 20:55 | 显示全部楼层 |来自:茂名在线苹果版茂名在线APP
东莞松山湖未来学校


 楼主| 发表于 2024-9-30 20:55 | 显示全部楼层 |来自:茂名在线苹果版茂名在线APP
深圳致理高中


 楼主| 发表于 2024-9-30 21:17 | 显示全部楼层 |来自:茂名在线苹果版茂名在线APP
希望茂名一中新城校区的设计能够打破传统,参考借鉴一下东莞松山湖未来学校和深圳致理高中的设计!
发表于 2024-9-30 22:00 | 显示全部楼层
土地宽裕就是豪气,有需要一调整就增加差不多100亩
最好能够整体迁移过去,先将高三的搬过去,过多两三年再将高一高二都放过去,实现平稳过渡,减少因三次搬迁带来的舆论争议
茂名巡城马 发表于 2024-9-30 21:17
希望茂名一中新城校区的设计能够打破传统,参考借鉴一下东莞松山湖未来学校和深圳致理高中的设计!

珠三角有钱啊
茂一实力还是不俗的,今年高考600分也保持了两百多个。
0217 发表于 2024-9-30 22:02
最好能够整体迁移过去,先将高三的搬过去,过多两三年再将高一高二都放过去,实现平稳过渡,减少因三次搬迁 ...

以后茂一高地校区可能回归电白区管理,改名电白区**中学或水东湾新城中学,等于正式全盘否定当年的搬迁决策。
向东融湾 发表于 2024-9-30 22:36
茂一实力还是不俗的,今年高考600分也保持了两百多个。

证明茂南区的实力还是很好的,可是旁人的眼里还是不够
希望早日动工
您需要登录后才可以回帖 登录 | 注册帐号

本版积分规则

友情链接:
返回顶部
返回列表 快速回复