QQ登录

只需一步,快速开始

微信登录,快人一步

扫码登录更安全

登录 | 注册帐号 | 找回密码

茂名论坛

  • 关注抖音号
  • 关注公众号
  • 下载APP
  • 扫码关注抖音号
  • 扫码关注公众号
  • 扫码关注APP
快捷导航
查看: 2511|回复: 7

[民生百态] 急急急,刷墙有几道工序?(厕所淋浴房)

[复制链接]
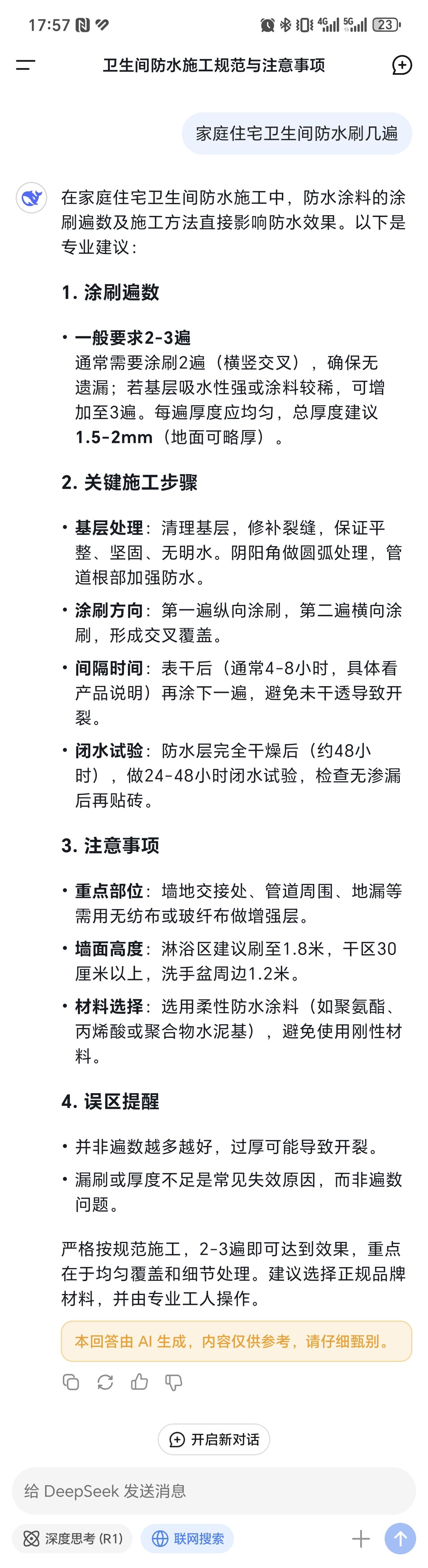
   问了ds,它说光刷墙就21道工序,要晕了
发表于 2025-4-24 16:27 | 显示全部楼层
工程上技术防水一般三遍,实际,一遍。

几年不漏水就行了。
发表于 2025-4-24 17:20 | 显示全部楼层
防水一般最少刷2遍,刷好以后还要做48小时闭水测试
这个随你自己,不放心就多刷几次...
我这里问了说2-3遍,没开深度思考

我以前自己动手装修的步骤是:刷一层防水打底,再铺一层无纺布,再刷两层防水,最后再粘一层无纺布,用水泥封,二十多年了,点滴不漏。
 楼主| 发表于 2025-4-25 16:48 | 显示全部楼层 |来自:茂名在线安卓版茂名在线APP
零度℃ 发表于 2025-4-24 17:43
这个随你自己,不放心就多刷几次...

呵呵,全国的厕所估计没一个可以安心的
 楼主| 发表于 2025-4-25 16:49 | 显示全部楼层 |来自:茂名在线安卓版茂名在线APP
066888888 发表于 2025-4-24 17:20
防水一般最少刷2遍,刷好以后还要做48小时闭水测试

谢谢提醒,防水和堵漏是卫生巾两大深坑!
您需要登录后才可以回帖 登录 | 注册帐号

本版积分规则

友情链接:
返回顶部
返回列表 快速回复