QQ登录

只需一步,快速开始

微信登录,快人一步

扫码登录更安全

登录 | 注册帐号 | 找回密码

茂名论坛

  • 关注抖音号
  • 关注公众号
  • 下载APP
  • 扫码关注抖音号
  • 扫码关注公众号
  • 扫码关注APP
快捷导航

[民生百态] 暴殄天物

[复制链接]
恩平凋楼,就是这样凋谢的
 楼主| 发表于 2025-5-29 09:47 | 显示全部楼层 |来自:茂名在线安卓版茂名在线APP
不容易醉的醉 发表于 2025-5-29 09:28
恩平凋楼,就是这样凋谢的


        我们现在很多情况下,法律法规不合理不健全,也有一点选择性执法,中国的综合税收全球第一了,医疗教育养老还没有全面保障兜底,财产分配也不公,没有多级全民一人一票选举权,没有媒体新闻自由到处限制,公职人员财产也不公布……
        
土地是国家的,不能开了这个口子,否则后面都模仿占用了
某名人 发表于 2025-5-29 10:44
土地是国家的,不能开了这个口子,否则后面都模仿占用了

是的,就是这个道理,这个不拆,以后就有样学样,土地兼并就不停重演了,
发表于 2025-5-29 11:00 | 显示全部楼层
粤东人有家族抱团风气,经常政令不通,本次强拆是为了维护法律和政府的权威,所谓杀鸡儆猴吧
发表于 2025-5-29 11:07 | 显示全部楼层
高州妙方凉茶店 发表于 2025-5-29 09:47
我们现在很多情况下,法律法规不合理不健全,也有一点选择性执法,中国的综合税收全球第一了, ...

如果是他人占用了你家的土地建房子,你就不是这样说了,估计会催着要争分夺秒的拆除
悠闲达人 发表于 2025-5-29 11:00
粤东人有家族抱团风气,经常政令不通,本次强拆是为了维护法律和政府的权威,所谓杀鸡儆猴吧

错误的,恰恰相反,之所以被强拆正是因为村民联名举报,因为非法占集体的地了
必须强拆,大家平等
惠州淡水曾经的王者,已经破产
 楼主| 发表于 2025-5-29 16:08 | 显示全部楼层 |来自:茂名在线安卓版茂名在线APP
小角色1 发表于 2025-5-29 11:07
如果是他人占用了你家的土地建房子,你就不是这样说了,估计会催着要争分夺秒的拆除

        网上说 2009年,西二社区居委会曾与陈英彪签订协议,以**164万元**的价格转让20.5亩集体工业用地使用权,那时候大约8万元每亩定下的契约,第二次不知道什么价钱定下得契约,强抢强占应该是不可能的事情, 后来因为家道中落经营不善吧,搞到破产,后来墙倒下众人推吧,只是程序不适合现在的法律吧!太可惜了令人心痛!
 楼主| 发表于 2025-5-29 16:29 | 显示全部楼层 |来自:茂名在线安卓版茂名在线APP
Dnady 发表于 2025-5-29 01:52
屋主又不肯充公,又是违建,又破产,人走茶凉,拆了很正常啦

屋主又不肯充公,又是违建,又破产,人走茶凉,拆了很正常啦        这个才是关键,都没有利益了
 楼主| 发表于 2025-5-29 16:58 | 显示全部楼层 |来自:茂名在线安卓版茂名在线APP
Aillllle 发表于 2025-5-29 14:00
错误的,恰恰相反,之所以被强拆正是因为村民联名举报,因为非法占集体的地了

村民多次举报,包括施工扰民,联名举报不属实
20250529165725front2_0_3337316_FnXdnRCzlUjVjOoK9X8W17Jatwcy.jpg
20250529165725front2_0_3337316_FntrwZ_OTGgMQpqy36CyyxG24ZeH.jpg
古话讲有钱冇做大屋系有道理的
 楼主| 发表于 2025-5-29 18:21 | 显示全部楼层 |来自:茂名在线安卓版茂名在线APP
某名人 发表于 2025-5-29 10:44
土地是国家的,不能开了这个口子,否则后面都模仿占用了

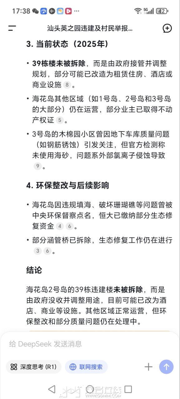
        只是选择性执法:2021年12月30日海南海花岛2号岛的39栋违建楼**未被拆除**,而是由政府没收并调整用途,目前可能已改为酒店、商业等设施。其他区域正常运营,但环保整改和部分质量问题仍在处理中。
您需要登录后才可以回帖 登录 | 注册帐号

本版积分规则

友情链接:
返回顶部
返回列表 快速回复