QQ登录

只需一步,快速开始

微信登录,快人一步

扫码登录更安全

登录 | 注册帐号 | 找回密码

茂名论坛

  • 关注抖音号
  • 关注公众号
  • 下载APP
  • 扫码关注抖音号
  • 扫码关注公众号
  • 扫码关注APP
快捷导航
查看: 12000|回复: 121

[今日关注] 茂名城北和茂东要起飞了,茂名大道市区段打造城市会客厅

[复制链接]
发表于 2025-10-8 17:48 | 显示全部楼层 |阅读模式

《茂名市城北片区城市设计及控制性详细规划》


微信图片_20251008171528_54_554.png 微信图片_20251008171815_56_554.png 微信图片_20251008172028_57_554.png 微信图片_20251008172505_58_554.png 微信图片_20251008172532_59_554.png 微信图片_20251008173109_68_554.png 微信图片_20251008172737_60_554.png



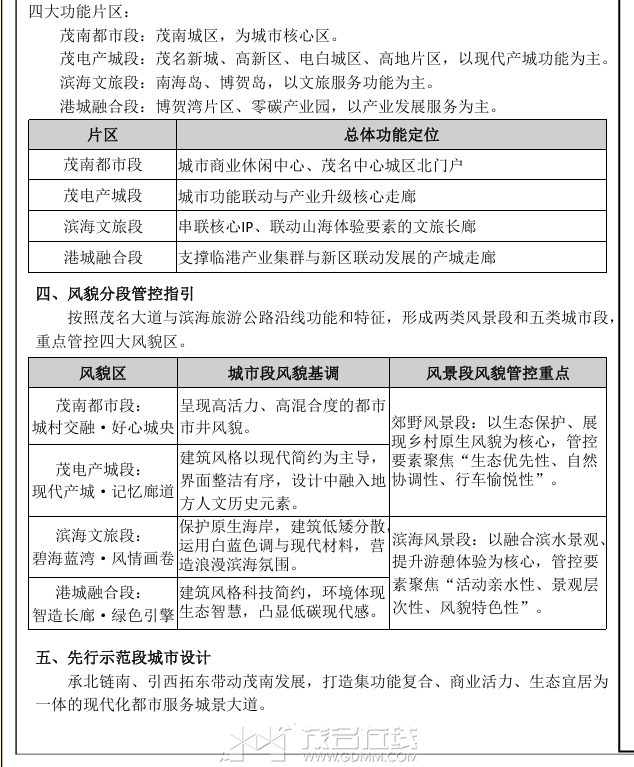
《茂名市“两轴”沿线发展规划与风貌管控及先行示范段城市设计》
微信图片_20251008171553_55_554.png 微信图片_20251008172827_61_554.png 微信图片_20251008172846_62_554.png 微信图片_20251008172902_63_554.png 微信图片_20251008172922_64_554.png 微信图片_20251008172936_65_554.png 微信图片_20251008172958_66_554.png 微信图片_20251008173015_67_554.png


值得关注的是:

城北片区“阳光100彩世界”项目
北郊体育公园与农旅观光营地
大园路与茂名大道的”茂南之环人行天桥“
茂南万达广场对面的”活力商业综合体“

 楼主| 发表于 2025-10-8 18:27 | 显示全部楼层
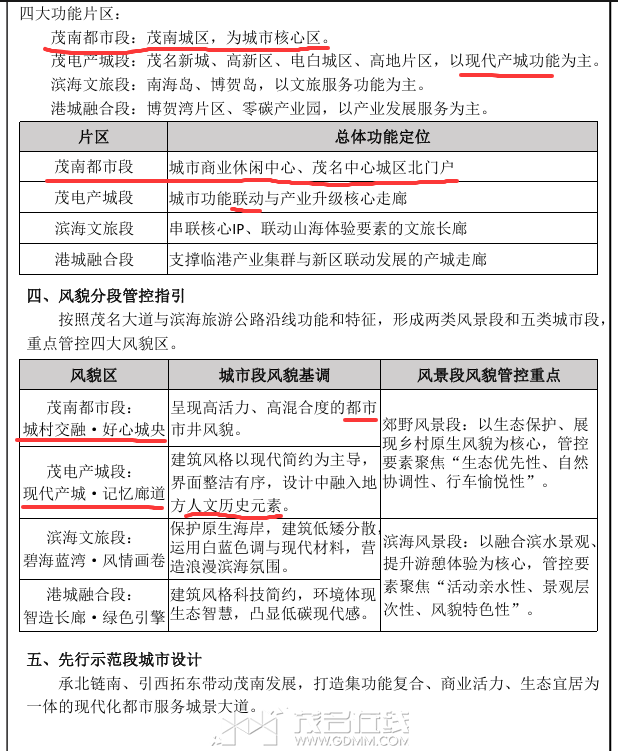
还值得关注的是
强调了‘茂南都市段’为城市核心区
bc5ea1e8e0ec99900858c75e687fcfc2.png
微信图片_20251008172922_64_554.png
油十小地主 发表于 2025-10-8 18:27
还值得关注的是
强调了‘茂南都市段’为城市核心区

你又再造谣,文章肯定是假的。共青河才是茂名城芯,电白才是茂名门户。
四大功能片区,有三个在电白!
这规划出来,感觉新城不香了,成为茂南水东的 依附物
这一已彻底放弃双中心,并强化现有核心,新城定位转向现代产城。意料之外(口号叫了多年),情理之中(既得利益者掌舵)。

与其说是规划,不如说是对现有城市格局的强化。规划是面向未来,使城市格局更加优化。而现版“规划”重点在强化优化现在格局,不再出现之前合理疏解部分城市功能,培育新中心的指引,新城发展只能的靠产业增量来实现。
茂南继续坐拥机会全部市直资源,躺赢!电白瓜分成碎片化,水东、电海倚仗现有建成区级电白公有资源,将相对强化。
失去培育新中心的市直资源导入,仅靠现代产业推动的新区,发展将是举步维艰。佛山新城通过导入众多市直资源,尚且发展的不温不火,共青河新城只能自求多福!
 楼主| 发表于 2025-10-8 19:43 | 显示全部楼层 |来自:茂名在线安卓版茂名在线APP
米田贡粪河 发表于 2025-10-8 19:08
你又再造谣,文章肯定是假的。共青河才是茂名城芯,电白才是茂名门户。

这是茂名自然资源局官网发的文件
殇城涅槃 发表于 2025-10-8 19:35
这一已彻底放弃双中心,并强化现有核心,新城定位转向现代产城。意料之外(口号叫了多年),情理之中(既得 ...

放弃双中心?不会吧
我早就说过了,叫电吹共清吹不要兴奋过早,规划时时变的,尤其远景规划,如果在现实中得不到发展成效,肯定会改变的。
远郊新城宏图规划不少,但现实中没有投资开发商愿意进来投资建设和群众落居支持,单靠政府单打独斗,确定举步维艰,毕竟也要产生效益有收入才能支撑持续发展远郊。
而茂名本土开发商热衷于在茂南中心主城区的茂东和站南开发,市场推动自然水到渠成
殇城涅槃 发表于 2025-10-8 19:35
这一已彻底放弃双中心,并强化现有核心,新城定位转向现代产城。意料之外(口号叫了多年),情理之中(既得 ...

房地产风光不再,新城始终都要开发商参与,问题现在没有老板肯风投,因为开发周期长回报时间长,这种重资金的投资不适合这种长周期的开发。单靠政府出钱出力,很难段时间见到成果。市区相对成熟,老板肯投资,政府肯定要买账。这个新城要靠吸茂南跟水东的血才能发展,肯定阻力。现在的规划无非是让地买的出,也能短时间看到建设和政绩。
等省运会一过,远郊共清河一带基本没什么话题炒了,慢慢冷清下来,慢慢变规划以产业为话题了。
我很早之前就说过了,共清河适合定位为产业园的生活服务片区,服务产业的生活商业配套。前段时间说什么规划重点开发核心片区引擎,完全是个错误规划,因为远郊荒山野岭根本就没人口、没成熟的城市功能,何能引擎几十万人口的茂名中心主城区和电白水东城区,本末倒置,等于叫婴儿去拉大人。
有礼了 发表于 2025-10-8 19:46
放弃双中心?不会吧

这版规划是

别灰心,下一版给你,
发表于 2025-10-8 20:41 | 显示全部楼层
很多人都没有关注到2025年7月14日至15日召开的中央城市工作会议。会议指出,我国城镇化正从快速增长期转向稳定发展期,城市发展正从大规模增量扩张阶段转向存量提质增效为主的阶段。城市工作要深刻把握、主动适应形势变化,转变城市发展理念,更加注重以人为本;转变城市发展方式,更加注重集约高效;转变城市发展动力,更加注重特色发展;转变城市工作重心,更加注重治理投入;转变城市工作方法,更加注重统筹协调。

总结就是“城市化继续搞,但是城市发展阶段到了存量阶段”,说白了就是转变城市发展方式,更加注重集约高效;转变城市工作重心,更加注重治理投入。导向就是:旧改、城市更新,不往外扩张等。
新城一天没有大量房地产开发都吓不了人,随便他们吹。
您需要登录后才可以回帖 登录 | 注册帐号

本版积分规则

友情链接:
返回顶部
返回列表 快速回复