QQ登录

只需一步,快速开始

微信登录,快人一步

扫码登录更安全

登录 | 注册帐号 | 找回密码

茂名论坛

  • 关注抖音号
  • 关注公众号
  • 下载APP
  • 扫码关注抖音号
  • 扫码关注公众号
  • 扫码关注APP
快捷导航
12
话说茂名 发新帖
楼主: 保时米

[今日关注] “产城融合”是高招!不仅解决新城人口问题,还能让茂名人口“回流”?

[复制链接]
Neutralol5 发表于 2025-10-12 17:26
只有少部分旺铺转让,大部分都是旺铺招租,首次招租都租不出去

包吃包住,能有什么消费,他们是来赚钱的。
发表于 2025-10-13 11:21 | 显示全部楼层
保时米 发表于 2025-10-12 14:46
暂时先上这些视频和图吧,还有很多可以发的,就怕卡帖了。有想找茬者,想看时再发吧

你举例的茂名六韬产业园应该有十来年了吧,现状惨不忍睹,估计你又不敢承认这个摆在眼前的事实
发表于 2025-10-13 11:23 | 显示全部楼层
保时米 发表于 2025-10-12 14:30
对于部分“恶意”评论,不做回复
[qf_video w=1080 h=2400 poster=https://pic-app.gdmm.com/forum/2025101 ...

园区的食堂都搞不下去要招商了,太惨了!如果园区入驻企业多,职工多的话,食堂根本不用对外招商,内部抢着要做呢
 楼主| 发表于 2025-10-13 11:52 | 显示全部楼层 |来自:茂名在线安卓版茂名在线APP
小角色1 发表于 2025-10-13 11:21
你举例的茂名六韬产业园应该有十来年了吧,现状惨不忍睹,估计你又不敢承认这个摆在眼前的事实{:63_1550: ...

是你们提到六韬,我特地发来举例。其他产业园也有很多,懒得发,你们自己去网上看吧,一大堆看不完,反正你都带有色眼镜了,和你说再多有什么用,又不是给你看的
 楼主| 发表于 2025-10-13 12:10 | 显示全部楼层 |来自:茂名在线安卓版茂名在线APP
小角色1 发表于 2025-10-13 11:21
你举例的茂名六韬产业园应该有十来年了吧,现状惨不忍睹,估计你又不敢承认这个摆在眼前的事实{:63_1550: ...

你就笑吧,“工业上楼”都不知道是什么,我就不解释了,社会以后教会现实是怎么残酷!
20251013120932front2_0_3294147_FhxUwAKY-91TUb6uER3BJL6KrNRR.jpg
 楼主| 发表于 2025-10-13 12:15 | 显示全部楼层 |来自:茂名在线安卓版茂名在线APP
茂名市中心北门户只是河东片区,不包括茂东羊角,茂东还是属于“茂名新城”的联动发展区,还有人嘲笑“茂名新城”吗
20251013121329front2_0_3294147_FmwusCt7M9cIoE2DihcaF3ocqrBR.jpg
20251013121329front2_0_3294147_FvTfwJHMywnXmE8f_NYqMvhTBrRx.jpg
20251013121329front2_0_3294147_FiBXXwZC9p4LOoc3IbmvDoPfqD5p.jpg
小角色1 发表于 2025-10-13 11:21
你举例的茂名六韬产业园应该有十来年了吧,现状惨不忍睹,估计你又不敢承认这个摆在眼前的事实{:63_1550: ...

都是一些分散型小工厂,包吃包住的多,有空就坐车回屋。流动性非常大,你寄望他在水东买套房做永久居民有点难。
发表于 2025-10-13 17:25 | 显示全部楼层
保时米 发表于 2025-10-13 12:15
茂名市中心北门户只是河东片区,不包括茂东羊角,茂东还是属于“茂名新城”的联动发展区,还有人嘲笑“茂名 ...

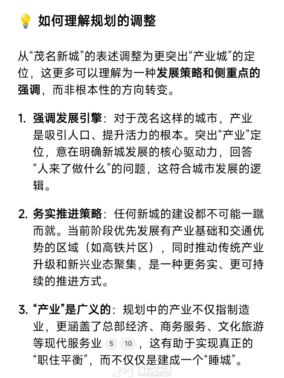
你这是选择性的忽略了自己发出来的截图中“务实推进策略”啊,你自己发出来的东西都写着要先推进传统产业,说白了就是先吃得饱再有下一步的升级!
什么“工业上楼”、“高科技工业园区”、“设计研发中心”等等概念,幼儿园小班的小朋友都懂,同时大家也都懂概念是一回事,实际项目落地是一回事。

 楼主| 发表于 2025-10-13 17:46 | 显示全部楼层 |来自:茂名在线安卓版茂名在线APP
小角色1 发表于 2025-10-13 17:25
你这是选择性的忽略了自己发出来的截图中“务实推进策略”啊,你自己发出来的东西都写着要先推进传统产业 ...

你们就挑“毛病”吧,再急也没用。该出来的东西已经开始出来,等着看就行
 楼主| 发表于 2025-10-13 19:14 | 显示全部楼层 |来自:茂名在线安卓版茂名在线APP
小角色1 发表于 2025-10-13 17:25
你这是选择性的忽略了自己发出来的截图中“务实推进策略”啊,你自己发出来的东西都写着要先推进传统产业 ...

是推动传统产业升级,,你语文是谁教的?体育老师?我来教你语文,翻译下图:任何新城开始都是不可能完全发展很快,先找有些基础的地方如高铁南站已经有几个楼盘和基建的区域开始,不要直接投入像茂南那些传统产业老旧的,新城要建传统产业就必须升级后投入,和新型产业聚集。是一种务实可靠的推进方式
20251013190446front2_0_3294147_FrCtPiUtfx8k9O3nUTEtHJ0OhCpt.jpg
您需要登录后才可以回帖 登录 | 注册帐号

本版积分规则

友情链接:
返回顶部
返回列表 快速回复