QQ登录

只需一步,快速开始

微信登录,快人一步

扫码登录更安全

登录 | 注册帐号 | 找回密码

茂名论坛

  • 关注抖音号
  • 关注公众号
  • 下载APP
  • 扫码关注抖音号
  • 扫码关注公众号
  • 扫码关注APP
快捷导航
查看: 6522|回复: 19

[深读茂名] 茂名滨海新区人民医院要来了,三甲综合医院,总投资超8.5亿元!

[复制链接]
本帖最后由 蓝天梦 于 2025-10-17 23:41 编辑

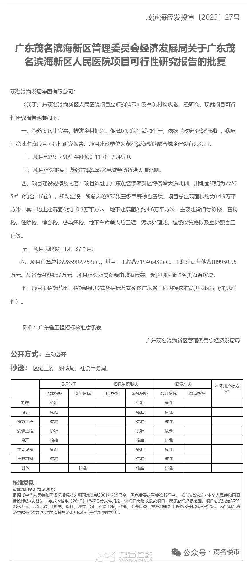
2025年10月16日,广东茂名滨海新区人民医院项目可行性研究报告的批复。

项目建设地点:茂名市滨海新区电城镇博贺湾大道北侧。
项目建设规模及内容:项目选址于广东茂名滨海新区博贺湾大道北侧,用地面积约为77505㎡(约合116亩),规划建设一所总床位850张三级甲等综合医院。

项目总建筑面积约为14.9万平方米,其中地上建筑面积约10.3万平方米,地下建筑面积约4.6万平方米,主要建设门急诊楼、医技楼、住院楼、综合楼、感染病楼、地下车库兼人防工程、污水处理站、垃圾收集房以及室外配套工程等。
项目估算总投资85992.25万元,其中:工程费71946.43万元、工程建设其他费用9950.95万元、预备费4094.87万元。项目建设所需资金由政府债券、超长期国债等各类资金解决。



20251017231138front2_0_3388434_Fobm0I6_0BMZS5__zLy9ne7ZVO5S.jpg

 楼主| 发表于 2025-10-18 08:40 | 显示全部楼层 |来自:茂名在线安卓版茂名在线APP
茂名滨海新区人民医院建设周期37个月,大家期待吗
不在新城做,表示很失落
发表于 2025-10-18 12:32 | 显示全部楼层
项目建设所需资金由政府债券、超长期国债等各类资金解决。
----------------------

我们堂堂一个粤西GDP大市,就8.5亿还一分掏不出来,完全举债来建啊。这么穷,还是不要高大尚建设了。
只要不在羊角那鸟不拉屎的地方,什么政策都支持,都是正确的
子陵 发表于 2025-10-18 12:32
项目建设所需资金由政府债券、超长期国债等各类资金解决。
----------------------

现在有哪个地方政府没负债的?这一点都不奇怪,滨海新区不怕他还不起,那是茂名工业的未来所在!
新区政府穷到侬,不过滨海新区的确需要一个三甲医院,电城博贺都是人口大镇,加上工业区外来人口,医院是有需求的
发表于 2025-10-18 23:32 | 显示全部楼层
医生,护士招了吗?
凡是不在茂东中介炒的田地上做的项目都很失望吧?
米田贡粪河 发表于 2025-10-18 12:31
不在新城做,表示很失落

凡是不在茂东中介炒的田地上做的项目都很失望吧?
︶雨中_心屬丶 发表于 2025-10-18 20:18
新区政府穷到侬,不过滨海新区的确需要一个三甲医院,电城博贺都是人口大镇,加上工业区外来人口,医院是有 ...

不止电城博贺。东部很多大镇去水东都很远,所以这个医院很有必要
看到茂名医院那栋新大楼,年收入可观
发表于 2025-10-19 09:36 | 显示全部楼层
说明现在政府财政紧张程度已是抓襟见肘啊,没钱做什么事都难
要有好医生才有用,市中医院市人民医院水东湾分院建好了,有啥用
茂名地区真正有技能实力的唯有茂名市人民医院
您需要登录后才可以回帖 登录 | 注册帐号

本版积分规则

友情链接:
返回顶部
返回列表 快速回复