QQ登录

只需一步,快速开始

微信登录,快人一步

扫码登录更安全

登录 | 注册帐号 | 找回密码

茂名论坛

  • 关注抖音号
  • 关注公众号
  • 下载APP
  • 扫码关注抖音号
  • 扫码关注公众号
  • 扫码关注APP
快捷导航
查看: 4847|回复: 22

[民生百态] 茂名南站下个月开通后公交同步安排有吗?

[复制链接]
茂名南站下个月开通后公交配套同步开吗?都是什么车次。
发表于 2025-11-4 15:01 | 显示全部楼层
大家坐网约车吧,刺激一下网约车市场,促进经济发展
不知道你是颠的,还是废的,坐高铁的人9成多是不会坐公交去的。
 楼主| 发表于 2025-11-4 18:35 | 显示全部楼层 |来自:茂名在线安卓版茂名在线APP
米田贡粪河 发表于 2025-11-4 15:59
不知道你是颠的,还是废的,坐高铁的人9成多是不会坐公交去的。

你说的是那些远的。大把人坐公交车来回高铁站。
感觉10路公交可以从中医院新院区延长到茂名南站
ILMM 发表于 2025-11-4 18:35
你说的是那些远的。大把人坐公交车来回高铁站。

坐公交容易误点,除非是直达的。
米田贡粪河 发表于 2025-11-4 21:37
坐公交容易误点,除非是直达的。

近几年随着广湛高铁站,奥体中心,省实市一中等各大项目的陆续竣工,标志着茂名城市中心南移已成为不了逆转的既定实事!
公交公司要考虑一下了。
微笑的小东江 发表于 2025-11-4 22:03
近几年随着广湛高铁站,奥体中心,省实市一中等各大项目的陆续竣工,标志着茂名城市中心南移已成为不了逆 ...

你想多了,现在的新城等于河西一样的地位。新城会成为市中心只是你个人想法。起码现在的规划定位新城是产城,茂南依然是城市核心,哪里都有可能成为市中心,大乙烯隔离永远不会成为市中心。当年河西火车站比谁都做得早,没见公馆变成市中心。奥体这种物体一年到尾都没几次用得上的,大部份时间是闲置的。你说化工单位河西大把,也没见成为市中心。那个联通只是做机房的,跟亿丰隔壁那个移动一样。它能成为市中心,河西就不会放弃了。我猜茂南发展到坡心,只要坡心没划入茂南,茂南就不会南下,茂南肯定要向北发展。
微笑的小东江 发表于 2025-11-4 22:03
近几年随着广湛高铁站,奥体中心,省实市一中等各大项目的陆续竣工,标志着茂名城市中心南移已成为不了逆 ...

不要想太多了,水东发展几十年了,城建依然像个镇,河西一样的新城出来就想做一哥,目前没有那个地方的位置有茂南的位置好,处于各县区的核心位置。现在有人跟我说,河西要做市中心,你先把实话总部和市政府搬过去再说吧
放心,到时候311,301。309,315,313绕进去不就有几路公交直达了
微笑的小东江 发表于 2025-11-4 22:03
近几年随着广湛高铁站,奥体中心,省实市一中等各大项目的陆续竣工,标志着茂名城市中心南移已成为不了逆 ...

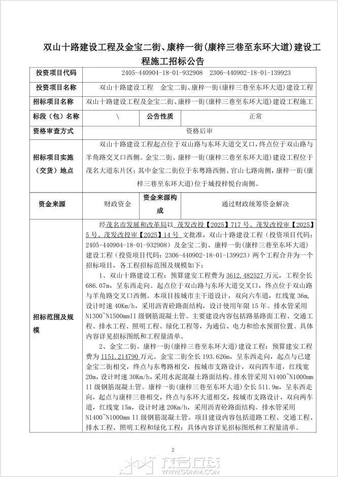
双山十路施工招标即将开建,两边大片空地大展拳脚,茂名中心主城区进一步向东拓展,中心南移只是个梦
20251105071456front2_0_3275940_FkteXnyWAR7sdS5k-a1o-9Bhxnaj.jpg
20251105071459front2_0_3275940_Fv7LlKIjkucDWNyzWvSGI34ZXdan.jpg
20251105071642front2_0_3275940_Ftv31ZCsVujdjIOYIjQlwDNO4f9L.png
20251105071649front2_0_3275940_FuG7kbsD-RQJGcvV4FEESQBEUQ0m.png
米田贡粪河 发表于 2025-11-4 23:57
不要想太多了,水东发展几十年了,城建依然像个镇,河西一样的新城出来就想做一哥,目前没有那个地方的位 ...

银行分行全部设在茂南区,无论是保险证券金融机构驻地全部首选茂南区,之前讲茂名农业分行搬去南站,现在p都没有一个了
20251105090521front2_0_3292038_FowZbT2TEw8k9sz6ZMVsMkawGF_F.jpg
热带雨 发表于 2025-11-5 09:09
银行分行全部设在茂南区,无论是保险证券金融机构驻地全部首选茂南区,之前讲茂名农业分行搬 ...

之前说的是农村信用社,农村信用社和联通一样,老破旧,好像还是租赁别人的物业。农行在双山三路,中行在大草坪,建行在东方绿洲,工行在明湖。
东环大道 发表于 2025-11-5 11:09
之前说的是农村信用社,农村信用社和联通一样,老破旧,好像还是租赁别人的物业。农行在双山三路,中行在 ...

搞错啦,是茂名农商银行,作为地方银行,更要谨慎,跑去远郊建总部写字楼,不怕到时候不景气破产吗
您需要登录后才可以回帖 登录 | 注册帐号

本版积分规则

友情链接:
返回顶部
返回列表 快速回复