QQ登录

只需一步,快速开始

微信登录,快人一步

扫码登录更安全

登录 | 注册帐号 | 找回密码

茂名论坛

  • 关注抖音号
  • 关注公众号
  • 下载APP
  • 扫码关注抖音号
  • 扫码关注公众号
  • 扫码关注APP
快捷导航
楼主: 南海之子

[今日关注] 茂名市区版图继续东拓,双山十路施工招标即将正式开工!

[复制链接]
 楼主| 发表于 2025-11-6 15:12 | 显示全部楼层 |来自:茂名在线安卓版茂名在线APP
赤箭 发表于 2025-11-6 14:01
一中在茂南几十年了,现在只系帮扶下面。无论在哪都系服务茂南学子,那些老师一样系下课回茂南住,对茂南 ...

是啊,折腾学生和老师,人为制造通勤时间让老师奔波劳碌没精力教学,就算电白学生去荒山野岭大农村也一样不方便,周边城市配套都没有,交通不便,拿水东湾茂一中选址来说,吴川佬过去都比大部分电白学生近
南海之子 发表于 2025-11-6 13:07
问题是第一批次重点高中不只招你电白学生,大家都能读,分数够就行,何必建在荒山野岭或大农村,人口少, ...

名曰均衡发展,实际市民就是为乱来买单,反正预算这么多,100万荒野买块地和1000万买块地建个学校出来就行,反正外地人觉得又不是我孩子读书,是你茂名人读而已,又不是我孩子跑,你们茂名人自己跑而已
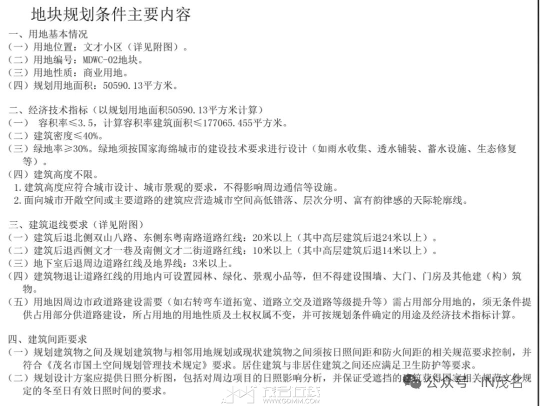
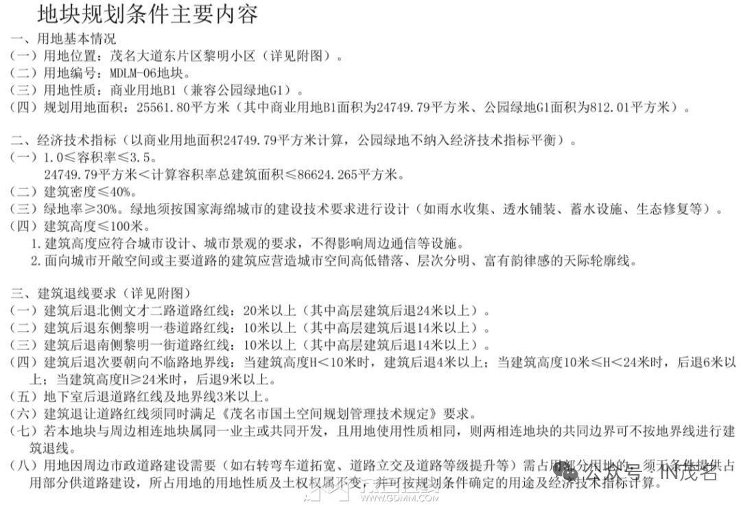
继文才小区双山八路南侧纯商业地块规划公示后,最近黎明小区文才二路南侧商业地块规划也新鲜出炉,预计又带来一个八万方的城市综合体项目。
20251106174428front2_0_3256910_FtZxmu_xQ358rW5edxuehsRy0xny.jpg
20251106174428front2_0_3256910_FjQoW5Q4Wyp7vDMJoLZz_W7uaJFk.jpg
20251106174428front2_0_3256910_FifWHo9uRB0qMDIPc5u5Rsu8XiGG.jpg
20251106174428front2_0_3256910_FuM8U7iEcWPolXIqZ69n2pqFotFD.jpg
20251106174429front2_0_3256910_FleHhIO3HYatC2SbmeyHwpNr0pUR.jpg
米田贡粪河 发表于 2025-11-5 17:07
能留住人口主要看幼儿园,9年义务教育,应该大部份家长不会为了学生3年高中买一套房的。茂南在9年义务教 ...

9年义务教育共清河秒杀茂南,崇文省实也是市直,旁边还有一个华师附,茂南但凡有点钱有点实力的孩子都在那读书,茂南每年的拔尖生都跑去省实插班了,等新一中建好了,共清河的学校就是绝大部分茂名人遥不可及的梦想
 楼主| 发表于 2025-11-6 23:50 | 显示全部楼层 |来自:茂名在线安卓版茂名在线APP
657a8705c729a 发表于 2025-11-6 22:15
9年义务教育共清河秒杀茂南,崇文省实也是市直,旁边还有一个华师附,茂南但凡有点钱有点实力的孩子都在 ...

太狂了,荒山野岭两间市直九年义务教育学校想秒茂名中心主城区,人有多大胆地有多大产
657a8705c729a 发表于 2025-11-6 22:15
9年义务教育共清河秒杀茂南,崇文省实也是市直,旁边还有一个华师附,茂南但凡有点钱有点实力的孩子都在 ...

茂南无论9年义务还是高中公办学校数量是碾压电白的,大部份一中生源是来自茂南民办9年义务,省实跟一中都是要考上去的,假如考不上大几率要读电白民办,无法惠及大众的学校有什么用。
南海之子 发表于 2025-11-5 10:47
讲究整体,体量大辐射效应就更大。
茂名中心主城区凭着茂东片区、羊角片区、站南片区、站南东片区和城北 ...

说什么也没用,茂东的成就都是属于“茂名新城”!普通市民以为隔了一条路,就还是属于河东老城区,那只是自己的看法,旧城就是旧城,自然都会淘汰,旧城明湖商场还有人去吗,都跑茂东的东汇城去了

20251107091703front2_0_3294147_Fs1uV04_W_iyOo7ID6o4VzraIzB8.jpg
20251107091703front2_0_3294147_Flyt8mg2Yy5oLFsx1e2WAicXqg15.jpg
发表于 2025-11-7 18:14 | 显示全部楼层
微笑的小东江 发表于 2025-11-5 15:02
一个连个重点中学与体育中心都无的地方,吸引拥有重点中学与文体休闲,高铁站等基础设施的地方……简直就 ...

你们那有那些东西没有人又有什么用
茂东新区 发表于 2025-11-7 18:14
你们那有那些东西没有人又有什么用

茂东被定位为老城区
20251107193105front2_0_3247700_FiBJByIppRjz94sfIS4_wnt7KmMf.png
20251107193105front2_0_3247700_Ft-JMiEzGNfkon7XpNNG1kz7-CY_.png
可惜是6车道,不是原来的8车道的。
 楼主| 发表于 2025-11-7 20:02 | 显示全部楼层 |来自:茂名在线安卓版茂名在线APP

这么矛盾,打相关部门的脸?一时一样,变化多端,搞到投资开发商摸不着头脑
20251107200222front2_0_3275940_FmGZGbHJ80LVZQIFKwy7K508mEdv.jpg
发表于 2025-11-9 17:52 | 显示全部楼层
希望再搞一具千亩的别墅区
米田贡粪河 发表于 2025-11-5 11:06
确实是联动发展区,共青河上班,下班回茂东住、吃喝玩乐。共青河没必要发展房地产了,这任务交给联动区, ...

共青和除了规划的几栋办公楼,有就业的机会吗?
微笑的小东江 发表于 2025-11-6 14:00
你说得对,所以北京鸟巢不服你!

可能你不知道2008年奥运会的鸟巢是位于北京4-5环的位置(距离市中心近10公里),而2003年的时候5环是北京市区最外围的一圈高速公路。
 楼主| 发表于 2025-11-10 10:37 | 显示全部楼层
保时米 发表于 2025-11-7 09:17
说什么也没用,茂东的成就都是属于“茂名新城”!普通市民以为隔了一条路,就还是属于河东老城区,那只是 ...

老提茂东的成就属于新城,茂名新城就是一个概念,难不成说茂东的发展是你远郊荒山野岭人烟稀少的共清河带动的,不是河东市区带动的?????
您需要登录后才可以回帖 登录 | 注册帐号

本版积分规则

友情链接:
返回顶部
返回列表 快速回复