QQ登录

只需一步,快速开始

微信登录,快人一步

扫码登录更安全

登录 | 注册帐号 | 找回密码

茂名论坛

  • 关注抖音号
  • 关注公众号
  • 下载APP
  • 扫码关注抖音号
  • 扫码关注公众号
  • 扫码关注APP
快捷导航
楼主: 高凉骑士

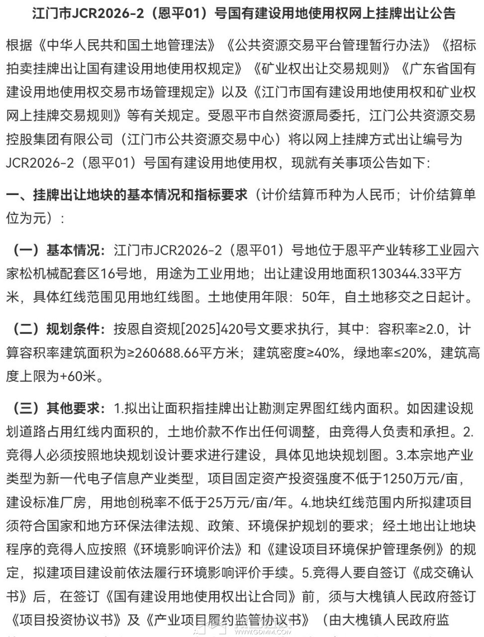
[今日关注] 产业园区疯狂扩展,供过于求

[复制链接]
春江美景 发表于 2025-12-24 12:45
高铁开通和阳春通大八镇路网完善,阳东大八镇将大力发展农产品深加工,打造广东益智第一镇,木器加工第一镇 ...

旺仔人家恩平需要跟你阳春玩?人家鸟都不鸟你
阿富他爸 发表于 2025-12-24 16:40
旺仔人家恩平需要跟你阳春玩?人家鸟都不鸟你

傻子,你的山区居民不是像你这么想,大八镇都明年建公路十多公里通高铁站,你还过原始社会?
阿富他爸 发表于 2025-12-24 06:18
旺仔,你这些吹水签约不等于落地,每年你大炮春无论是固投还是工业投资还没人家的40%的水平{: ...

你这大炮恩,明年如果固投超不了阳春呢,把你那大炮拉来阳春入炉溶掉。
春江美景 发表于 2025-12-24 17:44
你这大炮恩,明年如果固投超不了阳春呢,把你那大炮拉来阳春入炉溶掉。

旺仔你春仔固投还是工业投资一向都没恩平多,特别是工业投资只有恩平的三分一,中山恩平合作的中恩产业园又平土了,旺仔


阿富他爸 发表于 2025-12-25 11:42
旺仔你春仔固投还是工业投资一向都没恩平多,特别是工业投资只有恩平的三分一,中山恩平合作的中恩产业园 ...

大炮恩你给点投资项目出来看看?

工业投资都缩水了还说这么厉害?卖了多少块地?
20251227130506front2_0_3276026_FhnwrN7WH5M92Cq0OpBFeXBYhpZ2.jpg
阿富他爸 发表于 2025-12-25 11:42
旺仔你春仔固投还是工业投资一向都没恩平多,特别是工业投资只有恩平的三分一,中山恩平合作的中恩产业园 ...

看看阳春十二月份卖了多少家工业用地?
春江美景 发表于 2025-12-27 13:08
看看阳春十二月份卖了多少家工业用地?

和恩平提鞋

旺仔,你自己先看看?公共资源交易中心恩平土地交易共37页,看不到什么东东,比高州都比不上。

不要再吹水了,以事实为依据。
春江美景 发表于 2025-12-23 22:44
比你看看阳春马水至岗美325改线公路,这条公路一旦完成将把马潭区同岗美快速联接,马潭到阳江少走十几公 ...

欣赏一下阳东大八镇中心到阳春东站,15公里,改线一级公路后约11公里多点,明年动工一级公路,大八镇将大力发展农六旅项目山清水秀,大八镇将同春城街道共同打造春砂仁,益智牛大力等加工产业。


春江美景 发表于 2025-12-28 17:31
不要再吹水了,以事实为依据。

旺仔又一个项目土地挂牌了,这个应该是韩国佬的PNT项目
20260105190512front2_0_3283728_FqNbZcj4IQjK0hAiYWS8eeU99zcJ.jpg
20260105190521front2_0_3283728_Fvb9bp9Rs5Wf0jv1ICZc2_AC3hmc.jpg
阿富他爸 发表于 2026-1-5 19:05
旺仔又一个项目土地挂牌了,这个应该是韩国佬的PNT项目

阳春2026年开年,拍工业用地13块!
20260105235403front2_0_3297697_FhmWFnGNT7sD1SFFliNgHjXxguf9.jpg
阿富他爸 发表于 2026-1-5 19:05
旺仔又一个项目土地挂牌了,这个应该是韩国佬的PNT项目

恩仔大项目来了,你发达了
白云天 发表于 2026-1-5 23:54
阳春2026年开年,拍工业用地13块!

13块都未有人家一块的三分二
阿富他爸 发表于 2026-1-5 19:05
旺仔又一个项目土地挂牌了,这个应该是韩国佬的PNT项目

旺仔,你知道阳江用氩气多厉害吗,几千间厂都在用,阳春徳国的梅塞尔项目第四期又开始动工,供应广东大湾区用气,你恩平就不用到那么远的地方拉气了,梅塞尔生产氧气,氩气,氢气,氮气,都能满足你的用气要求。
您需要登录后才可以回帖 登录 | 注册帐号

本版积分规则

友情链接:
返回顶部
返回列表 快速回复