QQ登录

只需一步,快速开始

微信登录,快人一步

扫码登录更安全

登录 | 注册帐号 | 找回密码

茂名论坛

  • 关注抖音号
  • 关注公众号
  • 下载APP
  • 扫码关注抖音号
  • 扫码关注公众号
  • 扫码关注APP
快捷导航
楼主: 168!

[网络问政] 吃得苦中苦方为人上人

[复制链接]
发表于 2025-11-20 10:53 | 显示全部楼层
本帖最后由 一只大西瓜 于 2025-11-20 11:03 编辑

还有,大量植物油被米饭与鸡蛋内吸,不仅omega6炸了,还有一身病?
发表于 2025-11-20 10:57 | 显示全部楼层
猪油炒菜心,特别麻烦,

菜心要吊干水,炒时又要补水。

不吊干水,不补水,炒出的菜心色香味都差很多。
发表于 2025-11-20 11:19 | 显示全部楼层
天气冷了,劝论友们少吃:高碳(糖),高植物油和卵生系油,免得引起身体代谢出现紊乱。

多听听老祖宗说的:秋风起,多吃肉。

如果信那些砖家导师说的,以长膘为好,那就多吃吧。
发表于 2025-11-20 11:28 | 显示全部楼层
我仅告诉你,高碳(糖)+高植物油破坏身体,可能仅需3天,但要完全修复原来状态,可能要一周以上,特别,还没有科技与狠活的破坏。

想尝试,买那些高脂肪高碳(糖)高科技与狠活的饼干、零食、预制菜试试。

破坏,还是比建设容易多了。大道如此
发表于 2025-11-20 11:30 | 显示全部楼层
秋冬,是长膘的好季节,也是减肥增壮的好季节。
一只大西瓜 发表于 2025-11-20 08:49
何为苦?

死道友不死贫道,也是苦。

猪油哪有,来二斤给我乐一乐。
发表于 2025-11-20 12:43 | 显示全部楼层
我不会随便骑别人头上,也不会轻易被别人骑我头上,不卑不亢,一点一点提高认知,一点一点积累技术和能力
内卷只会把自己卷死,永远会有比你年轻的人出现。
就跟流水线计件一样,你做得越快,价格压得久越低,压到一定程度就是人体的极限。极限一到,你就会被淘汰。现在的夺命流水线就是当年  60 70 80后内卷出来的杰作,不用多久他们也会被00后或者机械淘汰,内卷不过自然就会下岗。
发表于 2025-11-20 14:27 | 显示全部楼层
A孔方兄 发表于 2025-11-20 12:04
猪油哪有,来二斤给我乐一乐。

我一次炼一罐,都没有两斤。

你问猪油兄 @pucc 吧。

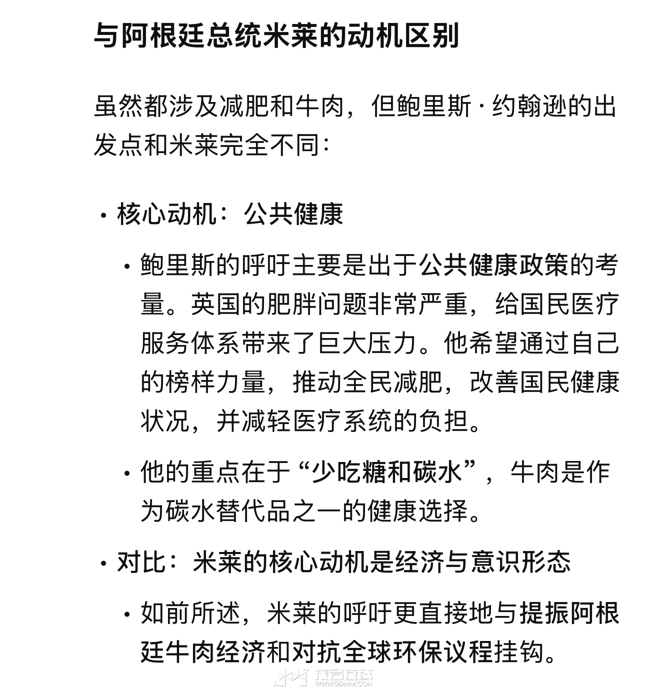
话说回头,早两三年,国内突然刮起国外老掉牙的低碳、橄榄油和没人问理的地中海饮食时,

国外刮起了“去种子油”的风暴了,

别说医疗机构人员,就是减肥终于成功的总理,也出来喊话,叫国人多吃牛肉。

IMG_4721.jpeg
发表于 2025-11-20 15:03 | 显示全部楼层
不重要 发表于 2025-11-20 14:06
内卷只会把自己卷死,永远会有比你年轻的人出现。
就跟流水线计件一样,你做得越快,价格压得久越低,压到 ...

论“三好”的重要性了。
看看就好了,这种案例宣传并不少,有些炒作做成网红不是卖商品发财的,是靠带人做收学费发财的,出师后自己做根本没理想那么好,当交学费,或者确实存在,当那些肯定极少,做这类生意能赚到自然萌生发大财,告诉你有发展空间的都在谋划怎么割你韭菜。
发表于 2025-11-20 15:19 | 显示全部楼层
一只大西瓜 发表于 2025-11-20 14:27
我一次炼一罐,都没有两斤。

你问猪油兄 @pucc 吧。

不是阿根埏那个,是英国前首相。

不要又被带歪了。

你们看看那些冻龄的,还有老树回春的,

现在连没地位的联合国,都把60岁以下的,称之为年青人了。

IMG_4723.jpeg
吃得苦中苦,终为医院的住户。穷其半生,做牛做马,落得一生病,后半世就住上医院设计的高楼大厦,还可能欠一身债。因之,楼主这个文案可以出自于医疗系统的文宣部。
发表于 2025-11-21 11:25 | 显示全部楼层
一只大西瓜 发表于 2025-11-20 15:19
不是阿根埏那个,是英国前首相。

不要又被带歪了。

不要茂名病夫,要茂名猛男

支持的点个赞。
您需要登录后才可以回帖 登录 | 注册帐号

本版积分规则

友情链接:
返回顶部
返回列表 快速回复