QQ登录

只需一步,快速开始

微信登录,快人一步

扫码登录更安全

登录 | 注册帐号 | 找回密码

茂名论坛

  • 关注抖音号
  • 关注公众号
  • 下载APP
  • 扫码关注抖音号
  • 扫码关注公众号
  • 扫码关注APP
快捷导航
楼主: 羞家

[今日关注] 茂吴高速工可方案通过评审,争取十五五初期开工

[复制链接]
黄笑蜂 发表于 2025-12-21 12:02
人家鳌头袂花人民早就想加入高新区一百担蝶,高新区西南片区都开发到鳌头了,只有鳌头人民愿意,以后靠征 ...

你还是看好你烂泥高自家的后院吧。你高的某些镇人民已经有意向加入茂南区了,别耽误人家的前程了,加入茂名和茂南大家庭才是高唯一的出路
20251222212026front2_0_3341446_FpfSbC-XEb2tDH6NQgxVFZ0iMTlg.jpg
20251222212026front2_0_3341446_Fn90bzG232fLpNimEgsRMB6mKgjs.jpg
20251222212026front2_0_3341446_FkAw5erNgGHXa2k2MOCbwrHcH9iT.jpg


20251222212026front2_0_3341446_FvGU9VQslZ-IWrI3fda4tlT9Fhmo.jpg
20251222212026front2_0_3341446_FmN4WV3085cCQXPFROeHPJR41PQk.jpg
20251222212026front2_0_3341446_FvtPf0auoq31ltruAGTy0_xJ3S14.jpg
20251222212026front2_0_3341446_Fr62qLUgEo0m-dPukLiO5N9FcuI0.jpg
黄笑蜂 发表于 2025-12-21 12:06
中科云哪怕投产了一个大数据项目,都不至于要抢高州两家学校过去撑人气啦,阿斗发展不起镇盛,镇盛佬以后 ...

抢?不要把话说得那么难听,人家两个院校是在没意见的情况下加入的,这并不算抢。现在西城片区那边正处于大发展时期,公馆驿站综合体已经封顶,茂名体校新校区已经建成,此外,还有油校二期,华南野生动物园,吴茂高速等项目,可谓蓬勃发展。别说是化州佬,就连烂泥高和信宜,看得那也是直流口水,经常在不同场合表示羡慕,而且还有意向将来要跟茂名和茂南混
20251222212804front2_0_3341446_Fh27klT-D8DW_vwnAYj6z3T1f_GR.jpg
黄笑蜂 发表于 2025-12-21 12:04
拜托啦,有空开你家那台摩托车去金山金塘边界走走,金山那边灯火通明,全是大企业的工地,金塘这边乌漆嘛 ...

拜托啦,得闲个话就骑你那台过气的烂车去烂泥高市区潘州广场附近,还有金塘产业园内部转转,走走看看。看看里面到底有没有灯,平时有没有人在里面工作作业。还什么大企业,全是一些二流企业,跟茂南的产业园比,简直就是一个在天上(茂南),一个在地下(烂泥高)。到处都是山卡拉,连路都不多一条,一到晚上就伸手不见五指。看完后就连你自己都不想回你老家那鬼地方了,恨不得马上就成为茂南人
黄笑蜂 发表于 2025-12-21 12:33
据悉,高州列入120天大会战的重点项目有155项,总投资692.40亿元,年度计划投资95.17亿元。截至目前,已 ...

人家单单是一个茂南区石化工业园就已经实现了“万亩千亿”的目标了,就烂泥高的那点投资,根本就入不了大佬的法眼
20251222214906front2_0_3341446_Fq4j7D-ueHY0Lhyv7H2GTPiHTw7T.jpg
黄笑蜂 发表于 2025-12-21 12:32
据相关资料显示,广东鑫联纪元科技发展有限公司大股东为宝鸡市飞亚欧有色金属有限公司,是一家从事生产钛 ...


20251222220634front2_0_3341446_FpwS2qnnTBh1i9lNOA7T2vV2BaTS.jpg
20251222220634front2_0_3341446_FiNBcrj8-BKu5IBcrLPMwfIG-7Fw.jpg
黄笑蜂 发表于 2025-12-21 12:30
该冷链物流基地的建成投用,为茂名地区的罗非鱼、荔枝、龙眼、蛋鸡等特色农产品提供了完善的冷链保障。通 ...


20251222221426front2_0_3341446_Fn1LBTaimNarLMV5kyh7U1cjufl-.jpg
20251222221426front2_0_3341446_FgbST2sXmdWO-ELvos7HBm6VfUq4.jpg
20251222221426front2_0_3341446_FgBKi_QiW7gpMxOsRk3RuZca5rLv.jpg
20251222221426front2_0_3341446_FsJrbrmV5fK3rh9ZnhL6z7TZBMsH.jpg
20251222221426front2_0_3341446_FuzgNvze_0vDZ4oGhzrrz0J6b4HP.jpg
20251222221426front2_0_3341446_FuqzpFUagd4yE9Pq7XthfdXT0qSA.jpg
黄笑蜂 发表于 2025-12-21 12:30
广东天洲农业国家骨干冷链物流基地(高州农产品加工冷链物流产业园)项目是广东供销公共型农产品冷链物流 ...


20251222223411front2_0_3341446_FmvaMCPIyZMjR9N5GSLsUY-avAPh.jpg
20251222223411front2_0_3341446_FlgkmYyJScEUI12bxsuyVlJVvIMa.jpg
20251222223411front2_0_3341446_Fuj_KvhLG6bIyQZ1I3-mvaeoFF-3.jpg
20251222223410front2_0_3341446_Fh-dqFdFAuQ0-yt-jFrpEpaw2Riz.jpg
20251222223410front2_0_3341446_Flr82XpC-ik6jGDd0AJySc5n4wc6.jpg
20251222223411front2_0_3341446_FtkBZ_IYN33WqhNtzDkgnyr114WR.jpg
20251222223411front2_0_3341446_FrGtcfwCquvAI-s4R1DMA2CLGorp.jpg
黄笑蜂 发表于 2025-12-21 12:08
村通网未?高州农产品加工业早就准备冲击粤西第一啦。

2745亩!高州打造粤西农产品加工高地,你知在哪里 ...

准备冲击第一?我还以为已经是第一了呢。秋林蜂,你知道这个工业园在哪里吗,整整12.87平方公里哦。之前的话我还不信,但现在看来,我可以完全确信,你对你的大佬是不甚了解,有时甚至是不愿意去了解
20251222224028front2_0_3341446_Fi0vwOyla0LDwo_EsnxULr3Zd067.jpg
20251222224028front2_0_3341446_FlRV4hYN3k7agrMNw6gaZqbjVNxC.jpg
20251222224028front2_0_3341446_FmKIMvkaiEXGnC8GdhLnopJQWLxE.jpg
20251222224028front2_0_3341446_FoFqutLe3wIcBwTX4cGXZqDAoFTU.jpg
20251222224028front2_0_3341446_FsraHxO9LkGA0NTzhOua1EZKHD3z.jpg
20251222224028front2_0_3341446_Fg4Q-By8zHnoKud7vDsnyOXfdD2r.jpg
20251222224028front2_0_3341446_Fu1PltUb45-LCXaeLlVx5rhKZUk8.jpg
黄笑蜂 发表于 2025-12-21 12:03
真是烂泥扶不上墙

这就是你口中所谓的“阿斗”,总共51个指标,除了4个之外,剩下的47个个个都秒杀你的烂泥高,这到底谁才是烂泥扶不上墙,一目了然,你一个拥有23个镇的县级市,竟然比不过一个只有9个镇的县级区,说出去真是失礼死人哦,简直就是在浪费资源和金钱。话说这样的“阿斗”去哪里找,要是还有的话你给我找一堆过来,本人绝对不会嫌多,更不会嫌弃
20251222224656front2_0_3341446_FrE_bZ-FIPhu3NVeek10RNmeNmE4.jpg
实干兴邦 发表于 2025-12-22 21:33
抢?不要把话说得那么难听,人家两个院校是在没意见的情况下加入的,这并不算抢。现在西城片区那边正处于 ...

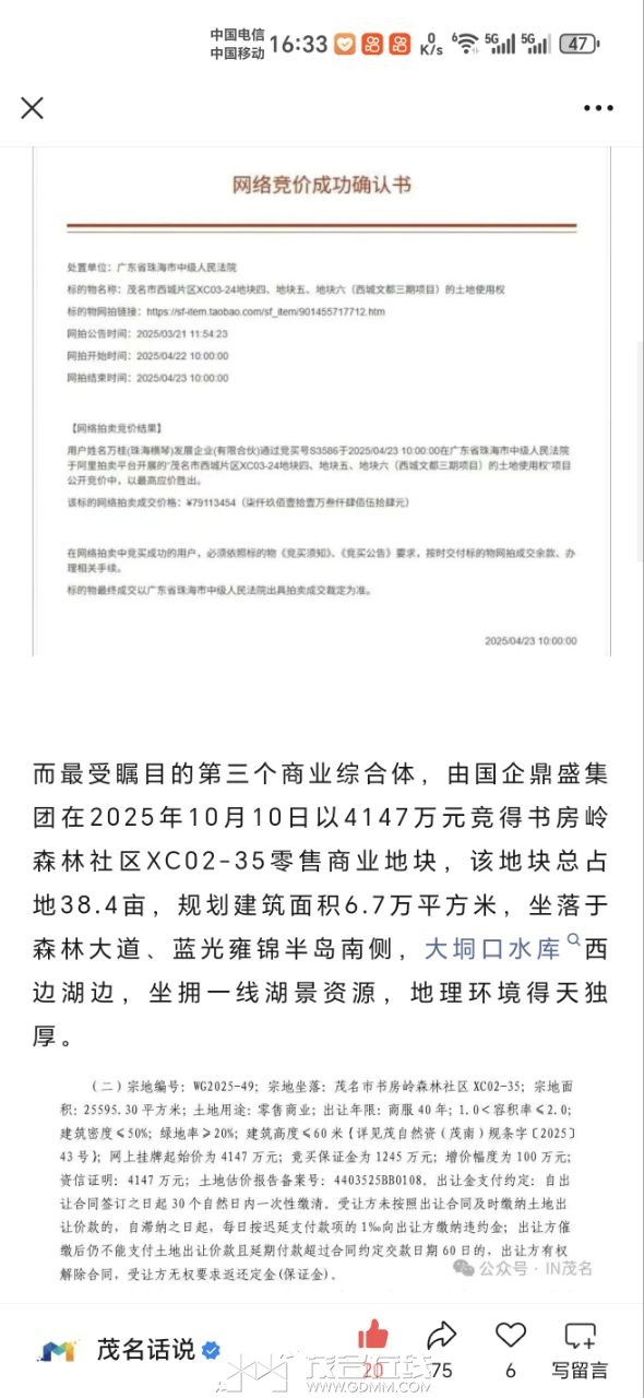
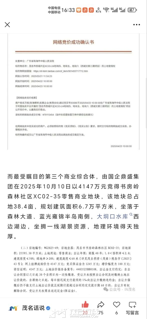
西城未来三大综合体并进
20251222231758front2_0_3390532_FumMSIOLOqkpIDMIBRXPL8ffOWu5.jpg
20251222231758front2_0_3390532_FnQi5M_C83N9kEBDr6JBqoMn5Q4C.jpg

20251222231758front2_0_3390532_FlB11613ZESAkThZ7srJFLMVe4XS.jpg
20251222231758front2_0_3390532_Fn--mvsioZ2O0zwB1EkfLJYQirtI.jpg
20251222231758front2_0_3390532_FumMSIOLOqkpIDMIBRXPL8ffOWu5.jpg
实干兴邦 发表于 2025-12-22 22:55
这就是你口中所谓的“阿斗”,总共51个指标,除了4个之外,剩下的47个个个都秒杀你的烂泥高,这到底谁才 ...

阿斗又拿炼油厂来刷数据了,废气吸多了都傻乎乎了,阿斗没有一个千强镇,没了炼油厂,惨过云浮的一条村

阿斗是没东西可发了吗,发这些农业的出来,高州生猪出栏量全省第一,肉鸡、鸡蛋产量全省前三,阿斗拿点罗非鱼拿去喂猫都不够
实干兴邦 发表于 2025-12-22 22:43
准备冲击第一?我还以为已经是第一了呢。秋林蜂,你知道这个工业园在哪里吗,整整12.87平方公里哦。之前 ...

阿斗别秀了,最初规划的河西工业城总面积100平方公里,起步区都50平方公里,囊括现在的西城片区和露天矿,搞了十几年没搞成,缩水到12平方公里的茂南石化工业园,真是烂泥扶不上墙
实干兴邦 发表于 2025-12-22 21:51
人家单单是一个茂南区石化工业园就已经实现了“万亩千亿”的目标了,就烂泥高的那点投资,根本就入不了大 ...

又靠炼油厂来刷数据了,阿斗除了炼油厂就没有可以拿得出手的东西了么
实干兴邦 发表于 2025-12-22 21:22
你还是看好你烂泥高自家的后院吧。你高的某些镇人民已经有意向加入茂南区了,别耽误人家的前程了,加入茂 ...

石鼓镇在高州手里是千强镇,闻名世界的渔网小镇,未来金石产业带的核心,跟了阿斗只有洗碗的份,金塘的下场人人肉眼可见,几十年前在高州手里人才辈出,是广东南路的主要交通枢纽,跟了阿斗只能沦为挖白泥的矿坑镇
您需要登录后才可以回帖 登录 | 注册帐号

本版积分规则

友情链接:
返回顶部
返回列表 快速回复