QQ登录

只需一步,快速开始

微信登录,快人一步

扫码登录更安全

登录 | 注册帐号 | 找回密码

茂名论坛

  • 关注抖音号
  • 关注公众号
  • 下载APP
  • 扫码关注抖音号
  • 扫码关注公众号
  • 扫码关注APP
快捷导航
查看: 10211|回复: 56

[今日关注] 华厦广场今天改规划了,希望重新把茂商大厦规划在双山八至十路,与之东西呼应!

[复制链接]
发表于 2025-12-3 16:48 | 显示全部楼层 |阅读模式
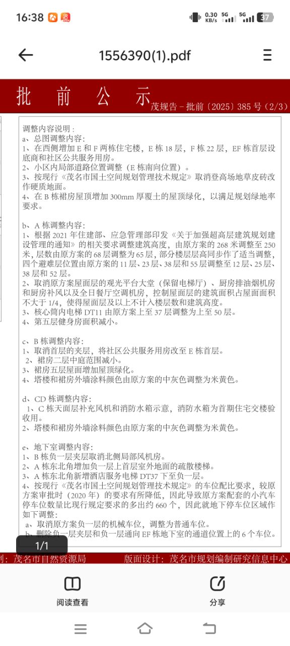
茂名自然资源局今天发布华厦广场改规划了,从268米改成250米(68层调整为65层),希望尽快建起来吧,同时建议将茂商大厦重新规划在双山八路至双山十路,让华厦广场与茂商大厦东西呼应,打造一条特色的商业路。

ScreenShot_2025-12-03_163342_520.png
ScreenShot_2025-12-03_163107_018.png
ScreenShot_2025-12-03_163141_118.png
213051n3gkwqgtzqwqaeqg.jpg
213052g0b4b48mxacr0bdv.jpg

又砍高度?不过能建起来都庆幸了。近年来,新建的道路都是双向六车道,东汇城立交东西向的高架也没有了,一些商业用地改回了住宅,增加了大量的红绿灯。。不知道为什么感觉好像变差了
20251203181327front2_0_3375771_Fj2-QWO7fb11o_o1b2OoYJooZuUL.jpg
还不如呼吁开封菜降价
你发这些的时候,要知道国家政策…高度是因为国家不能建高,只能250。现在新建的道路6车道,都是国家政策的窄马路多小路的规划。自己看

二百五广场
白糖~ 发表于 2025-12-3 18:14
又砍高度?不过能建起来都庆幸了。近年来,新建的道路都是双向六车道,东汇城立交东西向的高架也没有了,一 ...

东环大道和茂南大道那里有高架式立交桥,而东汇城那里是下沉式隧道立交的
白糖~ 发表于 2025-12-3 18:14
又砍高度?不过能建起来都庆幸了。近年来,新建的道路都是双向六车道,东汇城立交东西向的高架也没有了,一 ...

能有250米就已经不错了,在如今这样的市场环境下,除了极个别大城市外,下面的地级市谁还敢建那么高的大楼,而县级市的话就更加不用说了
白糖~ 发表于 2025-12-3 18:14
又砍高度?不过能建起来都庆幸了。近年来,新建的道路都是双向六车道,东汇城立交东西向的高架也没有了,一 ...

高架不是好东西,它会割裂城市发展空间的,没人想住在高架隔壁。
修改后楼顶停机坪也还有260M,只是建筑主体被限制到250米。可以了,毕竟国家现在对超高层建筑诸多限制
20251203185609front2_0_3343895_FjVB73S7jvQG8ukAMW_ZxXISSuQX.jpg
20251203185609front2_0_3343895_Fth4fuc43wFCZnINjmc3UFX3VeQp.jpg
20251203185609front2_0_3343895_Fpts73bVRz45Q8VejmYSiKJJb7so.jpg
是从原来的269.65M调整为了260.75M,不是直接砍到了250M,那个250M是结构高度
结构高度250米,但总高度还是有260.75m的。加上顶层玻璃结构
20251203190926front1_0_3386532_FjFj8NHphxoqHwuCU-qM-ANRDUcN.jpg
20251203190926front1_0_3386532_FuykKevfEEyxL7pw2EjWT6qbM3fJ.jpg
关键是这么高楼建起来有什么用,开发商不会没脑吧
白糖~ 发表于 2025-12-3 18:14
又砍高度?不过能建起来都庆幸了。近年来,新建的道路都是双向六车道,东汇城立交东西向的高架也没有了,一 ...

茂名规划局最大成的就就是乱戳来
居心叵测,
发表于 2025-12-3 20:13 | 显示全部楼层
又多几栋住宅卖,可以开工了吧
您需要登录后才可以回帖 登录 | 注册帐号

本版积分规则

友情链接:
返回顶部
返回列表 快速回复